| BUY NOWBUY NOW | Technical Documents | Video | Features | Kit Contents |
Kit Overview
The ADP2164-EVALZADP2164-EVALZ evaluation board provides an easy way to evaluate the ADP2164ADP2164 device. ADP2164 evaluation board with output voltage preset to 1.2V.
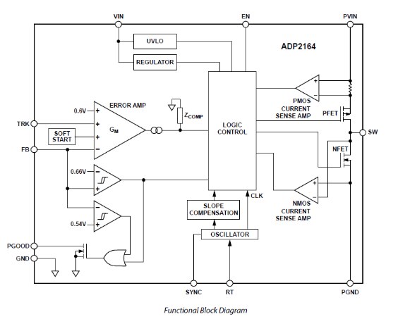
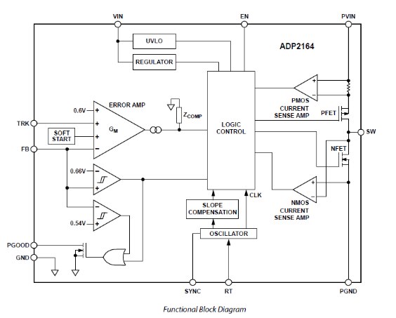
The ADP2164ADP2164 is a 4 A, synchronous, step-down dc-to-dc regulator in a compact package. The regulator uses a current mode, constant frequency pulse-width modulation (PWM) control scheme for excellent stability and transient response.
The ADP2164ADP2164 integrates a pair of low on-resistance P-channel and N-channel internal MOSFETs to maximize efficiency and minimize external component count. The 100% duty cycle operation allows low dropout voltage at 4 A output current.The high, 1.2 MHz PWM switching frequency allows the use of small external components, and the SYNC input enables multiple ICs to synchronize out of phase to reduce ripple and eliminate beat frequencies.
Other key features of the ADP2164ADP2164 include undervoltage lockout (UVLO), integrated soft start to limit inrush current at startup, overvoltage protection (OVP), overcurrent protection (OCP), and thermal shutdown.
Key Applications: Point of load conversion, Communications and networking equipment, Industrial and instrumentation, Consumer electronics. | ||||||||||||
| ||||||||||||
Technical Documents
Learning Center
| Type | Description |
|---|---|
| User Guide | ADI: User Guide (UG-329) for ADP2164 Evaluation Board |
| Datasheet | ADI: Datasheet for ADP2164 6.5 V, 4 A, High Efficiency, Step-Down DC-to-DC Regulator (Rev A) |
Design Elements
| Type | Description |
|---|---|
| Reference Design | ADI: Reference Design for ADP21xx Buck Regulator Design Tool |
| CAD Model | ADI: CAD Model for ADP2164ACPZ-R7 (BXL File Format) |
Video
Kit Features
Features of ADP2164ADP2164:
- 4 A continuous output current
- 43 mΩ and 29 mΩ integrated FET
- ±1.5% output accuracy
- Input voltage range: 2.7 V to 6.5 V
- Output voltage: 0.6 V to VIN
- Switching frequency
- Fixed frequency: 600 kHz or 1.2 MHz
- Adjustable frequency: 500 kHz to 1.4 MHz
- Synchronizable from 500 kHz to 1.4 MHz
- Selectable synchronize phase shift: 0° or 180°
- Current mode architecture
- Precision enable input
- Power-good output
- Voltage tracking input
- Integrated soft start
- Internal compensation
- Starts up into a precharged output
- UVLO, OVP, OCP, and thermal shutdown
- Available in 16-lead, 4 mm × 4 mm LFCSP package
- Supported by ADIsimPower
design tool
Kit Contents
The Analog Devices ADP2164-EVALZADP2164-EVALZ supplied with below contents:
- ADP2164-EVALZADP2164-EVALZ ADP2164ADP2164 Evaluation Board





