| BUY NOWBUY NOW | Technical Documents | Video | Features | Kit Contents |
| Kit Overview
The ADP2386ADP2386 evaluation board( ADP2386-EVALZADP2386-EVALZ ) is a complete, 6 A, 20 V, step-down regulator solution that allows users to evaluate the performance of the ADP2386 with a near ideal printed circuit board (PCB) layout.The switching frequency can be programmed between 200 kHz and 1.4 MHz, or it can be synchronized to an external clock with a 180° phase shift, which provides the possibility for a stackable multiphase power solution.
The output of the ADP2386 evaluation board is preset to 3.3 V and the switching frequency is set to 600 kHz. Different output voltage settings can be achieved by changing appropriate passive components. The ambient temperature operating range is −40°C to +85°C.
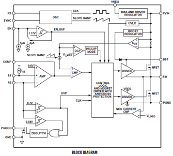
The ADP2386ADP2386 is a synchronous step-down, dc-to-dc regulator with an integrated 44 mΩ, high-side power MOSFET and an 11 mΩ, synchronous rectifier MOSFET to provide a high efficiency solution in a compact package. This device uses a peak current mode, constant frequency pulse-width modulation (PWM) control scheme for excellent stability and transient response.
Key Applications: Communications infrastructure, Networking and servers, Industrial and instrumentation, Healthcare and medical, Intermediate power rail conversion, DC-to-dc point-of-load applications | |||||||||||
| ||||||||||||
Technical Documents
Learning Center
Design Elements
| Type | Description |
|---|---|
| Reference Design | ADI: Reference Design for ADP238x Buck Regulator Design Tool |
| Reference Design | ADI: Reference Design for ADP238x Inverting Buck-Boost Regulator Design Tool |
| Reference Design | ADI: Reference Design for Supervisor Parametric Search and Cross-Reference |
| Reference Design | ADI: Reference Design for Linear Regulator Design Tool and Parametric Search |
| CAD Model | ADI: CAD Model for ADP2386ACPZN-R7 (BXL File Format) |
Video
Kit Features
Features of ADP2386-EVALZADP2386-EVALZ:
- Input voltage: 4.5 V to 20 V
- ±1% output voltage accuracy
- Integrated MOSFET
- 44 mΩ/11 mΩ
- Continuous output current
- 6 A
- Programmable switching frequency: 200 kHz to 1.4 MHz
- Synchronizes to external clock: 200 kHz to 1.4 MHz
- 180° out-of-phase synchronization
- Precision enable and power good
- External compensation
- Internal soft start with external adjustable option
- Startup into precharged output
- Supported by ADIsimPower design tool
Kit Contents
The Analog Devices ADP2386-EVALZADP2386-EVALZ supplied with below contents:
- ADP2386-EVALZADP2386-EVALZ ADP2386ADP2386 Evaluation Board






