| BUY NOWBUY NOW | Technical Documents | Video | Features | Kit Contents |
Kit Overview
The Analog Devices ADP1851-EVALZADP1851-EVALZ is an evaluation board to evaluate ADP1851ADP1851. The input range for this evaluation board is 9 V to 15 V, and the regulated output voltage(Vout) is 1.8 V with a maximum 25 A output current. The switching frequency (fSW) of 600 kHz is set to achieve high efficiency. The switching frequency can be also synchro-nized to an external clock signal applied to the SYNC input.
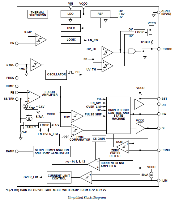
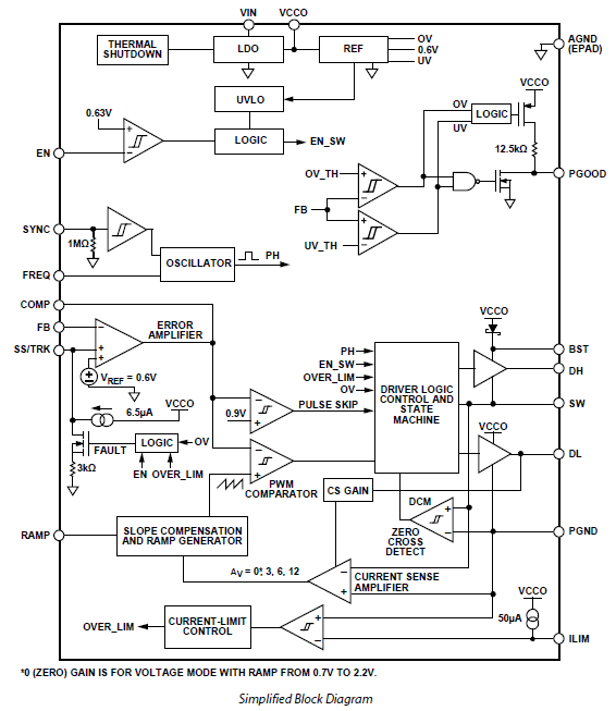
The ADP1851ADP1851 is a wide range input, dc-to-dc, synchronous buck controller capable of running from commonly used 3.3 V to 12 V (up to 20 V) voltage inputs. The device nominally operates in current mode with valley current sensing providing the fastest step response for digital loads. It can also be configured as a voltage mode controller with low noise and crosstalk for sensitive loads.
The ADP1851ADP1851 is ideal in system applications requiring multiple output voltages. The ADP1851 includes a synchronization feature to eliminate beat frequencies between switching devices. It also provides accurate tracking capability between supplies and includes precision enable and power-good functions for simple, robust sequencing.
The ADP1851ADP1851 provides a high speed, high peak current gate driving capability to enable energy efficient power conversion. The device can be configured to operate in power saving mode by skipping pulses, reducing switching losses, and improving efficiency at light load and standby conditions.
The accurate current limit allows design within a narrower range of tolerances and can reduce overall converter size and cost. The ADP1851ADP1851 can regulate down to 0.6 V output using a high accuracy reference with ±1% tolerance over the temperature range of −40°C to +125°C.
Key Applications: Intermediate bus and POL systems requiring sequencing and tracking, including Telecom base station and networking, Industrial and instrumentation, Medical and healthcare | ||||||||||||
| ||||||||||||
Technical Documents
Learning Center
| Type | Description |
|---|---|
| User Guide | ADI: User Guide (UG-443) for ADP1851 Evaluation Board |
| Datasheet | ADI: Datasheet for ADP1851 Wide Range Input, Synchronous, Step-Down DC-to-DC Controller (Rev 0) |
Design Elements
| Type | Description |
|---|---|
| Reference Design | ADI: Reference Design for ADP1851_53 Buck Designer Tool |
Video
Kit Features
Features of ADP1851-EVALZADP1851-EVALZ:
- Input voltage range: 9 V to 15 V
- Output voltage: 1.8 V
- Output current: up to 25 A
- Switching frequency: 600 kHz
- Operates in PWM or PSM
- Designed for evaluation of the ADP1851ADP1851 functionality
- Flexible and easy to re-configure and modify
Features of ADP1851ADP1851:
- Input voltage range: 2.75 V to 20 V
- Output voltage range: 0.6 V to 90% VIN
- Maximum output current of more than 25 A
- Current mode architecture
- Configurable to voltage mode
- ±1% output voltage accuracy over temperature
- Voltage tracking
- Programmable frequency: 200 kHz to 1.5 MHz
- Synchronization input
- Power saving mode at light load
- Precision enable input
- Power good with internal pull-up resistor
- Adjustable soft start
- Programmable current sense gain
- Integrated bootstrap diode
- Starts into a precharged load
- Externally adjustable slope compensation
- Suitable for any output capacitor
- Overvoltage and overcurrent-limit protection
- Thermal overload protection
- Input undervoltage lockout (UVLO)
- Available in 16-lead, 4 mm × 4 mm LFCSP
- Supported by ADIsimPower design tool
Kit Contents
The Analog Devices ADP1851-EVALZADP1851-EVALZ supplied with below contents:
- ADP1851-EVALZADP1851-EVALZ ADP1851ADP1851 Evaluation Board






