| BUY NOWBUY NOW | Technical Documents | Video | Features | Kit Contents |
![]() | Kit Overview
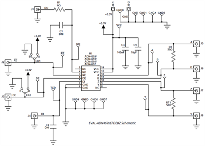
The Analog Devices EVAL-ADN469xEFDEBZEVAL-ADN469xEFDEBZ allows quick and easy evaluation of full-duplex M-LVDS transceivers (ADN4692EADN4692E, ADN4693EADN4693E, ADN4695EADN4695E, and ADN4697EADN4697E). The evaluation board allows all of the input and output functions to be exercised without the need for external components. Screw terminal blocks provide convenient connections for power and ground, with SMB jack connectors for high speed logic and M-LVDS bus signals.
The evaluation board has a 14-lead SOIC footprint for a full-duplex M-LVDS transceiver from the ADN469xE family. The EVAL-ADN469xEFDEBZEVAL-ADN469xEFDEBZ allows the full-duplex parts in the ADN469xE family to be quickly and easily evaluated. The evaluation board allows all of the input and output functions to be exercised without the need for external components.
Two EVAL-ADN469xEFDEBZEVAL-ADN469xEFDEBZ boards can connect together in a point-to-point configuration. To allow part evaluation with a load equivalent to a parallel-terminated bus, the boards have been fitted with 50 Ω termination resistors.
Key Applications: Full-duplex M-LVDS part evaluation | |||||||||||
| ||||||||||||
Technical Documents
Learning Center
Design Elements
| Type | Description |
|---|---|
| CAD Model | |
| CAD Model | ADI: CAD Model for ADN4693EBRZ (BXL File format) |
| CAD Model | ADI: CAD Model for ADN4695EBRZ (BXL File format) |
| CAD Model | ADI: CAD Model for ADN4697EBRZ (BXL File format) |
| Simulation Model | ADI: IBIS Model for ADN4692E |
| Simulation Model | ADI: IBIS Model for ADN4693E |
| Simulation Model | ADI: IBIS Model for ADN4695E |
| Simulation Model | ADI: IBIS Model for ADN4697E |
Video
Kit Features
Key Features for EVAL-ADN469xEFDEBZEVAL-ADN469xEFDEBZ Evaluation Board are as below:
- Easy evaluation of full-duplex M-LVDS transceivers
- Board layout optimized for high speed signaling
- Matched track lengths on M-LVDS input/output differential pairs, with controlled 50 Ω impedance tracks
- SMB jack inputs/outputs for high speed connections
- Logic signals: RO, RE, DE, and DI
- M-LVDS bus signals: A, B, Y, and Z
- Power/ground connections through screw terminal blocks
- Jumper selectable enable/disable for RE and DE
- Test points for measuring all signals and multiple ground points to facilitate probing of multiple signals
- 50 Ω termination resistors across A and B, and Y and Z, to simulate double-terminated bus
Kit Contents
The Analog Devices EVAL-ADN469xEFDEBZEVAL-ADN469xEFDEBZ is supplied with below contents:
- 1 x EVAL-ADN469xEFDEBZEVAL-ADN469xEFDEBZ
- 1 x ADN4692EBRZADN4692EBRZ
- 1 x ADN4693EBRZADN4693EBRZ
- 1 x ADN4695EBRZADN4695EBRZ
- 1 x ADN4697EBRZADN4697EBRZ






