| BUY NOWBUY NOW | Technical Documents | Video | Features | Kit Contents |
![]() | Kit Overview
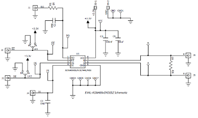
The Analog Devices EVAL-ADN469xEHDEBZEVAL-ADN469xEHDEBZ allows quick and easy evaluation of half-duplex M-LVDS transceivers (ADN4690EADN4690E, ADN4691EADN4691E, ADN4694EADN4694E and ADN4696EADN4696E). The evaluation board allows all of the input and output functions to be exercised without the need for external components. Screw terminal blocks provide convenient connections for power and ground, with SMB jack connectors for high speed logic and M-LVDS bus signals.
The evaluation board has an 8-lead SOIC footprint for a half-duplex M-LVDS transceiver from the ADN469xE family. The EVAL-ADN469xEHDEBZEVAL-ADN469xEHDEBZ allows the ADN4690E/ ADN4691E/ADN4694E/ADN4696E to be quickly and easily evaluated. The evaluation board allows all of the input and output functions to be exercised without the need for external components.
Two EVAL-ADN469xEHDEBZEVAL-ADN469xEHDEBZ boards can be connected together in a point-to-point configuration. In order to allow part evaluation with a load equivalent to a parallel-terminated bus, the boards have been fitted with 50 Ω termination resistors.
Key Applications: Half-duplex M-LVDS part evaluation | |||||||||||
| ||||||||||||
Technical Documents
Learning Center
Design Elements
| Type | Description |
|---|---|
| CAD Model | ADI: CAD Model for ADN4690EBRZ (BXL File format) |
| CAD Model | ADI: CAD Model for ADN4691EBRZ (BXL File format) |
| CAD Model | ADI: CAD Model for ADN4694EBRZ (BXL File format) |
| CAD Model | ADI: CAD Model for ADN4696EBRZ (BXL File format) |
| Simulation Model | ADI: IBIS Model for ADN4690E |
| Simulation Model | ADI: IBIS Model for ADN4691E |
| Simulation Model | ADI: IBIS Model for ADN4694E |
| Simulation Model | ADI: IBIS Model for ADN4696E |
Video
Kit Features
Key Features for EVAL-ADN469xEHDEBZEVAL-ADN469xEHDEBZ are as below:
- Easy evaluation of half-duplex M-LVDS transceivers:
- Board layout optimized for high speed signaling
- Matched track lengths on M-LVDS input/output differential pairs with controlled 50 Ω impedance tracks
- SMB jack inputs/outputs for high-speed connections:
- Logic signals RO, RE, DE, and DI
- M-LVDS bus signals A, B
- Power/ground connections through screw terminal blocks
- Jumper selectable enable/disable for RE and DE
- Test points for measuring all signals, multiple ground points to facilitate probing of multiple signals
- 50 Ω termination resistors across A and B to simulate double-terminated bus
Kit Contents
The Analog Devices EVAL-ADN469xEHDEBZEVAL-ADN469xEHDEBZ is supplied with below contents:
One each
- EVAL-ADN469xEHDEBZEVAL-ADN469xEHDEBZ
- ADN4690EBRZADN4690EBRZ
- ADN4691EBRZADN4691EBRZ
- ADN4694EBRZADN4694EBRZ
- ADN4696EBRZADN4696EBRZ






