| BUY NOWBUY NOW | Technical Documents | Video | Features | Kit Contents |
Kit Overview
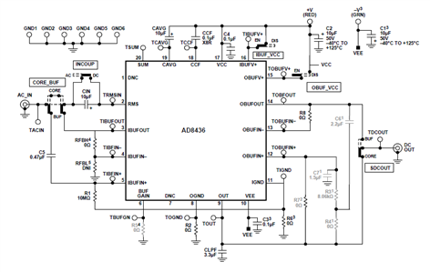
The AD8436AD8436 evaluation board (AD8436-EVALZAD8436-EVALZ) is fully assembled, tested and ready to use after the power and signal sources are connected. The AD8436-EVALZ offers many options, without sacrificing simplicity. The board is tested and shipped with a 10 μF averaging capacitor (CAVG), 3.3 μF low-pass filter capacitor (C8) and a 0.1 μF (COPT) capacitor to optimize crest factor performance.
The AD8436AD8436 is a translinear precision, low power, true rms-to-dc converter loaded with options. It computes a precise dc equivalent of the rms value of ac wave-forms, including complex patterns such as those generated by switch mode power supplies and triacs. Its accuracy spans a wide range of input levels and temperatures. The ensured accuracy of ≤±0.5% and ≤10 μV output offset result from the latest Analog Devices, Inc., technology. The crest factor error is <0.5% for CF values between 1 and 10.
The AD8436AD8436 delivers true rms results at less cost than misleading peak, averaging, or digital solutions. On-board buffer amplifiers enable the widest range of options for any rms-to-dc converter available, regardless of cost. The built-in high impedance FET buffer provides an interface for external attenuators, frequency compensation, or driving low impedance loads. The low power, precision input buffer makes the AD8436AD8436 attractive for use in portable multimeters and other battery-powered applications.
All the I/Os in the AD8436-EVALZAD8436-EVALZ board are provided with test points for easy monitoring with test equipment. The input buffer gain default is unity; for 2x gain, install a 0603 0 Ω resistor at Position R5. For higher IBUF gains, remove the 0 Ω resistor at Position RFBH (there is an internal 10 kΩ resistor from the OBUF_OUT to IBUFIN−) and install a smaller value resistor in Position RFBL. A 100 Ω resistor establishes a gain of 100×. Single supply operation requires removal of Resistor R6 and installing a 0.1 μF capacitor in the same position for noise decoupling.
Key Applications: Portable Multimeters, Battery-poered applications. | ||||||||||||
| ||||||||||||
Technical Documents
Learning Center
Design Elements
| Type | Description |
|---|---|
| CAD Model | ADI: CAD Model for AD8436ACPZ-R7 (BXL File Format) |
| CAD Model | ADI: CAD Model for AD8436ARQZ (BXL File Format) |
| Simulation Model | ADI: Spice Model for AD8436 |
Video
Kit Features
Features of AD8436AD8436:
- Delivers true rms or average rectified value of ac waveform
- Fast settling at all input levels
- Accuracy: ±10 μV ± 0.25% of reading (B grade)
- Wide dynamic input range
- 100 μV rms to 3 V rms (8.5 V p-p) full-scale input range
- Larger inputs with external scaling
- Wide bandwidth:
- 1 MHz for −3 dB (300 mV)
- 65 kHz for additional 1% error
- Zero converter dc output offset
- No residual switching products
- Specified at 300 mV rms input
- Accurate conversion with crest factors up to 10
- Low power: 300 μA typical at ±2.4 V
- High-Z FET separately powered input buffer
- RIN ≥ 1012 Ω, CIN ≤ 2 pF
- Precision dc output buffer
- Wide power supply voltage range
- Dual: ±2.4 V to ±18 V; single: 4.8 V to 36 V
- 4 mm × 4 mm LFCSP and 8 mm × 6 mm QSOP packages
- ESD protected
Kit Contents
The Analog Devices AD8436-EVALZAD8436-EVALZ supplied with below contents:
- AD8436-EVALZAD8436-EVALZ AD8436AD8436 Evaluation Board





