| BUY NOWBUY NOW | Development Tools | Technical Documents | Video | Features | Kit Contents |
| Kit Overview
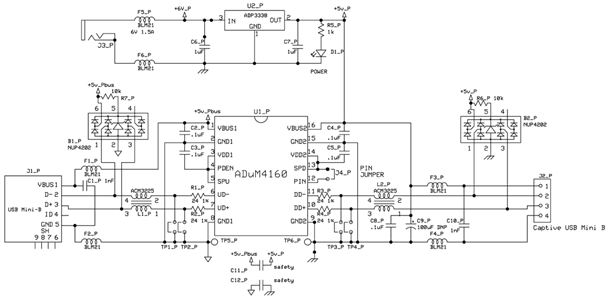
The EVAL-CN0160-EB1ZEVAL-CN0160-EB1Z evaluation board is an Universal Serial Bus (USB) Peripheral Isolator. The universal serial bus (USB) is rapidly becoming the standard interface for most PC peripherals. It is displacing RS-232RS-232 and the parallel printer port because of superior speed, flexibility, and support of device hot swap. There has been a strong desire on the part of industrial and medical equipment manufacturers to use this bus as well, but adoption has been slow because there has not been a good way to provide the isolation required for connections to machines that control dangerous voltages or low leakage defibrillation proof connections in medical applications.
The ADuM4160ADuM4160 provides an inexpensive and easy to implement isolation buffer for medical and industrial peripherals. The circuit (EVAL-CN0160-EB1ZEVAL-CN0160-EB1Z) isolates a peripheral device that already supports a USB interface. Because the peripheral is not explicitly defined in this circuit, power to run the secondary side of the isolator has been provided as part of the solution. If the circuit is built onto the PCB of a peripheral design, power could be sourced from the peripheral’s off line supply, a battery, or the USB cable bus power, depending on the needs of the application.
Power for the upstream USB connector is derived from the 5V VBUS voltage available on the USB cable. The peripheral device must provide all of the signals and pull-up or pull-down resistors that would be required if the ADuM4160ADuM4160 were not present. The downstream side power is provided by a wall wart and an ADP3338ADP3338 LDO regulator (5V option). This LDO provides very low dropout voltage, thereby reducing the regulation requirements on the wall wart. Its small size and 1 A current capability are ideal for this general- purpose circuit where the peripheral device mau require cable power to operate.
The ADuM4160ADuM4160 has several options for power, speed, and protection that must be determined. The first is the speed at which the peripheral runs. Peripheral devices run at one of three speeds: low (1.5 Mbps), full (12 Mbps), and high speed (480 Mbps). The ADUM4160BRWZ.ADUM4160BRWZ. does not support high speed operation and blocks handshaking signals that are used to negotiate that speed.
Key Applications: Consumer, Electronic Test & Measurement, Home Healthcare, Instrumentation | |||||||||||
| ||||||||||||
Development Tools
- PC with Windows
XP or Vista
- A USB data port connection
- The ADuM4160ADuM4160 evaluation board isolation adapter
- The EVAL-7991EBZ evaluation board and AD7991AD7991 evaluation software
- Two USB cables
- A high speed digital oscilloscope
Technical Documents
Learning Center
Design Elements
| Type | Description |
|---|---|
| Layout | ADI: Layout File for EVAL-CN0160-EB1Z |
| BOM | ADI: BOM File for EVAL-CN0160-EB1Z Evaluation Board |
| Simulation Model | ADI: IBIS Model for ADuM4160 (All Speed Grades) |
Video
Kit Features
Features of EVAL-CN0160-EB1ZEVAL-CN0160-EB1Z USB Peripheral Isolator Circuit:
- The EVAL-CN0160-EB1ZEVAL-CN0160-EB1Z evaluation board acts as Universal Serial Bus (USB) Peripheral Isolator
- Power for the upstream USB connector is derived from the 5 V VBUS voltage available on the USB cable.
- The downstream side power is provided by a wall wart and an ADP3338ADP3338 LDO regulator (5 V option).
- High accuracy over line and load: ±0.8% @ 25°C, ±1.4% over temperature
- Ultralow dropout voltage: 190 mV (typ) @ 1 A
- Requires only CO = 1.0 μF for stability
- anyCAP is stable with any type of capacitor (including MLCC)
- Current and thermal limiting
- Low noise
- 2.7 V to 8 V supply range
- The ADuM4160ADuM4160 provides an inexpensive and easy to implement isolation buffer.
- USB 2.0 compatible
- Low and full speed data rate: 1.5 Mbps and 12 Mbps
- Bidirectional communication
- 4.5 V to 5.5 V VBUS operation
- 7 mA maximum upstream supply current @ 1.5 Mbps
- 8 mA maximum upstream supply current @ 12 Mbps
- 2.3 mA maximum upstream idle current
- Upstream short-circuit protection
- High temperature operation: 105°C
- High common-mode transient immunity: >25 kV/μs
- The ADUM4160BRWZ.ADUM4160BRWZ. does not support high speed operation and blocks handshaking signals that are used to negotiate that speed
- Power can be provided as 5 V through the VBUSx pins, and the 3.3 V signaling voltage is created by an internal 3.3 V regulator at the VDDx pin.
- Alternatively, the 3.3 V power can also be provided to VBUSx and VDDx, and the part uses the external supply directly, disabling the internal regulator.
- The ADUM4160BRWZ.ADUM4160BRWZ. has an option to delay application of the upstream pull-up under control of the peripheral.
- Protection devices are included in the circuit board
Kit Contents
The Analog Devices EVAL-CN0160-EB1ZEVAL-CN0160-EB1Z supplied with below contents:
- Evaluation Board





