| BUY NOWBUY NOW | Development Tools | Technical Documents | Video | Features | Kit Contents |
| Kit Overview
The EVAL-CN0159-EB1ZEVAL-CN0159-EB1Z evaluation board is an Universal Serial Bus (USB) Cable Isolator. The universal serial bus (USB) is rapidly becoming the standard interface for most PC peripherals. It is displacing RS-232RS-232 and the parallel printer port because of superior speed flexibility and support of device hot swap. There has been a strong desire on the part of industrial and medical equipment manufacturers to use the bus as well, but adoption has been slow because there has not been a good way to provide the isolation required for connections to machines that control dangerous voltages or low leakage defibrillation proof connections in medical applications.
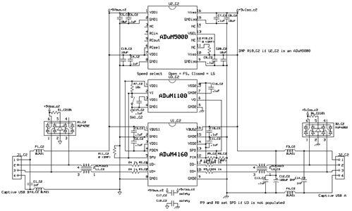
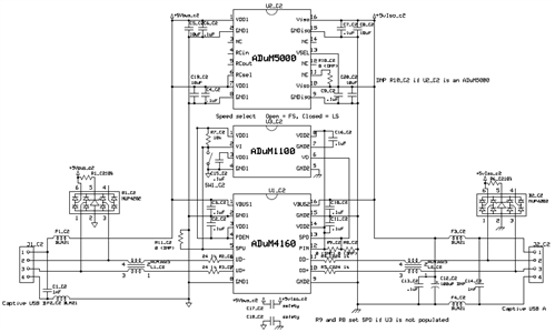
The ADuM4160ADuM4160 is designed primarily as an isolation element for a peripheral USB device. However, there are occasions when it is useful to create an isolated cable function. Several issues must be addressed to use the ADUM4160BRWZ.ADUM4160BRWZ. for this application. Whereas the buffers on the upstream and downstream sides of the ADuM4160 are the same and capable of driving a USB cable, the downstream buffers must be capable of adjusting speed to a full or low speed peripheral that is connected to it. The upstream connection must act like a peripheral, and the downstream connection must behave like a host.
Unlike the case of building a dedicated peripheral interface where the speed is known and not changed, host applications must adapt to detect whether a low or full speed device has been connected. The ADuM4160ADuM4160 is intended to be hardwired to a single speed via pins; therefore, it works when the peripheral plugged into its downstream side is the correct speed, but it fails when the wrong speed peripheral is attached. The best way to address this is to combine the ADUM4160BRWZ.ADUM4160BRWZ. with a hub controller.
The upstream side of a hub controller can be thought of as a standard fixed speed peripheral port that can be easily isolated with the ADuM4160ADuM4160, whereas the downstream ports are all handled by the hub controller. However, in many cases, while it is not certifiable as fully USB compliant, a single speed cable is acceptable from a practical standpoint, especially if custom connectors are used so that it cannot be confused with a compliant device. The hub chip can be eliminated, and the design becomes very small and simple.
The ADuM4160ADuM4160 provides an inexpensive and easy way to implement an isolation buffer for medical and industrial peripherals. The challenge that must be met is to use this to create a bus-powered cable isolator by pairing the ADUM4160BRWZ.ADUM4160BRWZ. with a small isolated dc-to-dc converter such as the ADuM5000ADuM5000
The goal of the application circuit is to isolate a peripheral device that already implements a USB interface. It is not possible to make a fully compliant bus-powered cable because there are no 100% efficient power converters to transfer the bus voltage across the barrier. In addition, the quiescent current of the converter does not comply with the standby current requirements of the USB standard. This is all in addition to the speed detection limitations of the ADuM4160ADuM4160. What can be achieved is a fixed speed or switch-controlled speed cable that can supply a modest power to the downstream peripheral. However, it is a custom application that is not completely compliant with the USB standard.
Key Applications: Consumer, Electronic Test & Measurement, Home Healthcare, Instrumentation | |||||||||||
| ||||||||||||
Development Tools
- A USB data port connection with an upstream-downstream data path
- The CN0159 Universal Serial Bus (USB) Cable Isolator Circuit Board (EVAL-CN0159-EB1ZEVAL-CN0159-EB1Z)
- Two USB cables
- A high speed digital oscilloscope
Technical Documents
Learning Center
Design Elements
| Type | Description |
|---|---|
| Layout | ADI: Layout File for EVAL-CN0159-EB1Z |
| BOM | ADI: BOM File for EVAL-CN0159-EB1Z Evaluation Board |
| Simulation Model | ADI: IBIS Model for ADuM1100 (All Speed Grades) |
| Simulation Model | ADI: IBIS Model for ADuM5000 (A Grade) |
| Simulation Model | ADI: IBIS Model for ADuM4160 (All Speed Grades) |
Video
Kit Features
Features of EVAL-CN0159-EB1ZEVAL-CN0159-EB1Z USB Cable Isolator Circuit:
- Power for the upstream USB connector is derived from the 5V VBUS voltage available on the USB cable
- ADuM5000ADuM5000 DC-to-DC Converter:
- isoPower integrated, isolated dc-to-dc converter Regulated 3.3 V or 5 V output Up to 500 mW output power
- 16-lead SOIC package with 7.6 mm creepage
- High temperature operation: 105°C maximum
- Thermal overload protection
- The bus voltage also drives an ADUM5000ARWZADUM5000ARWZ, which is used to create a VBUS2 voltage for the downstream side of the ADuM4160ADuM4160 with up to 100 mA of power for the peripheral
- The ADUM4160BRWZ.ADUM4160BRWZ. is designed primarily as an isolation element for a peripheral USB device. However, there are occasions when it is useful to create an isolated cable function.
- ADuM4160ADuM4160 USB Digital Isolator:
- USB 2.0 compatible
- Bidirectional communication
- 4.5 V to 5.5 V VBUS operation
- 7 mA maximum upstream supply current @ 1.5 Mbps
- 8 mA maximum upstream supply current @ 12 Mbps
- 2.3 mA maximum upstream idle current
- Upstream short-circuit protection
- High common-mode transient immunity: >25 kV/μs
- The ADuM4160ADuM4160 is intended to be hardwired to a single speed via pins; therefore, it works when the peripheral plugged into its downstream side is the correct speed, but it fails when the wrong speed peripheral is attached. The best way to address this is to combine the ADUM4160BRWZ.ADUM4160BRWZ. with a hub controller.
- The upstream side of a hub controller can be thought of as a standard fixed speed peripheral port that can be easily isolated with the ADUM4160BRWZ.ADUM4160BRWZ., whereas the downstream ports are all handled by the hub controller.
- The ADuM4160ADuM4160 provides an inexpensive and easy way to implement an isolation buffer for medical and industrial peripherals.The challenge that must be met is to use this to create a bus-powered cable isolator by pairing the ADUM4160BRWZ.ADUM4160BRWZ. with a small isolated dc-to-dc converter such as the ADUM5000ARWZADUM5000ARWZ.
- As with isolating any device, the services that the ADUM4160BRWZ.ADUM4160BRWZ. provides are :
- Directly isolates, in the upstream, the USB D+ and D− lines of a cable
- Implements an automatic scheme for data flow of control that does not require external control lines
- Provides medical grade isolation
- Supports full speed or low speed signaling rates
- Supports isolated power delivery through the cable
Kit Contents
The Analog Devices EVAL-CN0159-EB1ZEVAL-CN0159-EB1Z supplied with below contents:
- EVAL-CN0159-EB1ZEVAL-CN0159-EB1Z Evaluation Board





