| BUY NOWBUY NOW | Development Tools | Technical Documents | Video | Features | Kit Contents |
![]() | Kit Overview
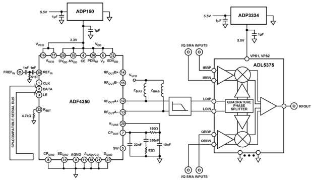
This CFTL-CN0134-EVALZCFTL-CN0134-EVALZ circuit is a complete implementation of the analog portion of a broadband direct conversion transmitter (analog baseband in, RF out). RF frequencies from 500 MHz to 4.4 GHz are supported through the use of a PLL with a broadband integrated voltage controlled oscillator (VCO). Harmonic filtering of the LO from the PLL ensures excellent quadrature accuracy.
Low noise LDOs ensure that the power management scheme has no adverse impact on phase noise and EVM. This combination of components represents industry-leading direct conversion transmitter performance over a frequency range of 500 MHz to 4.4 GHz
The circuit utilizes the ADF4350ADF4350, a fully integrated fractional-N PLL IC, and the ADL5375ADL5375 wideband transmit modulator. The ADF4350ADF4350 provides the local oscillator (LO) signal for the ADL5375ADL5375 transmit quadrature modulator, which upconverts analog I/Q signals to RF. Taken together, the two devices provide a wideband baseband IQ to RF transmit solution.
The ADF4350BCPZADF4350BCPZ is powered off the ultralow noise 3.3 V ADP150ADP150 regulator for optimal LO phase noise performance. The ADL5375ADL5375 is powered off a 5 V ADP3334ADP3334 LDO. The ADP150 LDO has an output voltage noise of only 9 μV rms and helps to optimize VCO phase noise and reduce the impact of VCO pushing (equivalent to power supply rejection).
Key Applications: Asset Tracking, Communications, Radar, Scanning Equipment | |||||||||||
| ||||||||||||
Development Tools
- A standard PC running Windows
XP, Windows Vista (32-bit), or Windows 7 (32-bit) with USB port
- The CFTL-CN0134-EVALZCFTL-CN0134-EVALZ circuit evaluation board
- The ADF4350BCPZADF4350BCPZ programming software
- Power supplies
- I-Q signal source
- A spectrum analyzer
Technical Documents
Learning Center
Design Elements
| Type | Description |
|---|---|
| Schematics | ADI: Schematics for CN-0134 Evaluation Board |
| Layout | ADI: Layout File for CN-0134 Evaluation Board |
| BOM | ADI: BOM File for CN-0134 Evaluation Board |
Video
Kit Features
Key Features for CFTL-CN0134-EVALZCFTL-CN0134-EVALZ are as below:
- Implementation of the analog portion of a broadband direct conversion transmitter (analog baseband in, RF out)
- RF frequencies from 500 MHz to 4.4 GHz are supported
- Harmonic filtering of the LO from the PLL ensures excellent quadrature accuracy
- Low noise LDOs ensure that the power management scheme has no adverse impact on phase noise and EVM
- Utilizes the ADF4350BCPZADF4350BCPZ, a fully integrated fractional-N PLL IC,
- Features for ADF4350ADF4350
- Output frequency range: 137.5 MHz to 4400 MHz
- Fractional-N synthesizer and integer-N synthesizer
- Low phase noise VCO
- Programmable divide-by-1/
- -2/-4/-8/-16 output
- Typical rms jitter <0.4 ps rms
- Power supply: 3.0 V to 3.6 V
- Logic compatibility: 1.8 V
- It uses ADL5375 wideband transmit modulator
- Features for ADL5375ADL5375:
- Output frequency range: 400 MHz to 6 GHz
- 1 dB output compression: >9.4 dBm from 450 MHz to 4 GHz
- Output return loss < 12 dB from 450 MHz to 4.5 GHz
- Noise floor: −160 dBm/Hz @ 900 MHz
- Sideband suppression: <−50 dBc @ 900 MHz
- Carrier feedthrough: <−40 dBm @ 900 MHz
- IQ3dB bandwidth: ≥ 750 MHz
- The ADF4350BCPZADF4350BCPZ is powered off the ultralow noise 3.3 V ADP150ADP150 regulator for optimal LO phase noise performance
- The ADL5375 is powered off a 5 V ADP3334ADP3334 LDO
Kit Contents
The Analog Devices CFTL-CN0134-EVALZCFTL-CN0134-EVALZ kit is supplied with below contents:
- Evaluation Board






