| BUY NOWBUY NOW | Technical Documents | Video | Features | Kit Contents | 
Kit Overview 
 The AD5933AD5933 and AD5934AD5934 are high precision impedance converter system solutions that combine an on-chip programmable frequency generator with a 12-bit, 1 MSPS (AD5933) or 250 kSPS (AD5934) analog-to-digital converter (ADC). The tunable frequency generator allows an external complex impedance to be excited with a known frequency. 
 The AD5933AD5933 is a high precision impedance converter system solution that combines an on-board frequency generator with a 12-bit, 1 MSPS, analog-to-digital converter (ADC). The frequency generator allows an external complex impedance to be excited with a known frequency. The response signal from the impedance is sampled by the on-board ADC and a discrete Fourier transform (DFT) is processed by an on-board DSP engine. The DFT algorithm returns a real (R) and imaginary (I) data-word at each output frequency. 
 The AD5934AD5934 is a high precision impedance converter system solution that combines an on-board frequency generator with a 12-bit, 250 kSPS, analog-to-digital converter (ADC). The frequency generator allows an external complex impedance to be excited with a known frequency. The response signal from the impedance is sampled by the on-board ADC and a discrete Fourier transform (DFT) is processed by an on-board DSP engine. The DFT algorithm returns a real (R) and imaginary (I) data-word at each output frequency. 
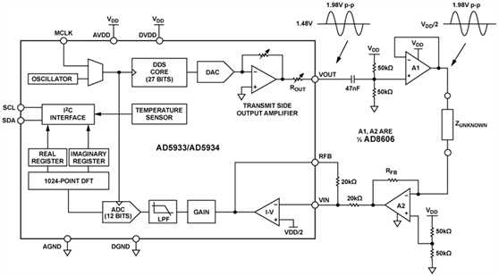
 The circuit yields accurate impedance measurements extending from the low ohm range to several hundred kΩ and also optimizes the overall accuracy of the AD5933/AD5934. 
 Key Applications: Chemical Analysis, Electronic Test & Measurement, Instrumentation  | ||||||||||||
  | ||||||||||||
Technical Documents
Learning Center
Design Elements
| Type | Description | 
|---|---|
| Schematics | ADI: Schematics for EVAL-CN0217-EB1Z Evaluation Board | 
| Layout | ADI: Layout for EVAL-CN0217-EB1Z | 
| BOM | ADI: Bill of Material (BOM) for EVAL-CN0217-EB1Z Evaluation Board | 
| Reference Design | ADI: Reference Design for AD5933 Pmod Xilinx FPGA | 
Video
Kit Features
Key Features for AD5933AD5933:
- Programmable output peak-to-peak excitation voltage to a maximum frequency of 100 kHz
 - Programmable frequency sweep capability with serial I2C interface
 - Frequency resolution of 27 bits (<0.1 Hz)
 - Impedance measurement range from 1 kΩ to 10 MΩ
 - Capable of measuring of 100 Ω to 1 kΩ with additional circuitry
 - Internal temperature sensor (±2°C)
 - Internal system clock option
 - Phase measurement capability
 - System accuracy of 0.5%
 - 2.7 V to 5.5 V power supply operation
 
Key Features for AD5934AD5934:
- Programmable output peak-to-peak excitation voltage to a maximum frequency of 100 kHz
 - Programmable frequency sweep capability with serial I2C interface
 - Frequency resolution of 27 bits (<0.1 Hz)
 - Impedance measurement range from 1 kΩ to 10 MΩ
 - Capable of measuring 100 Ω to 1 kΩ with additional circuitry
 - Phase measurement capability
 - System accuracy of 0.5%
 - 2.7 V to 5.5 V power supply operation
 
Kit Contents
The Analog Devices EVAL-CN0217-EB1ZEVAL-CN0217-EB1Z kit is supplied with below contents:
- Evaluation Board
 
			    




