Learning to solder with this kit is a fun way to obtain a new skill and a great introduction to electronics. The art in this project is based on the logo used in the current Element14 Women Makers and Engineers Contest. The Printed Circuit Board (PCB) accepts through hole components and a 555 Timer in astable mode blinks a LED while the iconic Rosie shows how it is done.
The following introductory video gives a quick overview.
Creating the Art
The original Element14 art is well suited to conversion for PCB art but some modifications were made:
- Colors were modified to fit the palette available as described below
- Circuit art was removed
- Hand and soldering iron were repositioned
The method for transferring art to a PCB is described in greater detail in an earlier post located here. My method uses Photoshop to reduce the colors to the color palette available and KiCad to create a footprint that can be inserted into a PCB design. The colors available depend on the silk screen color, copper layer, and solder mask. For example, when OSHPark Purple PCBs are used with ENIG on the copper the color palette is shown below:
The colors are broken into layers in Photoshop and then combined and converted into black and white images corresponding to the copper, mask, and silk layers shown at the bottom of the palette. Next the black and white images are converted into component footprints in KiCad. An additional manual step to combine the images is required as described in the link.
When finished, we have a footprint that can be placed on the PCB.
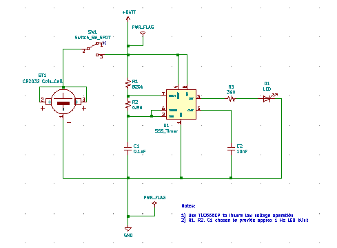
The Circuit
The circuit consists of a 3V coin cell powering a 555 timer in astable operation blinking a LED.
In this mode of operation the values of R1, R2, and C1 determine the frequency with which the LED blinks as well as the time it stays on (duty cycle). The datasheet shows how to select components for different frequency and duty cycle and there are also calculators available online. For more information on how the 555 timer works and the many uses there are a number of educational videos in Element14's The Learning Circuit series including this one.
To conserve the battery a switch was added so the circuit can be turned off. The current limiting resistor R3 probably isn't necessary due the internal resistance of the coin cell battery but is good practice.
PCB
While larger surface mount components are not appreciably harder to hand solder we will start out with through hole. Besides being a bit easier to solder they also look cool with the art
. The image below from KiCad shows the layout and circuit tracks.
Red tracks are on the front of the PCB and green tracks on the back. With the exception of the switch, battery holder, and name space all components and footprints are on the front of the PCB. The fabricated PCB (unpopulated) is shown below.
NOTE: The PCB has been modified slightly from the photographs above to make soldering easier but doesn't change the circuit or materially change assembly of parts. The modifications are:
- Distance between resistor pads was increased slightly
- New switch DPDT with 2.5 mm pitch used for easier soldering
Component Bill of Materials
| Symbol | Product Name | Manufacturer | Quantity | Buy KitBuy Kit |
|---|---|---|---|---|
| Battery | Battery, Coin Cell, Single Cell, 3 V, 2032 | Varta | 1 | Buy NowBuy Now |
| BT1 | Battery Retainer Clip, 2032, 20mm, SMT | multicomp | 1 | Buy NowBuy Now |
| C1 | Multilayer Ceramic Capacitor, 0.1 µF, 50 V | Vishay | 1 | Buy NowBuy Now |
| C2 | CERAMIC CAPACITOR 0.01UF, 100V, X7R, 10%, RADIAL | multicomp | 1 | Buy NowBuy Now |
| D1 | LED, Red, Through Hole, 3mm, 20 mA, 1.8 V, 643 nm | multicomp | 1 | Buy NowBuy Now |
| R1 | METAL FILM RESISTOR, 820KOHM, 250mW, 1% | multicomp | 1 | Buy NowBuy Now |
| R2 | CARBON FILM RESISTOR, 6.8MOHM, 250mW 5% | multicomp | 1 | Buy NowBuy Now |
| R3 | METAL FILM RESISTOR, 180 OHM, 250mW, 1% | multicomp | 1 | Buy NowBuy Now |
| SW1 | Slide Switch, DPDT, On-On, Through Hole, JS Series, 300 mA | C&K Components | 1 | Buy NowBuy Now |
| U1 | IC, TIMER CMOS, DIP8, 555 | Texas Insturments | 1 | Buy NowBuy Now |
Additional Parts
| Symbol | Product Name | Manufacturer | Quantity |
|---|---|---|---|
| PCB | OSHPark PCB with Art | OSHPark | 1 |
The components were selected to be commonly available. Substitutions for those shown in the table will generally work subject to the following:
- 555 Timer DIL 0.1" pitch and works down to 2V
- Switch DPDT 2.5 mm pitch through hole (see datasheet for C&K JS202011AQNJS202011AQN or Multicomp Pro MCLSS22PMCLSS22P)
- LEDs 3 mm through hole
- Resistors L6.3 x D2.5 mm through hole
- Capacitors 2.5 mm pitch
The PCBs in sets of 3 can be ordered from OSHPark at this link and the gerber files can also be downloaded.
The following items are required or in some cases are helpful:
- Temperature controlled soldering iron and stand
- Lead free solder, e.g. Product LinkProduct Link
- Safety glasses / eye protection
- Well ventilated space / fume extraction
- Well lit, non flammable work surface
- Side cutters / wire cutters
- Solder flux (optional)
- Braided solder wick (optional)
- Needle nose pliers (optional)
- Vise or helping hand (optional)
- Tweezers (optional)
- Painter's tape (optional)
- Isopropyl alcohol (optional)
- Antistatic brush (optional)
- Multimeter (nice to have when things go wrong)
The items labelled optional are optional for the most part until they aren't
. If you are teaching beginners bring them if you have them.
Soldering the Kit
SAFETY FIRST! There is a safety list here. Especially observe the following which I commonly see ignored:
- Always wear eye protection
- Use lead free solder - It is easier to get a good solder joint with lead based solder but this is project is for a wearable and will be handled. Lead is especially dangerous for children.
- Solder in an area with good ventilation and use a fume extractor
- Do not multitask while holding a soldering iron - put it back in the stand
- Always wash hands afterwards
When teaching children make sure there is adequate oversight for each child.
Sandpaper or a file can be used to smooth the edges of the PCB. Take care to not inhale the dust. Clean the PCB with alcohol if available. If solder is not sticking, flux can help. There is an introduction to soldering on PCBs with through hole components here.
The order of assembly is not terribly important for this project as the parts are large and spaced well apart. However, I soldered the low profile discrete components on the front first. These were followed by the 8 pin DIP IC (555 Timer) and finally the battery holder on the back and the switch.
Use the schematic and the color codes on the resistors to place them properly. Pay close attention to polarity of the LED and the pin placement on the 555 Timer.
The anode (positive) is the longer leg on the LED. The cathode (negative) usually has a flat spot on the side of the case as shown in the photograph. On the PCB there is a plus sign beside the pad where the LED anode is inserted. The cathode is inserted into the square pad.
The 555 Timer has a circular indentation beside pin 1 (top left in the photo). On some DIL (dual in-line) packages there may be a scallop shaped indentation at the top of the component next to pin 1. Make sure to orient the 555 Timer correctly with pin 1 into square pad on this PCB. A scallop shape next to pin 1 is also shown on the silk screen to illustrate correct orientation. The photograph at the top of this post shows correct orientation.
The pins on the LED will need to be bent 90 degrees to place it horizontal with the PCB before soldering. C1 has a tiny 104 written on it and C2 has a 103. Reading the value of the capacitors is sometimes be difficult. Accordingly it may be helpful to have a multimeter on hand that can read capacitance in case they get mixed up. The pins on all components can be bent once placed in the PCB to hold them in place while soldering as shown in the photo below.
After soldering snip the pins off at an angle just above the solder joint.
Before soldering the battery holder put down a small blob of solder on the central negative pad as shown in the photo below. This will insure good contact with the negative terminal of the battery.
Painter's Tape or some other easily removed tape is useful for holding the battery holder down while soldering as shown below. Failure to do this or to use something like tweezers to hold it in place will result in burned fingers. I sometimes put solder paste under the tabs but in this case just laid down a good amount of solder in the holes on tabs and it seemed fine.
The PCB in these photos is an earlier version and I subsequently selected another switch. The new switch is a DPDT through hole version that is easier to solder. It can be placed on the front or back of the PCB - your choice. After soldering and completing all components clean the flux off with alcohol and a brush. Place the battery in the holder (positive side up) turn on the switch and watch it blink!
Summary
I really like the way this turned out and plan to use it to teach soldering to my two oldest grandchildren this summer. Note again that the PCB has been revised somewhat from what is shown and new PCBs are on order. It should be a bit easier to insert resistors into the revised PCB and the 2.5 mm pitch used for the new switch will be easier to solder. A photo will be posted in the comments upon receipt.
Comments and suggestions are always welcome for a project like this which is intended to be educational in nature. Your experiences that would help newcomers in soldering and assembly would be especially appreciated.
Edits
30 Apr 2020: Added side cutters / wire cutters to the list of needed equipment
Useful Links
Transferring Art to PCB: Screaming LM386: An Audio Amplifier with PCB Art
LM555 Timer Datasheet: http://www.ti.com/lit/ds/symlink/lm555.pdf
The Learning Circuit: The Learning Circuit 67: 555 Timer Project | Flashing LED Headband
Soldering Safety: University of Cambridge Department of Engineering Health & Safety
Makerspace Article on Soldering: How to Solder
Order Revised PCB from OSHPark: Rosie Learns to Solder











Top Comments