element14 Community
element14 Community
    Register Log In
  • Site
  • Search
  • Log In Register
  • Community Hub
    Community Hub
    • What's New on element14
    • Feedback and Support
    • Benefits of Membership
    • Personal Blogs
    • Members Area
    • Achievement Levels
  • Learn
    Learn
    • Ask an Expert
    • eBooks
    • element14 presents
    • Learning Center
    • Tech Spotlight
    • STEM Academy
    • Webinars, Training and Events
    • Learning Groups
  • Technologies
    Technologies
    • 3D Printing
    • FPGA
    • Industrial Automation
    • Internet of Things
    • Power & Energy
    • Sensors
    • Technology Groups
  • Challenges & Projects
    Challenges & Projects
    • Design Challenges
    • element14 presents Projects
    • Project14
    • Arduino Projects
    • Raspberry Pi Projects
    • Project Groups
  • Products
    Products
    • Arduino
    • Avnet & Tria Boards Community
    • Dev Tools
    • Manufacturers
    • Multicomp Pro
    • Product Groups
    • Raspberry Pi
    • RoadTests & Reviews
  • About Us
  • Store
    Store
    • Visit Your Store
    • Choose another store...
      • Europe
      •  Austria (German)
      •  Belgium (Dutch, French)
      •  Bulgaria (Bulgarian)
      •  Czech Republic (Czech)
      •  Denmark (Danish)
      •  Estonia (Estonian)
      •  Finland (Finnish)
      •  France (French)
      •  Germany (German)
      •  Hungary (Hungarian)
      •  Ireland
      •  Israel
      •  Italy (Italian)
      •  Latvia (Latvian)
      •  
      •  Lithuania (Lithuanian)
      •  Netherlands (Dutch)
      •  Norway (Norwegian)
      •  Poland (Polish)
      •  Portugal (Portuguese)
      •  Romania (Romanian)
      •  Russia (Russian)
      •  Slovakia (Slovak)
      •  Slovenia (Slovenian)
      •  Spain (Spanish)
      •  Sweden (Swedish)
      •  Switzerland(German, French)
      •  Turkey (Turkish)
      •  United Kingdom
      • Asia Pacific
      •  Australia
      •  China
      •  Hong Kong
      •  India
      •  Korea (Korean)
      •  Malaysia
      •  New Zealand
      •  Philippines
      •  Singapore
      •  Taiwan
      •  Thailand (Thai)
      • Americas
      •  Brazil (Portuguese)
      •  Canada
      •  Mexico (Spanish)
      •  United States
      Can't find the country/region you're looking for? Visit our export site or find a local distributor.
  • Translate
  • Profile
  • Settings
Raspberry Pi
  • Products
  • More
Raspberry Pi
Raspberry Pi Forum PI race condition prevents startup
  • Blog
  • Forum
  • Documents
  • Quiz
  • Events
  • Polls
  • Files
  • Members
  • Mentions
  • Sub-Groups
  • Tags
  • More
  • Cancel
  • New
Join Raspberry Pi to participate - click to join for free!
Featured Articles
Announcing Pi
Technical Specifications
Raspberry Pi FAQs
Win a Pi
Raspberry Pi Wishlist
Actions
  • Share
  • More
  • Cancel
Forum Thread Details
  • State Suggested Answer
  • Replies 22 replies
  • Answers 11 answers
  • Subscribers 675 subscribers
  • Views 4023 views
  • Users 0 members are here
  • raspberry_pi
Related

PI race condition prevents startup

colporteur
colporteur over 6 years ago

G'Day,

I have a Pi 3B+ connected to an interface board developed in this RoadTest Review New Year's Grab Bag RoadTest - Review The interface board has its own 3VDC and 5VDC power supplies. If the interface board is powered up before the Pi, the Pi will refuse to start. It starts but I never get network capabilities.  If the Pi is powered up first, bothe the Pi and the interface board operate as designed.

 

The caveat is, I have one Pi that works without the needed the power sequence and another that will only function if the power is applied in the sequence. I have another half dozen Pi's I can try to see what happens but before that I thought it be nice to white board the issue.

 

I am "napkin developing" a strategy for investigating and was hoping for some community insight and experiences. COmmentary in the past has enabled me to solve other problems I have posted relatively fast.  I'm thinking this might be a power issue. The Pi power supply is being loaded by the interface board on power up causing it to fail boot. How could I see this on the Pi?  I'm in the infancy of testing at the moment so what to look for and where to look would be of value.

 

Mother's Day supper is starting so I will have to sign-off. I'm hoping I provided sufficient information to start the discussion.

Sean

  • Sign in to reply
  • Cancel
  • rew
    0 rew over 6 years ago in reply to shabaz

    FYI: I use the 74HCT245 to level-shift between 3.3V on the pi-side and 5V signals on the other side. The "T" in the name means it has TTL compatible inputs, or a threshold voltage of about 1.5V, just about right for 3.3V devices like the pi. (if you'd use say the 74HC245, it has a threshold of 2.5V in practice, so the 3.3V from the pi will work, but in theory you should provide at least 70% VCC, or 3.5V: 3.3V offers no guarantees. And that's ignoring that the pi will drive to 3.0V guaranteed, even though it will often be 3.3V in practice.

    • Cancel
    • Vote Up +2 Vote Down
    • Sign in to reply
    • Verify Answer
    • Reject Answer
    • Cancel
  • colporteur
    0 colporteur over 6 years ago in reply to shabaz

    I lost sight of the forest on account of all the trees. Phew, for a moment I thought I might have lost some of my marbles trying to see a level converter in your schematic.

     

    I'm not partial to a design that fixes the number of inputs and outputs. Input/output determination when required is more practical on a buffer board. I have purchase two of these units

     

    https://www.elektormagazine.com/labs/buffer-boards-for-raspberry-pi-23 to do some testing. The price point of $35 Canadian by the time they landed at my door is not compatible with my pocket book.

     

    It surprises me that there are so few Pi buffer board competitors in the market place. I would think, in environments like training facilities, buffering Pi's used by students would be a necessity in order to reduce accidental loss. I'm starting a Physical Computing, after school program in the fall. The plan is to have the student build computer networks to host Pi's. I'm not confident I can budget for those sparkies, students who make poor Pi GPIO hookup decisions, in the classroom.   

     

    Sean

    • Cancel
    • Vote Up +1 Vote Down
    • Sign in to reply
    • Verify Answer
    • Cancel
  • colporteur
    0 colporteur over 6 years ago in reply to rew

    It appears the 74HCT245 uses the same technology as the https://www.elektormagazine.com/labs/buffer-boards-for-raspberry-pi-23 this holds some promise if I can get the price point down. I see adafruit https://www.adafruit.com/product/395 has one such board. I wonder if DIY can make it economical?

     

    Sean

    • Cancel
    • Vote Up +1 Vote Down
    • Sign in to reply
    • Verify Answer
    • Cancel
  • Jan Cumps
    0 Jan Cumps over 6 years ago in reply to colporteur

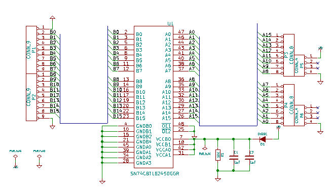
    If you only need level switching at the inputs, there's a fast (GHz) and cheap 16-bit solution for 5V -> 3V3, using the (critical: must be exactly this IC, not any other) : SN74CBT16245DGGR.

    Additionally, one jellybean diode, a 10K resistor and two decoupling caps.

     

    image

    • Cancel
    • Vote Up +2 Vote Down
    • Sign in to reply
    • Verify Answer
    • Cancel
  • colporteur
    0 colporteur over 6 years ago in reply to Jan Cumps

    I have a few questions.

    The min voltage is 4.0 which is greater than 3.3VDC?

    I assume the power supply would need to be divided between 3.3VDC & 5VDC shown at the bottom?

    Do you have any experience with the circuit (i.e. used it in a project)?

     

    Sean

    • Cancel
    • Vote Up +1 Vote Down
    • Sign in to reply
    • Verify Answer
    • Cancel
  • shabaz
    0 shabaz over 6 years ago in reply to colporteur

    Hi Sean,

     

    These methods will switch a large quantity of signal directions, simultaneously. Does it meet your requirements?

    Somewhere, a compromise needs to be made, and I'm not seeing it.

    The MOSFET solution has serious limitations. The '245 and Jan's solution will switch a bank of pins simultaneously. It's not a bad thing, just that you need to specify if that is what you're looking for or not.

     

    The thing you were initially asking for (something that acts like a wire in both directions but also does level conversion, with no configuration of direction, and behaving open circuit until the Pi is powered up) is not what is being discussed now.

    • Cancel
    • Vote Up +1 Vote Down
    • Sign in to reply
    • Verify Answer
    • Cancel
  • Jan Cumps
    0 Jan Cumps over 6 years ago in reply to colporteur

    Sean,

     

    I'm using the circuit constantly. It's the front-end to a FPGA-based protocol analyser. Photo taken just now from my bench.

    It's my home made version of the Gadget Factory Buffer Wing.

    The schematic above is mine. You feed 5V to the anode of the diode.

    image

    • Cancel
    • Vote Up +1 Vote Down
    • Sign in to reply
    • Verify Answer
    • Cancel
  • colporteur
    0 colporteur over 6 years ago in reply to shabaz

    I'm confused, once again. I just posted a note on the voltage requirements for the solution Jan provided. Now that you have reiterated the requirements, I will need to confirm. If Jan's solution doesn't provide level conversion 3.3VDC to 5VDC then it is off the table.

     

    Sean

    • Cancel
    • Vote Up +1 Vote Down
    • Sign in to reply
    • Verify Answer
    • Cancel
  • shabaz
    0 shabaz over 6 years ago in reply to colporteur

    Hi Sean,

     

    Your first design auto-switched direction, per pin. Is that a requirement or not?

    If it is not a requirement, then Jan's solution will work for you.

    This bus transceiver type method has been proposed several times in this thread. So just wanted to make sure.

    EDIT: I thought it was mentioned before.. we're going round in circles today, unless you make it clear if this is an acceptable design decision for you or not:

    image

    • Cancel
    • Vote Up +1 Vote Down
    • Sign in to reply
    • Verify Answer
    • Cancel
  • Jan Cumps
    0 Jan Cumps over 6 years ago in reply to colporteur

    colporteur  wrote:

     

    . If Jan's solution doesn't provide level conversion 3.3VDC to 5VDC then it is off the table.

     

    Sean

    It doesn't. Only 5V to 3V3. Other way around it passes the 3V3 straight trough.

    • Cancel
    • Vote Up +1 Vote Down
    • Sign in to reply
    • Verify Answer
    • Cancel
<>
element14 Community

element14 is the first online community specifically for engineers. Connect with your peers and get expert answers to your questions.

  • Members
  • Learn
  • Technologies
  • Challenges & Projects
  • Products
  • Store
  • About Us
  • Feedback & Support
  • FAQs
  • Terms of Use
  • Privacy Policy
  • Legal and Copyright Notices
  • Sitemap
  • Cookies

An Avnet Company © 2025 Premier Farnell Limited. All Rights Reserved.

Premier Farnell Ltd, registered in England and Wales (no 00876412), registered office: Farnell House, Forge Lane, Leeds LS12 2NE.

ICP 备案号 10220084.

Follow element14

  • X
  • Facebook
  • linkedin
  • YouTube