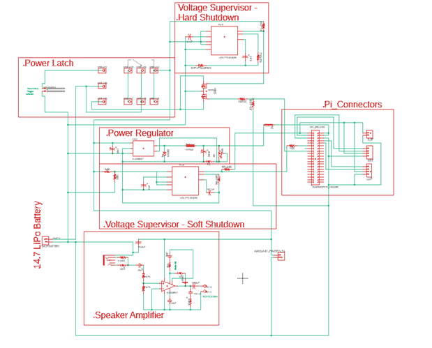
I dreamed up a circuit that would prevent my Raspberry Pi project from damaging its LiPo battery. A 3 cell LiPo should not go below around 10V or it will balloon and become unusable - if not a fire hazard.
The Pi and circuit work together to shutdown cleanly and disconnect the LiPo entirely.
I bread boarded the basics and it appears to work fine. Being that I scribbled it out of my noggin versus copying from a trusted source, it probably has all kinds of theoretical holes.
Here is the gist:
- 14.8V LiPo is switched with a momentary switch.
- When switched, power gets to a voltage regulator which powers the Raspberry Pi. (The user knows to keep holding the switch until they hear the click of the relay.)
- The Raspberry Pi outputs a pin high when it starts to boot which switches a NPN transistor.
- The transistor takes the relay to ground latching in power to the regulator/Pi. It's latched in as long as the Pi keeps that pin high.
- The user can let go of the momentary switch once they hear the click as the relay is now latched in.
- There is circuit block that monitors the main battery voltage and takes a pin low once it decreases to ~10V.
- The Pi detects this and takes action to alert the user and shutdown safely.
- A 1000uF capacitor is on the signal line so that the circuit will remain latched for 20 Seconds more to give the Pi time to finish the shutdown process after it takes the signal pin low.
So, please roast my circuit - what could be better (not the crappy schematic - but the design/components)?
Thanks,
Sean



