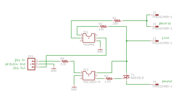
I am making an arduino controlled fan speed controller that would digitally control the speed of my ceiling fan working on 230 VAC and 50 Hz. I am using the following circuit which is designed for 110VAC and 60Hz. I took this circuit from this website:- http://playground.arduino.cc/Main/ACPhaseControl
Working:-
When the AC voltage goes from zero to peak, the optocoupler is active and activates the output side. The arduino pin connected to the output of the optocoupler senses a HIGH voltage. When the pin reads a low it means we are approaching at a zero crossing of the AC mains voltage and depending upon the timing, the arduino will activate the TRIAC driver that is optocoupler MOC3052 that will further activate the TRIAC providing the power to the ceiling fan.
My doubt is that in the datasheet of H11AA1H11AA1 optocoupler ic the absolute max forward voltage of the optocoupler is not mentioned How is this ic working directly with AC I understand that the current is low since there are two 15k Ohms resistors but the voltage is still around 55VAC at the pins 1 and 2 of H11AA1H11AA1 How is this IC not destroyed?? Also will the circuit work for 230VAC 50Hz??
Datasheet of H11AA1H11AA1 http://www.vishay.com/doc?83608
