| Overview |
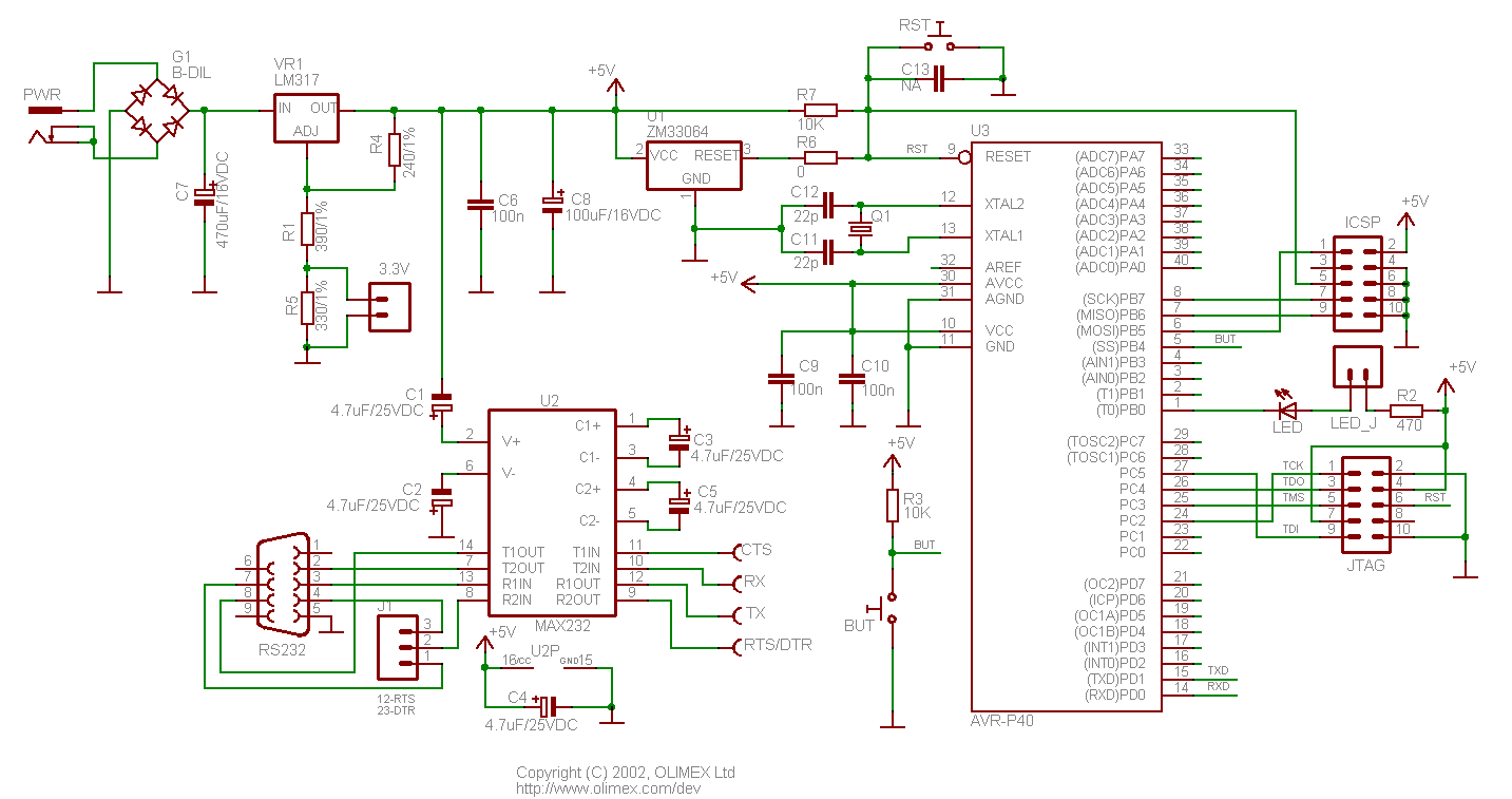
AVR-P40-8535 is a simple board which uses the MCU AT90S8535 from Atmel. With its button, and variety of interfaces such as RS232 (in two variants – 4 pins and DB9), JTAG, ISCP, etc. this board is suitable for different embedded systems applications.
| Key Features |
- STK200 compatible ICSP 5x2 pin connector for in-circuit programming with AVR-PG1 or AVR-PG2
- JTAG 5x2 pin connector for in-circuit programming and debugging with AVR-JTAG-USB and AVR-JTAG-L
- RS232 Tx, Rx interface with MAX232 IC on socket
- 8 MHz crystal on socket (user can replace with any value)
- Reset IC ZM33064
- Reset button
- General purpose push button
- Status LED connected to PB0 via removable jumper
- DIL40 microcontroller socket
- Power plug-in jack
- Selectable +3.3V / +5V power supply voltage regulator
- Extension pin headers for each uC pin
- Four mounting holes 3.3 mm (0.13")
- GND bus
- Vcc bus
- FR-4, 1.5 mm (0,062"), green soldermask, white silkscreen component print
- Dimensions 100x80 mm (3.9x3.15")
Ordering Information Back to Top Products
SupplierPart NumberOlimex
AVR-P40N-8535-8MHZAVR-P40N-8535-8MHZ
Associated Products
SupplierDescriptionPart NumberMaxim
RS232 Transceiver
MAX232ACPE+MAX232ACPE+
Onsemi
5V, Voltage Regulator
MC78L05ABDGMC78L05ABDG
VIDEK
DB9 Plug
81008100
Similar Products
Supplier Description Support Device Part Number Olimex
STK200 Compatible Board
STK200
AVR-P20B-10MHZAVR-P20B-10MHZ
Olimex
STK200 Compatible Board
STK200
AVR-P28N-8MHZAVR-P28N-8MHZ
Document List Back to Top Datasheet
Part NumberDescriptionSizeAT90S8535
2.39MBMC78L05A
188KBMAX232
354KBApplication Notes
File NameSize105KB
196KB
76KB
AVR105: Power efficient high endurance parameter storage in Flash memory
145KB
179KB
Hardware & Software
File NameSize29KB
1.29KB
7.91KB
7.4KB
7.3KB
11.7KB
