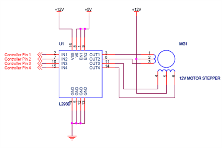
I am going to be using a uln2003 to as a controller for a stepper motor, interfaced through a computers parallel port, here is a like to the website that I am using for instructions: http://colvins.ca/?p=11 here is a circuit layout:
This system can be used in place of an expensive stepper controller, the only problem is that the chip will only support up to 500ma, any more then this and the chip blows up.
My question is, would it be possible (possibly using ideal diodes) to supply the chip with a low amperage power supply and to supply the motors with a higher amperage using a separate power supply. Any words of wisdom or ideas would be great!!!
Thanks,
Joshua


