Hello everyone,
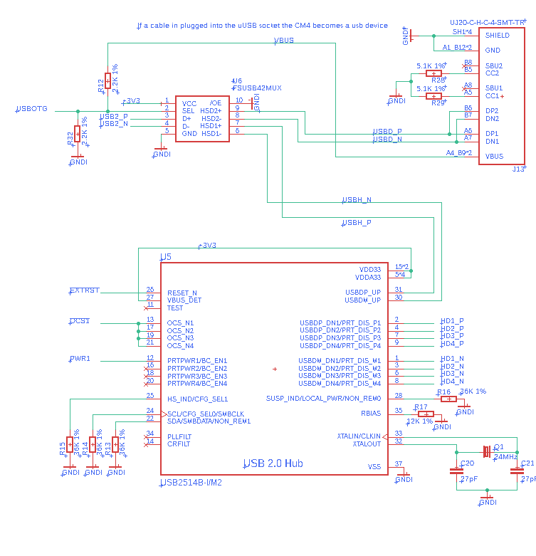
I am designing my own CM pi 4 IO board. I want to replace the micro USB to type C. I have provided the schematic for the same. Please let me know if this is correct as I am working with type C for the first time. Thanking all in advance. A quick reply would be appreciated.
