
I'm looking for some suggestions on a replacement LED driver circuit for the one above..
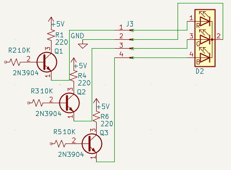
I have 10 common cathode tri-colour LEDs I need to drive. I banged out this transistor circuit to isolate the LED's from the Arduino. A HIGH output from the Arduino should light the LED. I've used the transistor circuit on a small scale for driving LEDs. My formal training was in electronics but 20 years ago my career forked to computer networks as a system administrator and the electronics became a thing for hobbies.
I then thought there has to be an easier way. I started newark searching for possible drivers but my lack of practical experience in this area makes it tough. I'm looking for something simple that takes the load of the microcontroller. I found this SN74HCT245N bus driver and thought that might work. Four twenty pin IC's would give me 32 drivers. I need 30 in total. Simple IC's verses all the individual components would make PCB assembly definitely easier.
This is not high speed switching. It is simple on and off control for LED's. I'm hoping the folks that hang out here and do this sort of stuff all the time would have a recommendation for there go to circuits for this sort of thing.