i build guitar effects pedals for a hobbie, and I have a modification I'd like to carry out and i'm hoping some of you may be able to guide me with a solution.
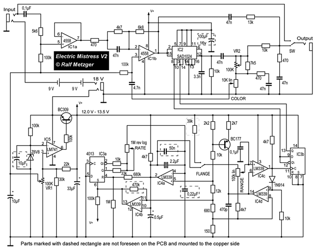
Ok... Here's my plan. I have 2 effects pedals... An electric mistress which runs on 18v (it actually has a voltage regulator inside it with reduces the voltage to around 13v but it does run on 2 9v batteries), the second pedal is a boost pedal which runs a single 9v battery which i currently run after the electric mistress to boost the output. The problem with the electric mistress is when you engage the effect the output volume drops by around 10 to 15%, so the boost pedal compensates for that drop.
What i want to do is build the boost circuit into the electric mistress enclosure.. so the guitar will go into the electric mistress travel through the mistress circuit to the output of the circuit then into the boost circuit, then to the output jack socket. Simple, but i have a dilema inso far as they each run on different voltages, so how can i regulate the 18v DC down to 9vdc for the boost part of the circuit? If they both ran on the same voltage it'd be easy.... but i'm a little lost with this.
I've been told to use a resistor but I've also been told that's not the right way to do it.... Any ideas?


