Hi,
I am designing a Voltage and Current data acquisition module for an industrial application. I was talking to different vendors about the analog front-end. I have studied TIs power-meter designs really well.
But the question I have in my mind is for voltage measurement should I go with a simple voltage divider (More cheaper, compact and linear option) or a potential transformer based design.
Class 0.5 TI reference designs are using voltage dividers. If I go ahead with the voltage divider will be problem to get IEC61010 ? Because of poor isolation ?
I am looking for measuring 230, 460 and 690 volt systems.
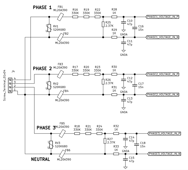
This is what something in my mind.




