Ok so im really really new to all of this sort of stuff but iv need watching Ben Heck for a bit and iv some up with a idea... but i need a little help from people more experienced. So i want to make a device that you can switch 2 audio and 2 microphone inputs and output the audio as a 3.5mm audio jack or RCA or both and output the microphones in one line and or mix both mic's inputs into a single output to then be able to have 2 microphones working and being used and have one microphone recording software record both mic's as one input. I believe i need some sort of microcontroller and a custom PCB for it but im a total noob and all of this.
So what im asking is:
What microcontroller would i need?
Do i need to design a schematic to send to a PCB company to build?
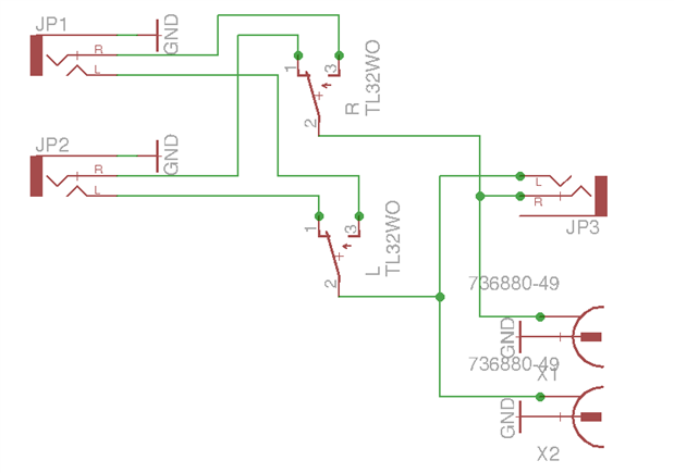
I have a few images of my planning sheets with my basic idea on it. my writings kinda hard to read for some but if you need help i can 
<html><head><title>Jive SBS</title></head>
<body><font face="arial,helvetica,sans-serif">
<b>Error</b><br><font size="-1">
An general error occurred while processing your request.
</font></font></body></html>

The end of the second image reads for the mic button
Mic tog: toggle both mic inputs or select one for single mic use or mixed mic use.
the schematic design on the second image isnt a proper schematic its just a idea as i said i dont know anything about this and id like to lean 



