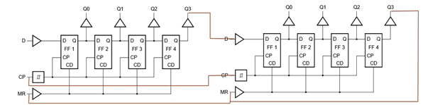
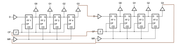
So, I've designed and Attempted to create a PCB using 4015b shift registers, I got a simulation working on yenka however I have had no luck getting it to work on bread board. I have the mono and astable parts of it working as they should however I've been unsuccessful at getting the shift registers to work. it its is 2 dual 4015 4bit shift registers being controlled by an mono and astable 555 timers the result i am hoping for is for the LED's on the shift register to light up consecutively (staying on) like a clock but it cycles through all of them until the last LED is activated then it resets until the 555's are activated again. I'm don't think i've done the best job at explaining but any help you could give would be wonderful.
