Hi there,
For electric transportation it is often required to have a stack of batteries delivering a high voltage to it's load (motor and management). For example 4 x 12V/33Ah batteries delivering 48V/33Ah. As the batteries are wired in series for loading it is most convenient to charge the batteries with a 2-wire 48V DC-charger. The problem arises that due to differences between the individual batteries the batteries are not correctly charged. One battery might be undercharged, others might get overcharged. To be on the safe side you might consider charging the batteries to a lower voltage to prevent overcharging and gassing (this happens when the cell voltage is above 2.45V), but this safe margin will mean extra expensive and heavy batteries in the system. Not the best option.
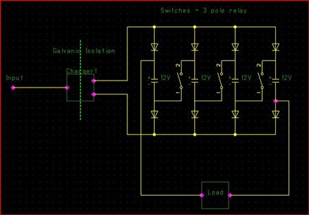
What would be to best way to charge the battery properly? A first method (picture below) would be to charge the batterries in parallel to the maximum allowed voltage (14.7V) and then switch them in series. This 'switching' will require diodes and switches (or mosfets). The routing of the cables becomes complex and expensive. A second method (picture below) would be to build 4 chargers (isolated circuits) and charge the batteries seperate leaving the batteries wired in series for the load. The (-) terminal of the first charger is coupled to the (-) of the first battery and to the (+) of the second charger and so on. This will require 4 charging circuits which is expensive. Is there a thrid method which can make use of almost 100% of the battery capacity without shorting the liftime of the battery (overcharging)? Or is there a clever way in reducing the disadvantes of method 1 or method 2 making those options more attractive?
Feel free to comment or share idea's.
Best regards,
Enrico Migchels
Power conversion design engineer
Heliox B.V.
Best - The Netherlands
www.heliox.nl
Method 1:
Method 2:

