Hello all,
Requesting some expert advice for some exploritative reseach I am currently undertaking...
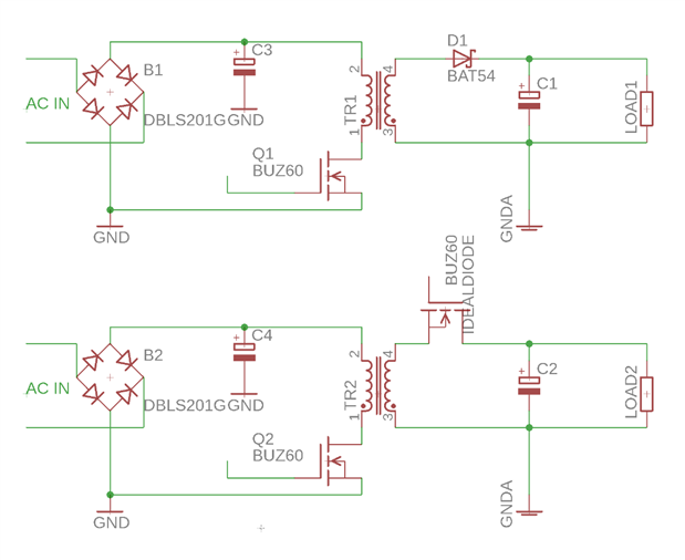
A typical DCDC flyback converter uses a diode on the output of the secondary, then pumps into a capacitor before going off to the load. Very common in USB power supplies from poundland etc etc. Typically this diode gets rather toasty, particularly on USB supplies rated at 2.4A or higher.
I've used dual ideal diodes in the past and am interested in whether we could replace this hot diode with an ideal diode. Assuming I can get a stable supply to the controller would the switching time of an ideal diode be fast enough (gut feeling is yes).
Can anyone spot any glaring issues with this concept? Except cost of course!
Many thanks
Simon
Example schematic, quick sketch omitting the controllers:
