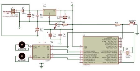
Hello, I am currently building my first robot using the L293D IC chip to drive my two DC motors and an ATmega328 as my micro controller chip. To integrate these two together correctly i have have been attempting to read a schematic i found online that did that very thing and have been fine so far until realized that the schematic was divided into different section. For example power supply would be one part and the IC chip itself would be a completly unconnected other section. I realize that the grounds and positive voltages connect through out the different parts but there are so many different parts and connections i have no idea which goes to which. It would be a huge help if someone could help me out with figuring this out, Thank you so much! (The schematic is in the link below just scroll down)
http://www.instructables.com/id/GOduino-III-the-breadboard-friendly-Arduino-base/
