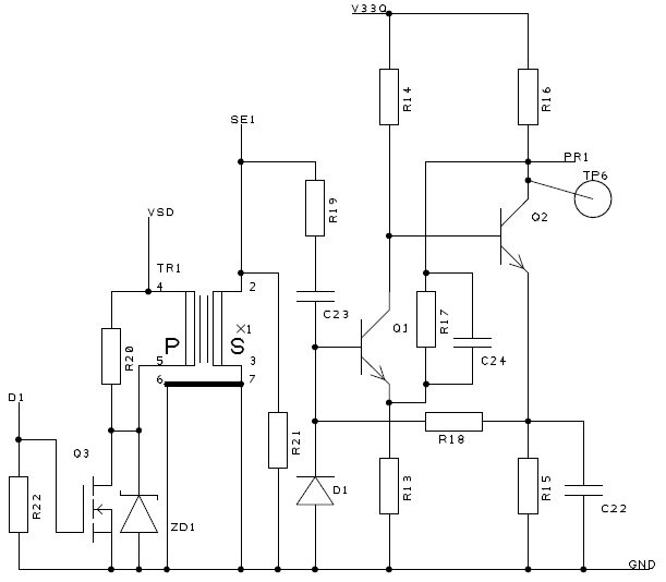
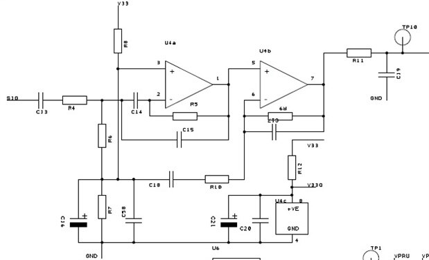
Hi,
I'm currently making a distance sensor for a drone with some ultrassonic transducers ( one transmitter and one reciever ) but I have only the room for one of these .
I wanted to use a analog switcher but I couldn't find the right one.
What other device could I use ?
Thxs.
Nico

