Hello
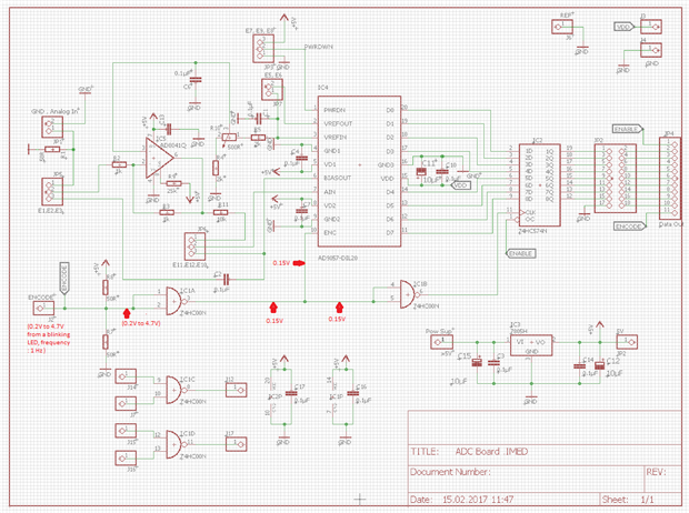
I am using an ADC converter (AD9057), I applied a CONSTANT Voltage from a potentiometer ( 2V to 3V ) to AIN of the AD9057 using DC coupling exactly as described in the datasheet, and 2.52V in VREFIN and VREFOUT connected together using a jumper, and 0.15V in ENC of the ADC, but it seems that I am getting only noise in the ADC converter outputs, or I couldn t find the pattern of how is the ADC working.
first of all is analog input voltage range that I am using right ? because as I have read in other forums I should use either 1V p-p for AC coupling, or ( -0.5V to +0.5V ) for DC coupling "according to the datasheet " , and since I am getting my voltage from a potentiometer which can deliver between 0V and 5V, so I should just apply ( 0V to 0.5V ) to AIN, and I should get as an output ( 0000000) for 0 V and (1111111) for 0.5V. am I right ?
I tried that as well and it did not work i.e I got noise in the ADC output , so I guess that my problem is in the voltage or/and frequency of the ENCODE, I couldn t find how much should it be in the datasheet.
looking forward for an answer.



