In the first post, I shared an overview of the different options of the Connection Unit I'm looking to build over time. For now, I want to start with the simplest version, which is supposed to connect a solar system to a grid of (roughly) similar voltage, say a 12V solar setup to a 12V micro grid (which will be the configuration I'm planning to test this in). Here's the important part of that first drawing again:
In the progress of constant learning since making that sketch, I came to realize that when using MOSFETs, I might not have to do two separate paths for switching here, but I could do it with one. But I always learned on another recent projects that still a single MOSFET would not suffice, it would be a back-to-back configuration needed to make this work, because thanks to its internal bypass diode, MOSFETs will only block current in one direction.
I'm planning to build the prototype on a breadboard, so I decided to give Fritzing a try in designing this. Well, that kinda worked, but it looks like I won't move away from KiCAD any time soon for the real PCB & schematic design work
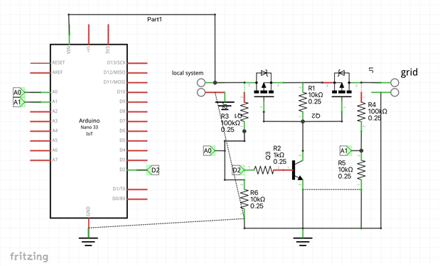
Anyway, here's the schematic (sorry for the messed up ground wires:
To make things a little clearer, here's an annotated version of that:
There are a few things I left out here, which will be in the later KiCad design, but I got a bit fed up with Fritzing. There'll be some over-voltage protection diodes, specifically on the grid side, as well as a fuse to protect from excessive current. The voltage dividers will get 100nF capacitors in parrallel to the grounding resistors. And there's probably more, like a status OLED screen etc, but I couldn't find the part in the software.
When put on a digital breadboard, the whole thing looks like this:
And that's basically the plan for the weekend, to copy this into the physical world. I'm thinking about instead of using the Nano33 IoT to start off with a regular Nano. They are pin-compativble, except for the analog reference voltage, which is something I should be able to deal with, but it would hurt much less if I screw something up. And if that works fine, I can always switch to the Nano33 IoT and build "the real thing".



