The element14 "Experimenting with Inductors" Design Challenge sounded like a great opportunity to study the effects of the various parameters (inductance, DC resistance and rated current (Isat)) in a DC-DC Step-up regulator circuit. I have designed several DC-DC Step-up Regulator circuits, including the power pack for my Movers and Shaker competition entry (WalkyII - Walky the Biped Robot - Power pack ). I saw this as an opportunity to dig a little deeper and explore a fuller range of the performance specifications of a specific design, using a range of inductors. My plan is to create a new design, with sufficient measurement points (and circuits) to evaluate the full range of inductors.
I want to thank the element14 Design Challenges group for selecting me to be a sponsored contestant in the "Experimenting with Inductors" competition.
Introduction
Having already completed several designs for DC-DC regulators, it would seem like a strange time to do a deep dive on the design of such regulators. But as is often the case, time pressures can cause us to simply do the minimum calculations and experiments to get a design ready to order boards. My intent here is to look more closely at the inductor used in a DC-DC regulator and do some experiments to determine the trade offs in some of the parameter choices and their effects on performance.
To accomplish this goal, my focus will be to design a DC-DC step-up regulator circuit that can accommodate a large number of the Inductor that are provided in the kit (both surface mount and through-hole). My approach is to design a two board set, one containing the regulator circuit (each board to contain a different inductor) and the other the measurement circuits to collect input voltage/current and output voltage/current. In addition to these boards I will use test equipment (mainly power supply and DC electronic load) to provide power and load for testing the regulators.
The element14 Kit
My element14 Kit for the "Experimenting with Inductors" Design Challenge, arrived yesterday (thanks!). The kit contained an LRC meter (Tenma 72-811572-8115) and 31 Inductors (contained in two plastic storage boxes - Duratool D00413D00413). The Inductors for these experiments are all from Kemet (18 surface mount and 13 through-hole parts).
Equipment
In addition to the measurement circuits to be built into my DC-DC step-up regulator boards, I will be using some of my test equipment in this experiment. The following Equipment is intended to be used throughout these experiments:
- Kikusui Electronics - Electronic Load - PLZ 72W - This will be used as my input power source. Given the chosen IC for my DC-DC step-up regulator, I will be applying input power in the range of 0.9 to 4.75 Volts for my experiments.
- HQ Power - DC Power Supply - PS1503SBU - 0-15 Volt DC / 3 Amp power supply - This will be used to load the DC-DC step-up regulator output. This instrument as the ability to be remotely programmed (DC voltage) and will be connected to my regulator base board in order to programmatically set the load current setting.
- Tektronix - Oscilloscope - TDS 2014B - 100MHz / 1 GS/s, 4 channel digital storage oscilloscope - This will be used to look at the output waveform of the DC-DC step-up regulator output (ripple and overall voltage output).
- PicoScope - Oscilloscope - 5444D MSO - 60MHz / 1 GS/s, 4 Channel (+ 16 digital channels) oscilloscope - This will be used to look at the output waveform of the DC-DC step-up regulator output (ripple and overall voltage output)
- Etekcity - Infrared Thermometer - Lasergrip 774 - This will be used to measure temperature of the regulator's inductor and DC-DC Step-Up converter chip. This values will be entered into the control panel software display (on the PC) and merged into the data readings read from the board and logged on the PC.
DC-DC Step-Up Regulator & Test Measurement Board Designs
The two board set for my experiments will be made up of a regulator board and a regulator-base measurement board.
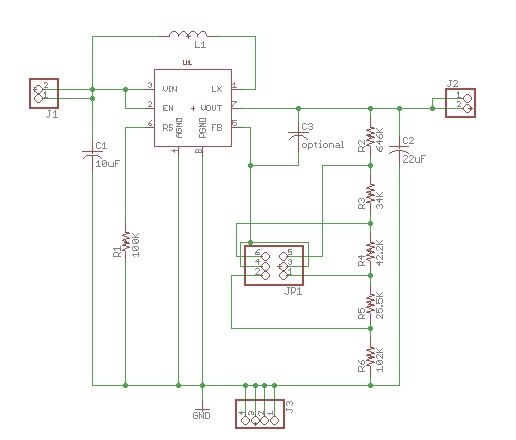
DC-DC Step-Up Regulator Board
This board will contain the minimal circuitry necessary for the regulator functionality. This board is built around the Diodes Incorporated, PAM2401, 1.0MHz Step-Up DC-DC converter. I choose this chip for my WalkyII project, based on it's true output disconnect functionality. In order to facilitate testing at multiple output voltages, I have added a set of jumpers for different output values (2.5V, 3.0V, 4.0V and 5.0V).
The actual board measures 0.8" x 0.75" and contains a combined footprint for the L1 to allow for multiple Inductors from the kit to be soldered to the board. My plan to start with some of the smaller Inductors (physical size) first and verify the regulator design and the base boards measurement circuits prior to doing a data collection on the fuller range of components (driving down the DC resistance of L1 with some of the larger inductors). In addition, I will acquire a few more inductor values (From the same Kemet families) to generate a few more test points within the 1.0 to 10.0uH range, suitable for the PAM2401 device (2.2uH and 3.3uH). I will also explore the need for a filter capacitor (C3) in this design.
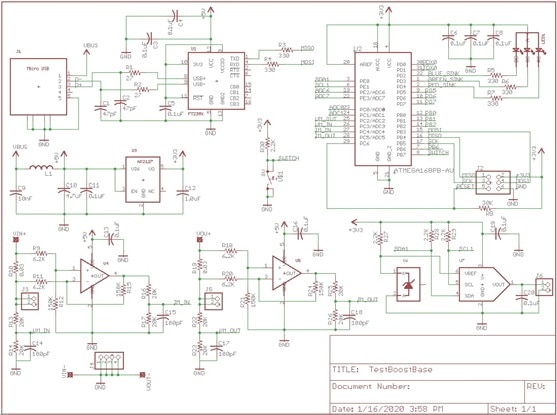
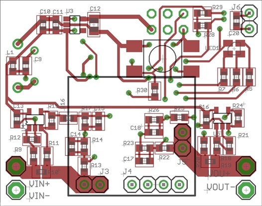
Regulator-base Measurement Board
This board will contain all of the support circuitry for testing the regulator board. The regulator board plugs into the Regulator-base Measurement Board, providing power to the regulator and routing the regulator output to the DC load.
The actual board measures 1.65" x 1.3" and contains a USB peripheral port, ATmega328PB processor and the necessary measurement and support circuitry to allow testing of the regulator board. I will be using the USB port and processor to read the voltage and current present at the input and output of the regular and communicate those values to the PC for data logging. This will allow me to enter temperature readings (L1 and U1 of the regulator board) into the data logging stream. The load level (constant current) will also be set through this interface.
Twisted pairs of wire will be attached to the VIN+/- terminals and connected to the power supply and between the VOUT+/- terminals and the Electronic load. The regulator board will plug into the top side of the board (bottom center) using conectors J3, J4 and J5. J6 will connect to the backside of the Electronic load to remotely control the constant current setting. The LED and switch were added to support testing and to provide a standalone functionality for running tests.
Measurement and Calculations
Measurements
The ATmega328PB processor will gather voltage and current values for the Input to the regulator and the output of the regulator, for each step in the load current. These readings will be used to compute the input and output power and be used to compute the efficiency of the regulator.
Power is the product of the Voltage and Current ( P = V * I). The power efficiency is the output power divided by the input power, expressed as a percentage. Peak to Peak (ripple) measurements will be read from the Oscilloscope and entered into the control panel software display (on the PC) and merged into the data readings read from the board and logged on the PC.
Calculations
<TBD>
Stretch Goals
If I have sufficient time, I would like to wind some inductors and test the inductance measurement relative to the calculated values. I have a few toroidal forms (Molypermalloy - Nickel, Iron, Molybdenum) of various sizes that I would like to experiment with.











Top Comments