Introduction
The objective of this blog is to make, experiment, and explain an EMI filter using Bourns Common Mode Chokes. In the next blog, we will use it with a buck converter and observe the result.
What is Electromagnetic Interference (EMI)?
Electromagnetic interference (EMI) is a disturbance caused by an electromagnetic field that impedes the proper performance of an electrical device. Any device that has electronic circuitry can be susceptible to EMI. With the ever-increasing use of the electromagnetic spectrum and the more complex and sophisticated electronic devices, issues of EMI are attracting attention. EMI can come from man-made or natural sources such as the sun or the Earth’s magnetic fields. But most of the EMI which causes trouble for precision research applications is caused by stray magnetic or electrical fields generated by machinery or electrical equipment.
Impact of EMI
The impact of electromagnetic interference widely varies. In some cases, EMI is simply an annoyance that causes interruptions. However, in critical applications such as the medical and military, such problems can be fatal. EMI can be a problem on electronic devices since electronic circuits are very susceptible to EMI because electromagnetic radiation can easily be picked up by any conductor, which is why speakers sometimes make noise when a nearby cell phone is receiving a call or text message. This is because the coil in the speakers is acting like an antenna that captures the EMI emitted by the cell phone. EMI can adversely affect any application which examines the electrical properties of samples. Common applications which measure electrical properties are semiconductor probe stations, electrophysiology testing, wifi testing, and cell phone testing. These applications measure very small levels of electrical current, so any external source of electricity will introduce error into the measurements. If the EMI is variable, it can also degrade the repeatability of these measurements. EMI can be a serious problem in critical systems that use radios such as on an airplane, which is why all electronic devices are required to be turned off during takeoff and landing, as they might cause interference with the communication between the pilot and ground control or other critical systems being used by the plane.
Another category of sensitive applications is those that utilize electromagnetic fields in their sensing mechanisms. The most common analytical techniques in this category are MRI/fMRI and electron microscopy – both scanning electron microscopy (SEM) and transmission electron microscopy (TEM). Because the travel and behavior of electrons are integral to these sensing techniques, any stray field presents a potential issue. EMI fields generally manifest themselves in the appearance of striations throughout the images and sawtooth patterns along feature edges.
EMI and Electromagnetic Compatibility
When dealing with electromagnetic compatibility (EMC), the problem is commonly modeled with three components: sources, paths, and receptors. The sources are those devices or circuit nodes that produce the interference. In addition to the power supply itself, this may include other devices such as microprocessors, video drivers, RF generators, etc.
Noise generated by a source has two paths it can then travel. The first is a radiated path, which is electromagnetic energy propagating out into space and coupling into other systems. The second is a conducted path where the signal travels through the conductors of the system (e.g. PCB traces and planes, component leads, input wiring, etc.). This can get back into the main power lines and affect other equipment being powered from that line.
The conduction may be in one of two modes:
- Common mode: This type of EMI coupling occurs when the noise appears in the same phase on the two conductors, e.g. out and return for signals, or +ve and -ve for power cables.
- Differential mode: This occurs when the noise is out of phase on the two conductors.
Receptors are those devices that pick up noise emitted by the source and are affected by the interference. Receptors can include just about every analog and digital circuit.
When testing for EMC, the regulator will test conducted and radiated electromagnetic emissions separately. Each has its own limits and frequency range along with its own suppression method. Radiated emissions cover a higher frequency range (typically 30 MHz to 1,000 MHz) and as the noise travels through space it is limited in how it can be controlled. Besides using proper layout and circuit design techniques to attenuate the noise at the source, shielding can be used to contain the radiated noise. On the other hand, conducted emissions cover a lower frequency range (typically 0.15 MHz to 30 MHz), and, because they travel through conductors, can be controlled using electrical filtering components. The designer, when adding EMI filtering may choose to design it discretely or choose to go with an off-the-shelf EMI filter.
Conducted EMI Generation
Switched-Mode Power Supplies (SMPS) -also known as Switching Power Supplies (SPS) or Isolated DC-DC converters- are of widespread use in modern days because there are significant benefits in reduction of the physical sizes and high efficiency compared to the linear power supplies. Although there are several types of SMPS, all of them can be derived from the three basic DC-DC converters namely buck converter, boost converter, and buck-boost converter. In order to obtain the required DC output voltage, the semiconductor switch e.g. Metal-Oxide-Semiconductor Field-Effect Transistor (MOSFET) of the boost converter must be switched “ON” and “OFF” by varying its duty-cycle at the switching frequency. Since the boost converter operates under extremely high switching frequency, the fast-transition voltage and current waveforms at the switching devices are resulted, as shown in the figure below. These fast-transition voltage and current waveforms are the main noise sources and generate a wide spectrum of electromagnetic disturbance (EMD). Such electromagnetic noise propagates through the power cord connected to it and can also radiate in open space.
Moreover, the cause of EMD is not only the switching operation of SMPS but also the parasitic elements of the passive components such as a capacitor, resistor, inductor, transformer, and power cord as shown in the figure below. In addition, the parasitic elements also come from the device leads, printed circuit board (PCB) traces, and device installations. For example, a heat sink is usually connected to the body of the MOSFET, which introduces a parasitic capacitance between the MOSFET and the heat sink. Those parasitic elements can cause a ringing voltage and current superimposed on the original switching waveforms which tend to enhance the certain regions of the original EMD.
The parasitic elements cause a ringing voltage across the switching device, during turn-off periods, while the diode reverse recovery causes a ringing current passing through the switching device during turn-on periods, as shown in the figure below. Therefore, it can be concluded that it is not only high dv ⁄dt and di ⁄dt during turn-off and turn-on periods having a great influence on EMD problems, but the ringing voltage and current too.
The generated EMD might degrade the performance at the device, equipment, or system level, either because the apparatus is powered by the same commercial power system and/or its location is very close to the power supply. If the performance of a device, equipment, or system is degraded by EMD, we commonly talk of electromagnetic interference (EMI). EMI produced by electrical and electronic appliances can be minimized if EMC principles are taken into account at the design stage. However, to ensure that the products can comply with the conducted EMI limits, the filtering techniques (passive filtering and/or active filtering) are normally used to suppress the conducted EMI.
Conducted EMI Noise
Generally, the conducted EMI can be categorized into two conduction modes: the differential mode (DM) emission and common-mode (CM) emission (we will explain in detail later). The DM current flows out of the live wire and returns via the neutral wire. The CM current takes the live and neutral wires as one outgoing conductor and returns via the ground wire. Hence, the DM currents in the live and neutral wires are equal in magnitude but opposite in phase, while the CM currents are equal in both magnitude and phase.
EMI Suppression Filter, Solution of EMI
The EMI filter is an electronic component that provides electromagnetic noise suppression for electronic devices. This filter is typically used together with shields and other types of protection. EMI filters only extract and remove offending noise components that can cause electromagnetic noise from electric currents that conduct through electrical wiring.
Why Do We Need EMI Filters?
The electronic industry regulatory agencies have determined rules to suppress noise generated from electronic devices to a reasonable level. These agencies make sure that electronic devices will operate correctly under a certain noise level so that we can use those devices with adequate security. These rules are known as noise regulations. In today’s environment, so many more electronic devices are surrounding us than ever before. The number of electronic devices will continue to grow with new technology advances. In an electronic device, which is considered a “source” of noise, the occurrence of that noise is called emission or emission of noise. In contrast, if an electronic device is considered a “victim” of noise, the tolerance to noise is called immunity or noise tolerance.
One important reason designers need EMI filters is that regulatory agency requirements for RF/wireless devices for use in the USA (FCC), Canada (IC), Europe (CE), and many other countries dictate that radiated and conducted emissions be constrained below specified limits and must pass immunity/transient requirements. Designers need to understand that EMI filters will help in meeting immunity and fast transient requirements as well as radiated emissions to achieve a robust design.
EMI Filter Design Characteristics
EMI filters are generally designed as passive filters composed of resistors, capacitors, and inductors, without active components like transistors. According to the characteristics of EMI at the power port, the EMI line filter is a passive low-pass filter, which transmits AC to the power supply without attenuation and greatly attenuates the EMI noise incoming with AC. In the meantime, it effectively suppresses EMI noise generated by power equipment, to prevent them from entering the AC power grid to interfere with other electronic devices.
The Figure below shows a typical power line filter schematic and it is easy to figure out its structure. This is a passive network, suitable for both AC and DC power with bidirectional suppression performance. It is placed between the AC power grid and power supply, which is equivalent to shielding EMI noise between them. Such a simple passive filter plays the role of two-way noise suppression that it is widely applied in various electronic devices.
The structure of a typical generic filter topology of a power supply filter is composed of common mode choke (CM choke), differential mode choke (DM choke), X-capacitors, and Y-capacitors. As the above figure shows, C1 & C2 is the differential-mode capacitor, usually called X capacitor with suitable capacitance selection from 0.01μF to 2.22μF; C3 & C4 is the common-mode capacitor, called Y capacitor with a capacitance of about several nanofarad (nF) to dozens. C3 & C4 capacitance should not be chosen too large; otherwise, it will easily lead to danger like current leakage from the filter or even the case. L is a common-mode choke, which is a pair of coils twined in the same direction around the same ferrite ring, with the inductance of about several millihenries (mH). For the common-mode interference current, the magnetic fields generated by the two coils are in the same direction, and the common mode choke shows a larger impedance and thus attenuates the interference signal. For the differential-mode signal (here, it is the low-frequency supply current), the magnetic fields generated by the two coils cancel out, so the power transfer function of the circuit is not affected. Please note that this is a single-stage filter circuit. If you want a better filter effect, a two-stage filter can be used.
It should be noted that the most common power supply filter topology is some version of the generic filter topology. The main objective of an EMI filter is to suppress the conducted DM and CM emissions generated by the SMPS and denoted as currents ID and IC. The noise currents measured at LISN and denoted as I′ D and I′ C should be lower than the conducted EMI limit line. Like other passive filter circuits, the passive EMI filters are made from passive components; specific types of resistor, inductor, and capacitor are used.
There are many factors that can deteriorate the designed EMI filter performance e.g. the termination impedances, the layout of the EMI filter components, and the connection between the EMI filter and a LISN. In addition, the use of an EMI filter with an SMPS might perturb the overall system stability, if a DM input impedance of SMPS is larger than a DM impedance of an EMI filter connected to it. Conventional filter design procedure used in communication systems and microwave applications is well developed by assuming that the terminated source and load impedances are 50 W matched. This assumption cannot directly apply to the design of SMPS EMI filters, where the actual noise source and terminated load impedances are far from 50 W. In practice, EMI filters are influenced by the noise source impedance and by the terminated load impedance, and the filter design by assuming 50 W noise source and termination impedances leads to deviation of EMI filter performance from the actual operating conditions.
Additionally, the power cable between the LISN and the EMI filter can also degrade the EMI filter performance at high frequency. Moreover, the filter resonances and the interaction between the filter capacitor and the noise source impedance can not only degrade the EMI filter performance at high frequency but can also cause a stability problem in the SMPS. In such a case, the filters must be damped.
Common Mode Noise in Details
The term common-mode noise is used in ac power management and in circuit design considerations. Common-mode noise in terms of ac power is the noise signal between the neutral and the ground conductor. This should not be confused with normal mode noise (differential mode noise), which is referenced from the line (hot), and the neutral conductor. Common-mode noise impulses tend to be higher in frequency than the associated normal mode noise signal. This is to be expected since the majority of the common-mode signals originate from capacitively coupled normal mode signals. The higher the frequency, the greater the coupling among the conductors, line, neutral, and ground. Electronic equipment is 10 to 100 times more sensitive to common-mode noise than normal mode noise.
The amount of noise present on the power line can be surprising at any given time. The source of this noise is from the electrical distribution system external to the building and from the one within the building. It is the result of the power line’s dynamic nature due to the ever-changing loads. The figure below shows typical noise found on a power line. This was taken from unconditioned house power inside an IC characterization lab. Some of the signals occur at a regular repetition rate related to the 60-Hz power frequency. This type of noise is common-mode signal found on the power line. Some type of motor-driven device generally causes this type of noise. An oscilloscope left in infinite persistence mode would show random or asynchronous noise that is the result of loads being switched on and off, power utility switching, or some natural phenomena. Conventional power transformers and isolation transformers will not block normal-mode noise impulses, but if the secondary of these transformers has the neutral bonded to ground, then they serve to convert normal-mode noise to common-mode noise. From the standpoint of microelectronic circuits, common-mode noise is more potentially harmful than normal-mode noise. Common mode noise is often referred to as common-mode voltage (CMV) which is present at both input leads of an analog circuit with respect to analog ground.
The biggest source of common-mode noise is the difference in potential between two physically remote grounds. This is often the case when dealing with networked computer equipment where ground loops can occur. Typical effects of this can be intermittent reboots, lockups, and bad data transfer. Network interface cards, serial ports, parallel ports, and modems are prime targets for some form of failure due to CMV. If the CMV is high enough, component failure is possible. The second most significant common-mode noise source is ungrounded sources. This can occur when a separate power supply is used to power the field device remotely, and the remote power supply is left ungrounded. The radio frequency noise sources are common sources of common-mode noise. A poor ground system or an ungrounded analog signal cable can literally act as an antenna, gathering the induced voltage and applying it to the analog input. The most common methods of treating common-mode noise lose their effectiveness as the frequency of the common-mode noise increases.
EMI Filter Design
We already have lots of knowledge about EMI and EMI filters. Now we will design our own EMI filter but before going to that we should have some more knowledge about the basic components of EMI filters (e.g. capacitors and the common-mode chocks).
Using X- and Y-Capacitors for Safety and Suppressing EMI Noise
Class-X and Class-Y capacitors are commonly designed for filtering noise from the AC power line (mains) that supplies electric and electronic equipment. They are identified as X-capacitors (CX) or Y-capacitors (CY) depending on the type of noise they help to filter. CX, located between line and neutral, inhibits the SMPS from introducing differential mode interference. CY-capacitors are connected between the power line and the main ground plane, or chassis of the SMPS, and filter out common-mode noise. X- and Y-capacitors are located in the EMI filter before the rectifying stage in the SMPS. Protecting the SMPS from the AC mains and vice-versa adds both EMI filtering and safety.
X-capacitors commonly referred to as “line to line” or “across the line” capacitors, Class-X capacitors are used to minimize EMI/RFI that may be caused by differential mode noise in an AC power supply. Class-X capacitors are placed across the line and neutral connections to mitigate negative effects that may be caused by conducted interference, overvoltage surges, and voltage transients. But in order to provide a clean AC signal to the circuit they serve, Class-X capacitors are subject to all of the AC line variations which can create a hazardous situation if the voltage or power threshold of the capacitor’s capabilities are exceeded. In an over-stress situation, Class-X capacitors are designed to fail short-circuit, in order to trigger the circuit breaker or fuse to break the supply circuit. However, if the overcurrent protection devices are not fitted or fail to react, a Class-X capacitor presents a significant fire risk.
Y-capacitors are typically constructed of metalized polypropylene film, impregnated paper, or ceramic dielectric technology. Metalized film and paper capacitors have excellent self-healing properties and can recover from short circuit events and avoid more critical catastrophic failures by typically failing as an open-mode circuit. On the contrary, ceramic capacitors can become unstable with temperatures and time and have no self-healing properties. Ceramic capacitors also tend to short circuit. Since EMI has been always a fundamental difficulty when converting power or integrating different systems, filtering is a primary tool in a designer’s toolbox.
Class-Y Capacitors are commonly referred to as “line to the ground” or “line bypass” capacitors. Class-Y capacitors are typically placed in between the AC supply and ground, to handle EMI/RF noise caused by common-mode noise. Class-Y capacitors are also subject to AC line variations via conducted interference, overvoltage surges, and voltage transients, which can also lead to hazardous situations if the threshold of the capacitor’s capabilities is exceeded and the capacitor fails. Class-Y capacitors are designed to fail open-circuit which, different from Class-X capacitors, results in subjecting the circuit to an unfiltered AC power source. However, the risk of fire is reduced.
Using Common Mode Chokes
Common Mode Chokes, as the name implies, are designed to attenuate and filter common mode noise within an electric system. The key parameters for a common mode choke are the current rating (to ensure the part does not overheat within the application), the impedance versus frequency (to ensure it is optimized to attenuate the desired frequencies), the isolation voltage (to ensure it meets board-level requirements between the line and neutral phases) and safety isolation (to ensure it meets the safety requirements of the end-application). It is important to remember that common-mode chokes cannot saturate in the application (under normal use) as they are designed to ensure that the line and return currents are balanced. Common mode chokes are available in surface mount and through-hole terminations and toroid.
Common mode chokes are capable of filtering two or more lines of current at the same time through the use of one common magnetic core. They are typically available in two classes: radio frequency (RF) and audio frequency (AF) chokes. The primary difference between the two is the composition of the choke’s core. RF chokes use a magnetic core made of powdered iron or ferrous beads with complex coil winding patterns to filter out noise frequencies, while AF chokes are composed of a solid magnetic iron core.
Common mode chokes find use in a wide range of industrial applications. They are especially useful for the suppression of noise and current fluctuation in operations with large current flows, such as AC/DC power supply lines and video signal lines. The following blog post outlines some of the applications of common-mode chokes and key considerations to keep in mind when choosing one for a particular use case.
Applications of Common Mode Chokes
Common mode chokes are typically used to mitigate or eliminate electromagnetic interference (EMI) in industrial applications that require a steady and reliable current without interruption. Typical electrical and electronic devices that may use common mode chokes include:
- Audio/visual (AV) signaling equipment
- Conveyors and elevators
- Electrical ballasts
- HVAC systems
- Industrial tool drives
- LED lights
- Medical equipment
- Oil and gas control systems
- Robotic equipment
- Switching regulators and switch mode power supplies
- Train signaling systems
- Variable frequency drives (VFDs)
Selection Considerations for Common Mode Chokes
When selecting a common mode choke for a given application, it is important to consider the specific requirements and restrictions of the system for which it is being installed. Common mode chokes are manufactured in a wide range of sizes and designs to suit a variety of use cases. As a general rule, larger chokes are capable of filtering lower frequencies than smaller chokes, making them suitable for equipment that requires more accurate noise filtering, such as AC/DC outlets.
Three key factors to consider when selecting a choke are:
- Impedance: determine how much noise requires filtration
- Frequency: ascertain the frequency range of the noise requiring filtration
- Current: establish the amount of current that the choke must manage
Characteristics & Measuring of common-mode chokes
An ideal common-mode choke eliminates all the common-mode noise (infinite common impedance) and will let all the differential signals pass through it (null differential impedance). In the real world, there are limitations with both characteristics, so it is important to know the application and its frequency characteristics to choose the right choke. As introduced before, the impedance presented to common-mode signals is known as common impedance, while the one presented to differential signals is known as differential impedance. The measure of both parameters can be done using a network analyzer. For each of the frequency response measurements, inputs and outputs of common-mode chokes need to be short-circuited as follows shown in the picture below.
Datasheets usually include curves with both common-mode and differential-mode impedances and they are normally indicated in logarithmic scale [dB], providing information about the attenuation they produce to common-mode and differential-mode signals circulating through chokes.
Common Mode Chokes in the Bourns Magnetic Components Kit
The free Magnetic Components Kit from Bourns contains several Bourns Common Mode Chokes. I choose the 12.5uH and 9uH, 8A chokes for the EMI filter I am going to design. The general specifications and frequency response for the Common Mode Chokes are well explained in the datasheet. I added a screenshot below from the datasheet. These shielded chokes are well suited for power line noise and EMI suppression.
Measuring Bourns Common Mode Chokes
The Bourns free Kit contains 4 common mode choke with different values. I am going to use two for my two-stage EMI filters.
List of the common mode choke I am going to use:
1. SRF1206A-701Y (Choke, Common Mode, AEC-Q200, 9 µH, 8A, 700 ohm, 12 mm L x 11 mm W x 6 mm H)
Technical Datasheet (here)
2. SRF1206A-102Y (Choke, Common Mode, AEC-Q200, 12.5 µH, 6A, 1 Kohm, 12 mm L x 11 mm W x 6 mm H)
Technical Datasheet (here)
I used an LCR meter to measure the actual inductance and resistance of the chokes. For shorting the inductor I soldered a resistor's lead.
701
102
Chokes resistance measurement
The measurement result:
Though the performance of a common mode choke depends on several factors, from our simple measurement it is clear that Bourns Common Mode Chokes are very accurate and perfect for common-mode noise reduction.
Custom EMI Filter using Bourns Common Mode Choke
The circuit I made is a dual-stage EMI filter. EMI Filters are widely used in applications such as Appliances, Military systems, Aerospace systems, SMPS, VFD drives, AC Servo drives, Energy Management Systems, Computers, Factory Automation Equipment, Industrial Equipment, Medical Equipment, Automotive Battery Charger. As already explained EMI circuit normally consists of passive components, including capacitors and common mode inductors, connected together to form LC circuits.
The common-mode inductor(s) allow DC or low-frequency currents to pass through while blocking the harmful unwanted high-frequency currents. The capacitors provide a low impedance path to divert the high-frequency noise away from the input of the filter, either back into the device, or into the ground connection. In addition to assisting to meet EMI regulations, the filter also has to meet safety standards.
The inductor temperature rise is measured and for mains operation, the minimum electrical spacing between line, neutral, and ground are controlled. This reduces the risk of fire and electrical shock.
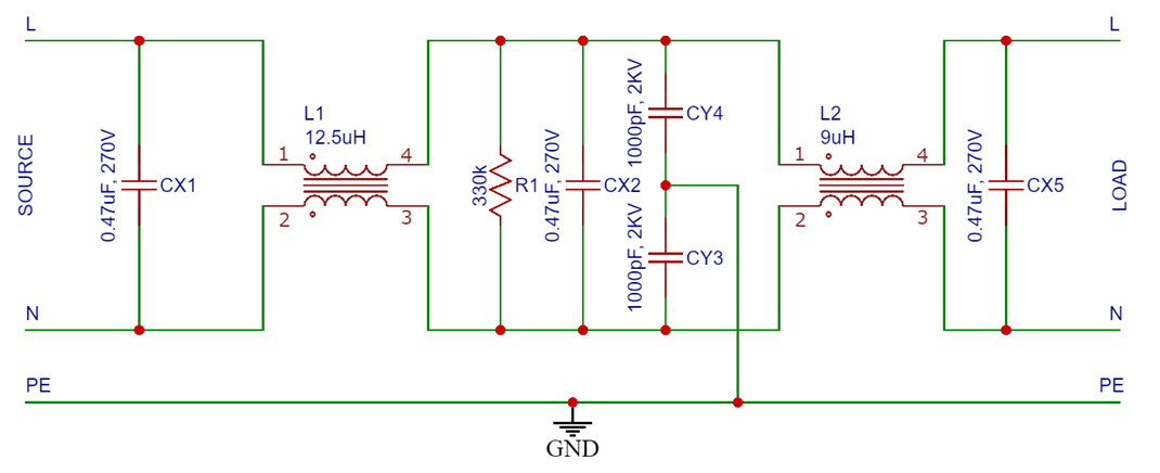
The value of inductors and capacitors can be selected as per power requirements. The following figure represents the circuit diagram of my custom EMI filter where,
- The source AC 100V to 250V AC Input Single Phase
- Maximum Load current up to 8 Amps
This is a dual-stage EMI filter. For some special occasion like the EMI noise is serious, the performance of EMI filter is usually poor and the value of inductance or capacitance is usually large and performance may not meet the requirements by increasing the inductance or capacitance value. Because the obtainment of large inductance and capacitance is very difficult, the multi-stage EMI filter is widely used in this condition.
Components
- Capacitor CY4, CY3: 1K PF 2KV ( 2000V)
- Capacitor CX1, CX2, CX5: 0.47uF 270V AC X2
- R1: 330K for Inrush Current Protection
- Common Mode Inductor ( Choke): L1, L2: 12.5uH and 9uH 8Amps (SRF1206A Series - Common Mode Chokes)
The across-the-line capacitors CX1, CX2, and CX3 (X-capacitor) suppress differential mode noise. Line bypass capacitors CY3 and CY4 (Y-capacitor) suppress common-mode noise.
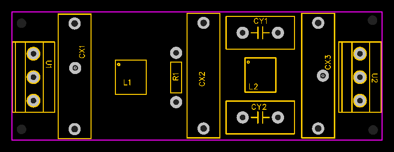
The PCB layout generated by EasyEDA for my EMI filter is given below.
As the time is short and professional PCB ordering takes time I made a copy of the PCB by toner transfer method. This is a double-layer PCB made of fiberglass.
After making the PCB first I soldered two SMD common mode chokes I choose from the kit. It is always a good idea to solder smaller and SMD components first.
Then, I soldered other components like X-capacitors, Y-capacitors, and screw terminals. Images of the top view and side view are attached below.
In the circuit, a 1 W high value resistor is connected to the parallel to the X-capacitor. In high voltage power supplies, often very high value resistors are connected across energy storage capacitors to make very sure they discharge after the power is off for a while. Even if you short such a cap briefly, dangerous voltages can reappear after a few minutes due to capacitor chemistry. So, this resistor can protect from any accidental shock.
Now, it is the phase of testing. I used a function generator and oscilloscope to test and observe the filter response at different frequency signals. I started from the common line frequency of 50 Hz and set the amplitude of 5V peak to peak. For 50 and 60 Hz signals, the output signal amplitude is exactly the same as the input signal amplitude. So there is no attenuation of the power frequency signal.
For a 1KHz signal, the input is reduced by 10%. For a 10KHz signal output is very low. It's around 1V. So, it is reduced by 80%. The cutoff frequency is in between these 2 frequencies which is very expected.
For a 100KHz or 0.1MHz signal, the output is almost diminished. So, it is perfectly suppressing the EMI noise.
Oscilloscope graphs for all the frequencies are attached below.
This is the filter output for the square wave. The figure shows the wave with the FFT.
Output for the DC input is shown below with the FFT.
The findings for different frequencies are added in the table below.
This is a sample demo video of the experiment.
Testing With SMPS
This EMI filter can be used in both AC and DC systems. I tested the filter with a 5V low price Switch Mode Power Supply. I experimented the filter by connecting it to the input side as well as the output side of the power supply. The following two images show the power supply output when the filter was connected to the 5V output of the power supply. We see there is still some noise in the output but it is very nominal.
The following snapshot was recorded without connecting the EMI filter to the power supply. From the oscilloscope FFT analysis, a big spike at high frequency was observed which is marked as a blue rectangle in the following image. I am not sure from where this noise is coming but interestingly it was removed after connecting the EMI filter to the output of the power supply.
The following image was taken when the filter was connected to the power supply and it is clear that the high-frequency noise is suppressed to a great extent. In this image, the FFT signal is zoomed so that it can be observed clearly.
Observation
- I found better results by connecting the EMI filter to the output of the power supply.
- I did not observe any big improvement when connecting the filter to the input of the power supply. Maybe this is for the reason that, the power supply already has a built-in EMI filter in the input.
- A two-stage EMI filter shows better results than a single-stage filter.
- In the case of a two-stage EMI filter, two identical common mode chokes can show better results than two different common-mode chokes. I could not test it because the Kit includes only one inductor per type.
- Maybe an EMI filter is not capable to reduce all noise to zero. (It is only my understanding, I may be wrong!)
- A switching power supply should have an EMI filter built-in.
In the next blog, we will use this filter with a buck converter and observe the response.
References
1. Power line filters for switching power supplies by Prof. dr. ing.
2. EMI Filter Design Part I: Conducted EMI Generation Mechanism by V. Tarateeraseth, Srinakharinwirot University
3. EMI Filter Design Part II: Measurement of Noise Source Impedances by V. Tarateeraseth, Srinakharinwirot University
4. A Survey of Common-Mode Noise by Jerry Gaboian,Texas Instruments
5. Power Supply Common Mode Noise by Lorenzo Cividino, Director Field Technical Support, SL Power Electronics
6. Common Mode Filter Design Guide by Coilcraft, Inc. 2007


























































Top Comments