Previous Posts:
Epidode 1: Forget Me Not: Application
Episode 2: Forget Me Not: The Best Laid Plans ...
Episode 3: Forget Me Not: Setup EnOcean with openHAB
Episode 4: Forget Me Not: Medication System
Episode 5A: Forget Me Not: Using Notify My Android with OpenHab
Episode 6: Forget Me Not: Plant Watering System Design
Episode 7: Forget Me Not: Medication System Demo
Episode 8: Forget Me Not: Using Twitter
Episode 9: Forget Me Not: Sunshine, Lollipops, and Rainbows
Episode 10: Forget Me Not: It's so hot!
Forget Me Not: Episode 11A: Watering System Construction
Forget Me Not: Episode 11B - Soil Sensor Design
Forget Me Not: Episode 12: An Update
Forget Me Not: Episode 13: Watering System Finalization
Update
There hasn't been much progress this week. I'm still waiting for parts.
Plant Watering Update
The watering system is on my patio watering my plant. Figure 1 shows a picture of it installed.
Figure 1: Watering System Installation.
I installed it yesterday, and it over watered the first day. I made some adjustments to the thresholds and we'll see how that pans out. Figure 2 shows my overwatered plant.
Figure 2: Overwatered plant.
Air Conditioning Update
I've set to work on the Air Conditioning Switch. Figure 3 shows a collage of items showing some details from the air conditioning switch design. In the upper left a diagram is shown that details the measurements and physical layout of the air conditioning unit switch mechanism. Note, I live in an apartment, and therefore cannot alter the unit itself. It would be easiest to use an electrical signal to turn on and off the AC, but, it is what it is. The requirement was to turn the AC on and off remotely. Below on the left is my two solenoid arrangement that has a travel of 5 mm, Driving the left solenoid pulls the two plungers to the left and driving the right solenoid pulls the two plungers to the right. The plungers are coupled together, ideally by a bracket, but currently by a dab of super glue. The picture on the right shows the AC interface. You can see the switch in the lower right of the picture.
Figure 3: Air Conditioning Switching
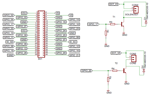
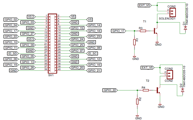
Figure 4 shows my design for the solenoid driver circuits. On the left is the header for the Raspberry Pi B+ and on the right are the two solenoid driver circuits. R1 and R2 are pull down resistors that ensure the solenoids are not energized while the Pi is booting. Setting GPIO17 high turns on transistor T1 and energizes SOILENOID1. D1 provides a path for current when the solenoid is de-energized, and is appropriately called a free-wheeling diode (also known by snubber, clamp, and flyback diode). The circuit for SOLENOID2 is the same as the circuit for SOLENOID1.
Figure 4: Solenoid Driver Circuits.
I do not have the components yet to build this circuit, but I've tested my solenoids with a 5V power supply. Only one solenoid is driven at-a-time.
My intention at the beginning of this challenge was to learn because it would stretch my skill set. I've definitely been stretched, not only as an engineer, but also as a procurement agent and project planner. So, thank you to Element14 and Newark for giving me the opportunity to compete.




Top Comments