Hello everyone, got hung up with some commitments and thus the project has been running very slowly lately. I prepared the workflow but never got time to update the same of the forum. I will be posting three consecutive blogs to tell about the workflow of the build and current status on the project.
Moving on, the project was thought of being an all in one Art installation to give audio, picture and vision feel. I have shared the proposal which states the basic user requirements and possible features of the same.
So the final build is supposed to be a wall mount LCD screen with some interactive buttons for the user ( I am also thinking of maybe using an IR remote to separate the control). The LCD will display paintings as slideshow. Moreover, the user can 'morph ' their own images from the existing templates and can be placed on the display. There would be RGB LED strips on the back of cabinet to give it a radiant feel.
Also speakers are to be attached within the cabinet on the sides to give a surround feel of audio along with the lighting. I initially plan to operate two LED lights in the room using the relay board which will give the whole room a soothing experience. Note that the placements of speakers is preferably on both sides of the display or at the bottom.
We plan to have a product which is intuitive and interactive to the user such that the transfer of Art in general is felt to everyone in the space.
So here are a few things that the product needs to have:-
1. A basic GUI that displays slideshows and a selection screen when button pressed.
2. GUI again to give control to the user for selection of features.
3. RGB LED back lighting.
4. Camera for all the capture
5. LED bulbs control of the room
6. Image processing to morph the images
7. Speakers for the audio playback
8. A sharp and classic cabinet for all the things
Below is the brief flow of the whole system that would involve first boot, splashscreen, slideshow and various other features.
So considering all these things, I have divided the whole build into three parts namely:-
1. Software
2. Hardware
3. Cabinet
I will define each and every part, currently I have not decided as to which part to be done first but more or less the broad idea of development is at the back of my mind.
The Software
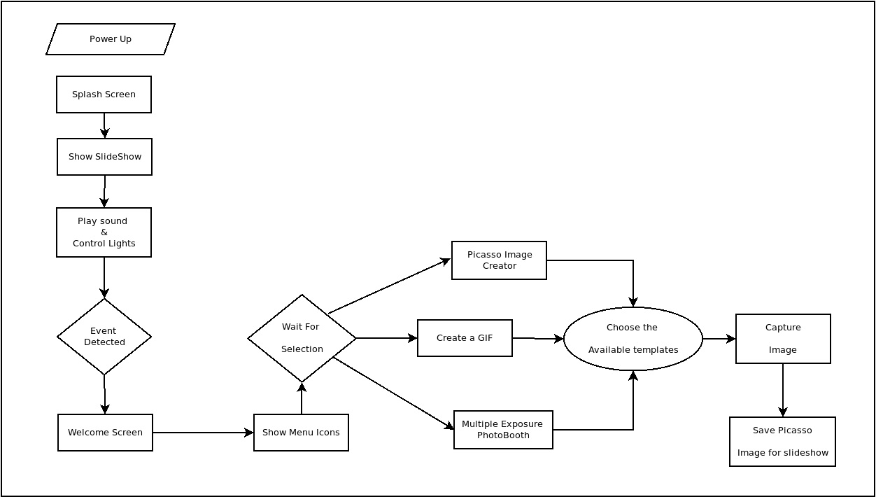
The elegancy of the final build and overall user experience would totally depend on the software performance and the make. I have decided the workflow of the system in terms of software. Below is the block diagram of same that shows the working right from the boot.
To justify the diagrams, I would say that :-
1. The system powers up and a flash screen is displayed with musical picasso logo
2. As soon as the boot process is complete it will start showing the slideshow of existing images on the device
3. At the same time back RGB light would be lit along with the LED lights of the room
4. The audio would be played in accordance with the lightning
5. Now as the user presses any button, the welcome screen and main menu with icons would be displayed
6. User can choose the functionality as per required.
a.) Picasso Image Capture
b.) Multiple exposure image capture
c.) Make a GIF
7. As per the choice, corresponding function would be done and slideshow again starts
| {gallery} My Gallery Title |
|---|
![]() |
This screen appears after the escape sequence of slideshow ![]() |
The Hardware
Coming to the core hardware of the build. Mainly the major area of consideration is the control of RGB strip and LED lights using the PiFace cape. PiFace gives terminal blocks and two 6Amps relays for the light controls which would be sufficient for now. Going forward I may increase the number. Also the Raspberry pi has its own audio codec and audio jack thus using the speakers won't be a problem. However if I find lower audio quality while directly using the 3.5mm onboard jack, I would probably opt for an audio amplifier that might require some additional hardware.
Next the main part of hardware i.e. the user buttons. Initially I was planning to have buttons on the side or bottom of the screen however now I am thinking of using an IR based remote control and using the virtual keyboard for each keypress. This calls for an IR receiver on the raspberry pi board.
Here are the pieces of hardware that would be required:-
1. RGB and LED lights control
2. Audio control
3, User buttons IR receiver
4. HDMI control
5. Power
The Cabinet Build
This is more or less finalized however I have to first get my hands on a screen since currently I am just testing the software functions on a spare lcd monitor. So it would be a cabinet with besel for the LCD. It should be able to house all the required hardware and the camera module as a top center notch.
There would be a notch at the bottom of the LCD also for the IR remote control.
| {gallery} My Gallery Title |
|---|
The clock is ticking on this project and the build had been slow lately. I am eagerly wanting to complete the project since it would be a lovely tech to have at my home.
Blog 2:- Materials and unboxing








Top Comments