I was lucky to be selected as one of the sponsored challengers. I received my kit last Tuesday but I was out of town, so I'm just getting started today.
What's in the kit
Included in the kit was a Peak atlas ESR+ model ESR70 meter and a plastic case with 16 different polymer capacitor types.
ESR70 Features:
- ESR range 0-40Ω
- ESR resolution as low as 0.01Ω
- Capacitance range 1µF to 22000µF
- Can be used for low-ohms resistance checking
- Can be used for in or out of circuit for ESR measurement
Capacitor Types:
I sorted the capacitor list to see what types were available if I were to try to use them in an application circuit. All the capacitors are SMD. There are 9 of the flat rectangular style and 7 radial cans. One of the capacitors had an incorrect description that I corrected (53W8321 is listed as a radial can but it is a flat rectangular type).
Why use polymer capacitors
Polymer capacitors have advantages vs standard electrolytic capacitors because they have a solid electrolytic vs a wet one so that they don't have the failure mechanism of the electrolytic drying out and have less risk of explosive failures. Polymers capacitors also have advantages of lower resistance (ESR) and inductance (ESL). This makes them ideal for high ripple applications such as power supply output filters. The disadvantages of polymers are that they have lower voltage ratings and less vibration tolerance.
Polymer capacitors are suitable in some instances to replace MLCCs because they have equivalent ESR values and they have the advantage of higher capacitance values and better DC bias and temperature performance. The disadvantages are the lower voltage ratings, polarization, larger size, and the lack of smaller capacitance values.
Measuring capacitor characteristics
There are instruments designed specifically to measure capacitor characteristics (capacitance, ESR). There are ESR meters like the ESR70 and LCR meters and capacitance meters. These instruments basically are integrating the measurements that you could do manually using a function generator (frequency/voltage source) and an oscilloscope or AC voltmeter. For this challenge I'm going to compare measurements using the ESR70 with ones done manually. I have a Fluke 87 meter that will measure capacitance but it only measures directly to 5µF. I'm going to use 3 manual methods to measure capacitance and ESR. I'll do a more detailed explanation when I present the data.
Method 1: Measuring with a squarewave
Method 2: Measuring with a sinewave
Method 3: Measuring with a resonant circuit
The primary challenge will be test fixturing to do the measurements and minimizing the instrumentation effects. Especially challenging since these are all SMD capacitors. Haven't figured that all out yet.
ESR70 tester - how does it work
Since I've never used an ESR meter before I want to take a look at how the ESR70 actually does its measurements.
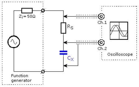
Verifying measurements using an oscilloscope and function generator
Characterization data - ESR70 vs manual measurements
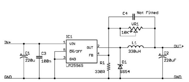
Using the polymer capacitor as a power supply output filter
I am going to try to do a comparison of the performance of a polymer aluminum electrolytic capacitor and a standard wet aluminum electrolytic capacitor as the output filter of a buck converter. This is a representative schematic of the converter circuit that I'll be testing (the actual component values may change but I will be using the LM2596). This will be a good test of the ripple performance and it will also allow me to do a voltage stress test. The capacitor under test is C2.
I have a couple of challenges here. Since there are only 3 weeks left to go, I think that I will try modifying an existing circuit rather than making a new PCB. I don't have an unpopulated board so I'll need to remove the existing components without damaging the PCB. The other problem is I don't have the correct capacitor values in the kit to do a fair comparison. Hopefully I'll be able to get some quickly.
Instrumentation
I'll be using the following instrumentation:
Siglent SDS1102 100Mhz Oscilloscope
Koolertron CJDS66 DDS Signal Generator/Counter, 60MHz Sinewave, 15MHz Squarewave
Fluke 87 Multimeter
Peak ESR70 ESR and Capacitance meter







