Title: Total Player Monitoring
By: Md. Kamrul Hussain
Project Category: Design Challenge
Project Name: Sudden Impact Wearables Design Challenge
Blog post: 10
Intro:
The 'Central Hub' in my proposed design has the following sub-modules ->
- Temperature Sensor ADT7320 [Part4.1 - ADT7320 Temperature Sensor [Central Hub]]
 - Bio-impedance
 - Plethysmograph
 
In this blog post I am sharing my work on Bio-impedance measurement. The basic idea or goal is to relate the skin impedance with body hydration parameters like TBW [total body water], ECW [extra-cellular water], ICW [intracellular water] etc.
However, I have not completed my work on this topic yet. Not even it's close to make a conclusion. Because, bio-impedance [specifically skin impedance in this case] varies with lots of other parameters and from person to person too. So, this topic needs further experiment with lots of data from different subjects at different conditions and an generous algorithm with calibration.
But I don't have much time as this design challenge is coming to its end. So, I just want to share whatever I have done so far 
. I'll keep working on this topic after the deadline, as it seems very interesting to me, and also Element 14 has supplied ADuCM350 for this challenge, which is the perfect choice.
Background:     ** I have taken most of the images by searching goggle and other sources from internet - so can't place the references, sorry 
The basic principle of this technique is pretty simple. A limited current at certain frequency is passed through the body and the impedance is calculated by measuring the voltage output across the surface. Impedance varies inversely with water presence in the body tissue and electrolyte content, both of them depend on hydration. There are several techniques of measuring impedance ->
- two electrode - bipolar
 - three electrode - tripolar
 - four electrode method - tetrapolar
 
Among them four electrode method is immune to contact impedance from the current injecting electrodes. Therefore, it gives better result and I am going to use it for my experiment.
The electrodes will be placed on back of the wrist.
** CC-> constant current carrier PU -> potential measuring unit
BIA vs Skin Impedance:
Bio-electrical Impedance Analysis [BIA] is a well-known technique used in hydration measurement. Though, it is a sensitive method but not good enough for diagnosis purpose. Still, it gives an estimation of TBW. Whereas, skin impedance is not an easy way to directly measure the TBW, but can give a rough relative difference of impedance due to variation of hydration within a certain period of time for a certain subject. We can use this relative difference to compare the state of dehydration during the game period, where the initial hydration state just before the game can be taken as reference.
In BIA technique, current is passed through the body organs where electrodes are generally placed on wrist and ankle. But skin impedance works on the surface level.
Basic Process:
Depth and sensitivity:
For tetrapolar system, the sensitivity of the system depends on the distance between the electrodes.
Tetra-polar / Four Electrode System Cole-Cole model of skin for (a) electrode impedance with gel (b) dry electrode
The concentrated blue area represents the maximum sensitive zone.
The depth of that zone, Dsenmax = distance between electrodes / 3
From the structure of the human skin, we can see that the sweat glands are at 'dermis' level. If we take a sensitive zone above the sweat glands then due to the heavy sweating during the game we'll get erroneous data. So, we must avoid the upper portion of the sweat glands [epidermis and dermis].
It means our region of interest is the level where we have the Subcutaneous Tissue. Any change of the ECW [extracellular water] and ICW [intracellular water] of the Subcutaneous tissues, will effect the impedance around that zone. So, impedance which is dominating at that zone can give us the hydration parameter.
Now, Epidermis is the thinnest on the eyelids at .05 mm and the thickest on the palms and soles at 1.5 mm.
Whereas,Dermis also varies in thickness depending on the location of the skin. It is .3 mm on the eyelid and 3.0 mm on the back.
So, the depth of the maximum sensitive zone should be about 5mm.
Which gives a minimum distance of electrodes = 5mm * 3 = 15mm.
Frequency:
The frequency of the applied  current plays an important role on penetrating into the intracellular region. In general Low frequency [5KHz] cannot penetrate the cell membrane and passes through the extracellular zone. So, the ECW [extracellular water] will be dominating. On the other hand high frequency [1MHz] passes through the intracellular region, ICW [intracellular water] will be dominating. However, I am not sure whether it's better to select intracellular zone or extracellular zone for detecting potential dehydration.
For my preliminary experiment, I have selected lower frequency [oscillation up to 10KHz] as it's easier to implement. For higher frequency I need opamps with higher gain bandwidth which is expensive and will increase the circuit complexity.
taken from - Monitoring Change of Body Fluid during Physical Exercise using Bioimpedance Spectroscopy and Finite Element Simulations
Lisa R¨othlingsh¨ofer1, Mark Ulbrich1, Sebastian Hahne1, Steffen Leonhardt1
Current:
For skin safety, applied current must not exceed 5mA. However, I have taken only 1mA. I have used a constant current source [Howland] to maintain the current limit independent of the load resistance.
Experimental Data:
I have used a two electrode prototype circuit on breadboard to experiment the change of impedance due to hydration. My friend "Zisun A. Ayon" has helped me with this experiment on my request. We measured skin impedance value at various frequencies with a comparatively dehydrated state. After a few hours later, on the same day we took our measurement at comparatively hydrated state. We have found change in skin impedance value as expected.
However, we have faced problem with electrode placement. As the impedance changes with the placement of the electrode. So, the electrode has to be place in the same way on the same spot.
I am presenting the rough data we have got from our first experiment -
**this was a very crude setup - just to check whether we get any variation of impedance or not. therefore, these data are not intended to use as any sort of reference. we need to take detail measurements on various subject and implement a four electrode system for a precise output.
Table 1: Measurement of skin contact impedance before Hydration;
where,Vin =2V p-p sine wave at a range of frequencies
R=3.26 KΩ
Table 2: Measurement of skin contact impedance after Hydration;
where,Vin =2V p-p sine wave at a range of frequencies
R=3.26 KΩ
Plotting Measurement of Skin Contact Impedance Before and After Hydration -
The plot shows variation at lower frequencies. We compared this plot with a paper published on "Epidermal Impedance Sensing Sheets for Precision Hydration Assessment and Spatial Mapping". They had experimented with multiple capacitive electrode array at different frequencies to detect skin impedance variation with hydration. They had a higher frequency range and well tuned arrangement, but I just want to compare with their findings to get ensured that I am in the right path. Their plot for different frequencies at different hydration level shows the same shape of impedance variation.
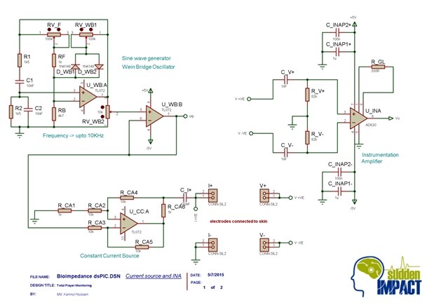
Circuit Diagram for Tetra-polar Measurement:
Wave generator - Wein Bridge oscillator [sine wave up to 10KHz] 1 - 2 Vp-p
Current source - Howland Constant Current Source at 1mA
Voltage measuring circuit - AD620 Instrumentation amplifier from Analog Device with high CMRR
Further post processing of the signal is necessary like filtering and rectification to feed the output voltage into a microcontroller and calculate the impedance. The rectification can be done in hardware, whereas filtering and conditioning of the signal can be implemented in dsPIC33EP or PIC32 microcontroller.
ADuCM350:
I am extremely sorry to say that I could not manage enough time to work with this beautiful chip from Analog Device provided for this design challenge. It's a perfect single chip solution for this system.
I have wasted so much time..... got busy with other stuffs. However, my ultimate goal is to implement this system in the ADuCM 350 meter-on-chip. It has significant features particularly designed for this sort of system design -
- 8 channel current measurement can be used to detect the applied current precisely. The Howland constant current source works nice but still it varies a little with frequencies. So, separate current measuring unit can provide precise output.
 - 16-bit accurate analog front-end (AFE) with 4 dedicated voltage measuring channels will be helpful to get the precise output voltage
 - built-in impedance measuring engine will ease and speed up the calculation
 - on chip DDS can be used to generate the sine wave at different frequencies
 
So, the whole system form factor will be reduced with increased accuracy and energy efficiency.
One major problem is that I have the evaluation board, which cannot be used in final device assembly and the chip comes in a BGA package 
. And also its a totally new development environment for me. So, for the time being I am using dsPIC and PIC32 to carry on the preliminary experiment. Once I can get a strong platform and enough positive data to move on, I'll try to implement this system in ADuCM350.
**obviously it means it will take much more time and I have to work on it after the deadline of design submission is over. My updates will be posted in a separate Blog in my profile.
			    














Top Comments