This blog discusses air quality and how it can be monitored, especially odorless and colorless gasses like carbon monoxide and carbon dioxide.
Air Quality
The list of common items that off-gas nasty chemicals into the air is depressingly long and insidiously everywhere. Many volatile organic compounds (VOCs) that we concentrate in our products are unhealthy – potentially causing all sorts of ailments, including headaches, skin irritation, hormone disruption, cancer, depressed reproduction and nausea. Here are a few examples we often ignore:
- The resin in particle board contains formaldehyde – a recognized carcinogen, but formaldehyde is also a naturally occurring chemical.
- Anti-static dryer sheets can emit chloroform and pentanes.
- Air fresheners often pump out phthalates.
- Vinyl flooring can also contain high levels of phthalates.
- Nail polish remover is usually acetone. Nail polish itself is nitrocellulose dissolved in butyl acetate or ethyl acetate.
- Most household cleaners include a cocktail of VOCs.
- Many cosmetics, shampoos, deodorants and lotions contain parabens, phthalates and synthetic musk keytones
- Carpets can off-gas formaldehyde, acetaldehyde, benzene, toluene, vinyl acetate, isooctane, propanediol, butylated hydroxytoluene and perchloroethelene.
- Cars can off-gas a similar assortment of potentially hazardous chemicals and many are still using polyvinyl chloride (PVC).
- Mattresses, especially crib mattresses can off-gas VOCs like phenol neodecanoic acid, linalool and limonene.
- Caulking, adhesives and foam can contain things like diisocyanates, but I don't have much data on off-gassing.
This project does not focus on most of these substances because they can often be detected by our sense of smell. However the custom Booster Pack for this project will have 3 sockets that can accommodate any of the MQ-x sensors. Initially the 3 sockets will monitor:
- Carbon monoxide (because it is ordorless and dangerous) with an MQ-7
- Air quality (ammonia, sulfide, smoke, Benze) with an MQ-135
- Benzene, alcohol, ethanol, LPG with an MQ-3
The later 2 sensors were chosen mainly because they are low cost and I am curious how well they detect smoke and alcohol. MQ-135 is billed as an air quality sensor and it will be interesting to correlate its output with the CO2 level, which is also supposed to be an indicator of air quality.
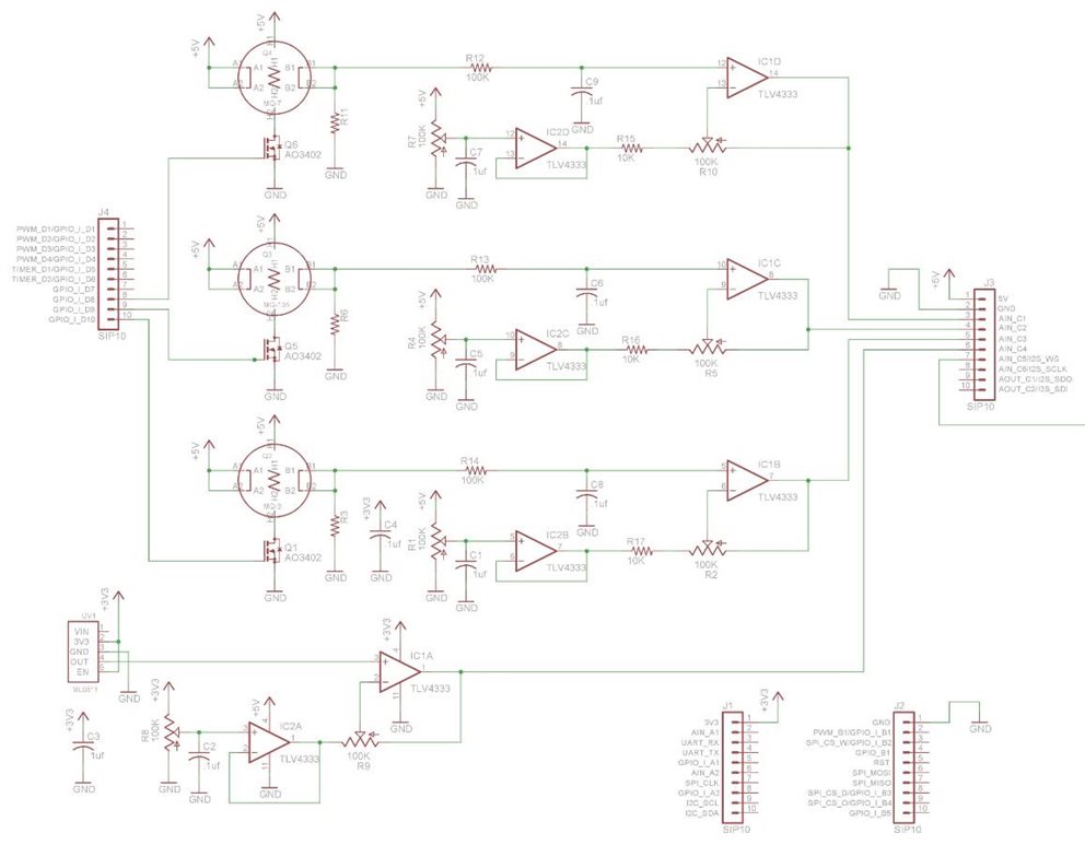
These MQ-x sensors change their resistance in the presence of the target gas. They also have a heater to make the resistance change measurable. The heaters need to be cycled, so they each have a FET to turn on their heater. Suggested heating cycle is 60 seconds on and 90 seconds off, but since I only want to run one heater at a time to reduce battery current, so I will run each at 60 seconds on and 120 seconds off (while the other heaters cycle sequentially). Here is the circuitry that will be used to translate the output to match the A/D input range:
The connectors on this schematic are the Booster Pack interface connectors for the MSP-EXP432P401R
CO2
The other odorless gas that will be monitored is carbon dioxide (CO2). It would be nice to monitor (O2) levels as well, but the sensors are too expensive right now. Indoor oxygen CO2 levels are usually in the range of 350-400 ppm. Higher levels generally indicate fresh air ventilation is sub-optimal. Levels above 1,000 ppm are an indicator that there is not enough ventilation to keep other contaminants below uncomfortable levels. Generally CO2 sensors in buildings are used more to indicate poor ventilation than dangerous levels of CO2 because other contaminants will make the environment uncomfortable long before the levels of CO2 become dangerous.
However, prolonged exposure to levels of CO2 above 5,000 ppm can cause headache, dizziness, nausea and other symptoms. Workplace standards usually have safety limits of about 10,000 ppm.
ASHRAE guidelines suggest 15 to 20 cubic feet of fresh air per minute, per person is needed to maintain adequate indoor air quality - which keeps CO2 below about 1,000 ppm.
To measure CO2 I will use a SenseAir S8 miniature infrared CO2 sensor module. This fairly delicate module normally uses serial communications, but since I will be using all the serial ports for display and RF communications, the module's PWM output will be converted to an analog voltage.
Here is the circuit I will use to interface the CO2 module, including a calibration button:
The switch is used to calibrate the sensor - hold it for 6 seconds in a standard CO2 atmosphere or 16 seconds for a zero CO2 atmosphere.
I am still debating whether to use active signal conditioning, but it is not yet clear what is required. My next blog will likely be the Booster Pack PCB layout for all this circuitry.
Addendum 1 Here are some tips to minimize exposure to volatile organic compounds in the house and car:
- Use good HEPA filters when vacuuming
- Increase indoor ventilation by opening windows more often
- Cultivate house plants (some work better than others)
- Don't smoke, especially indoors
- Switch to non-toxic cleaning products (such as baking soda, hydrogen peroxide, and vinegar) and safer personal care products. Avoid aerosols. Look for VOC-free cleaners. Avoid commercial air fresheners and scented candles.
- Avoid powders
- Avoid dry cleaning or at least air it out before bringing it inside - the longer the better
- Use the best air filters you can find for your furnace and clean ductwork regularly
- Avoid storing paints, adhesives solvents and harsh chemicals in the house
- Ensure you non-stick cookware is safe - most older variants were problematic
- Avoid synthetic carpets or at least check the specifications on off-gassing
- Air you new car out as much as possible
- Research any product that has a chemical smell (even cosmetics and personal care products) to see what is off-gassing
Addendum 2 - here is a list of MQ sensors and what they can measure:
| Methane | Butane | LPG | smoke | Alcohol | Ethanol | CNG Gas | Natural gas | LPG | Carbon Monoxide | Hydrogen | Flammable Gas | Ozone | Air Quality | H2S | Ammonia | Benzene | Toluene | Acetone | Propane | Formaldehyde | Coal Gas | CO2 | |
| MQ-2 | |||||||||||||||||||||||
| MQ-3 | |||||||||||||||||||||||
| MQ-4 | |||||||||||||||||||||||
| MQ-5 | |||||||||||||||||||||||
| MQ-6 | |||||||||||||||||||||||
| MQ-7 | |||||||||||||||||||||||
| MQ-8 | |||||||||||||||||||||||
| MQ-9 | |||||||||||||||||||||||
| MQ-131 | |||||||||||||||||||||||
| MQ-135 | |||||||||||||||||||||||
| MQ-136 | |||||||||||||||||||||||
| MQ-137 | |||||||||||||||||||||||
| MQ-138 | |||||||||||||||||||||||
| MQ-214 | |||||||||||||||||||||||
| MQ-216 | |||||||||||||||||||||||
| MQ-303A | |||||||||||||||||||||||
| MQ-306A | |||||||||||||||||||||||
| MQ-307A | |||||||||||||||||||||||
| MQ-309A | |||||||||||||||||||||||
| MG811 | |||||||||||||||||||||||
| MS1100 | |||||||||||||||||||||||
| AQ-2 | |||||||||||||||||||||||
| AQ3 | |||||||||||||||||||||||
| AQ7 | |||||||||||||||||||||||
| AQ104 |
All links to blogs related to this project can be found in the first blog here:
Safe and Sound - Invisible Hazardous Environmental Factors Monitoring System - blog 1

Top Comments