(As usual, find the english version of this article on my personal blog. Feel free to comment here in English, though.)
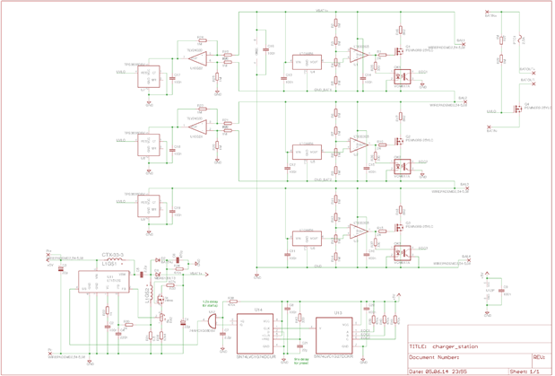
Da sich der Wettbewerb seinem Ende zuneigt, wird es Zeit den kompletten Schaltplan zu zeigen und näher zu erklären. Einzelne Teile davon habe ich ja schon in verschiedenen Artikeln angesprochen, aber einen zusammenhängenden Plan habe ich noch nicht gezeigt.
In der linken unteren Ecke geht es los - dort kommen die 5V des Empfängers an. Direkt versorgt wird der Spannungswandler, der die Ladespannung für die Akkus erzeugt:
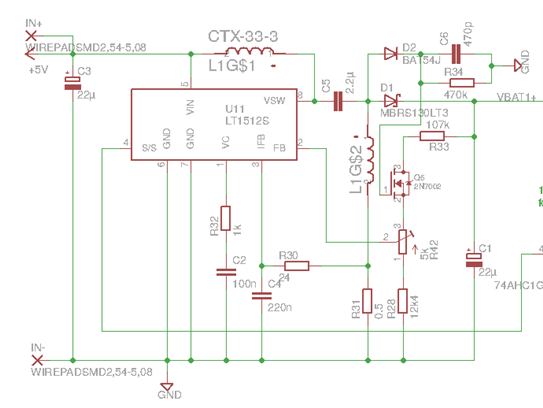
Dieser Wandler erzeugt nicht nur die 12,6V Ladespannung, sondern kontrolliert auch den Ladestrom. Damit folgt der Ladevorgang dem konstanter-Strom/konstante-Spannung-Profil, das für LiIon-Zellen benötigt wird.
Dieser Teil der Schaltung folgt direkt dem Datenblatt des LT1512. Der Feedback-Spannungsteiler (R33 + R28) ist für eine Ladeschlussspannung von 12,3V ausgelegt. Um mögliche Ungenauigkeiten in der Referenzspannung des LT1512 auszugleichen, kann mit R42 genau abgeglichen werden.
Die Kombination aus Q5 und D2 wird verwendet, um den Spannungsteiler vom Akku zu trennen wenn das Laden beendet ist. Dadurch belastet er dann die Akkus nicht zusätzlich. Das ist sinnvoll, weil die Widerstände nicht hochohmig genug gemacht werden können, und dadurch eine signifikante Belastung darstellen. Auch dieser Teil stammt aus dem LT1512-Datenblatt.
Interessant ist noch die Verwendung ein Doppel-Spule mit gekoppelten Windungen. Diese ist nötig, da der Spannungswandler in einer SEPIC Konfiguration läuft. Man kann auch getrennte Spulen nehmen, das verringert aber die Effizienz und braucht mehr Platz. Leider macht die doppelte Spule das Layout etwas komplizierter (insbesondere da die Orientierung der Windungen eine Rolle spielt).
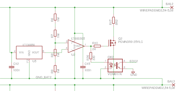
Der Ausgang des Spannungswandlers ist direkt an die Akkus angeschlossen, so dass er den Ladestrom und die aktuelle Spannung exakt messen kann. Damit wären wir dann auch bei den Zell-Balancern:
Von diesen gibt es drei (einer pro Zelle), aber sie sind identisch. Der Ausschnitt zeigt den mittleren davon. Links sieht man die LTC6656 Spannungsreferenz, die 2,048V liefert (mit 0,05% Genauugkeit und 10 ppm/°C Drift) und dabei nur 1µA benötigt. Die Zellenspannung wird mit R6 bis R9 halbiert, so dass bei einer Spannung von 4,096V mit dem Balancing begonnen wird. Der Spannungsteiler besteht aus 4x1M Widerständen, weil Farnell keine größeren Werte mit 0,1% Genauigkeit auf Lager hatte.
Ich verwende einen N-Kanal-FET als steuerbaren Shunt-Regler. Dieser wird durch einen low-power Operationsverstärker (ein LT6003) angesteuert, der ebenfalls eine kleine Eingangsoffset-Spannung und einen sehr geringen Eingangsstrom aufweist. Der OpAmp steuert den FET soweit auf, dass er (durch den zusätzlichen Shunt-Widerstand, der einen Teil der Leistung abfängt) genug Strom ableitet um die Zelle auf der Ladeend-Spannung zu halten. Sobald dieser Zustand eintritt, wird auch der Optokoppler aktiv. Da die Gate-Spannung des FET höher ist als die Vorwärtsspannung der LED, geht das auch problemlos.
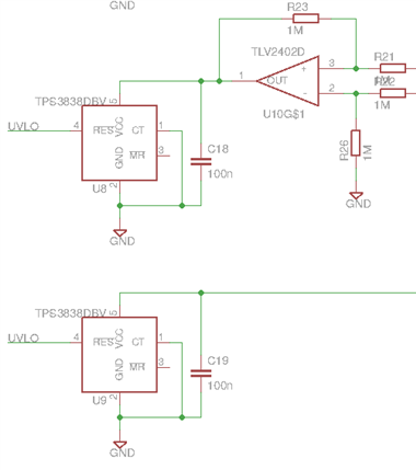
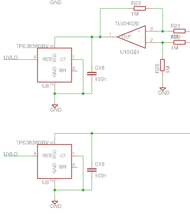
Die Zellen sind nicht nur mit dem Balancer verbunden, sondern auch mit dem Komparator für die Underspannungs-Sperre (UVLO). Die oben beiden Zellen, wie früher schon erklärt, nicht direkt verbunden. Stattdessen geht hier die Akkuspannung zuerst zu einem Differenzverstärker, der die Spannung umsetzt, so dass sie gegen die gemeinsame Masse referenziert ist. Erst dann wird der Komparator angesteuert. Der TLV2402, der hier verwendet wird, ist ebenfalls ein low-power OPV. Seine Besonderheit ist, dass die Eingangssignale auch höher als die Versorgungsspannung sein können. Da er aus dem Akku selber versorgt wird, ist die Eingangsspannung gleich der Versorgungsspannung.
Da die verwendeten TPS3838 Komparatoren einen open-drain-Ausgang haben, kann man sie direkt miteinander verbinden. Sobald eine der Zellen unter die Grenzspannung fällt, geht der gemeinsame Ausgang gegen Masse. Dadurch wird der N-FET, der ansonsten die Last mit der Batterie verbindet, deaktiviert (ansonsten ist er über zwei hochohmige Widerstände stets aktiv).
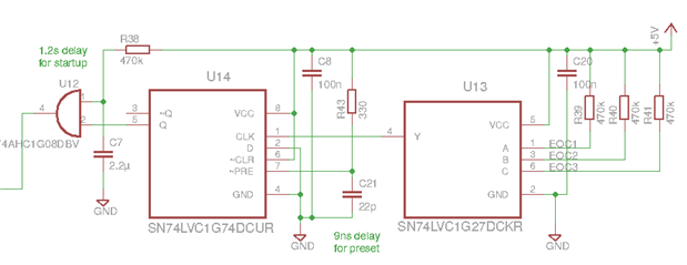
Der letzte Teil der Schaltung ist die Lade-Ende-Erkennung. Dazu sind die Ausgänge der drei Optokoppler mit einem NOR-Gatter verbunden. Dessen Ausgang bleibt daher solange auf 0, bis alle Zellen in den Balancing-Modus überheben (also alle Optokoppler aktiv sind und den Eingang auf 0 ziehen). Erstan danach geht der Ausgang auf 1. Dieser Übergang wird als Takt-Signal für das nachfolgende D-Flip-Flop genutzt, welches dadurch eine 0 in seinen Ausgang schiebt. Diese wiederum schaltet dann, durch das nachfolgende AND-Gatter, den Spannungswandler ab.
Das AND-Gatter (ein AHC1G08) wird verwendet, um eine Einschaltverzögerung zu erreichen. Dadurch wird sein zweiter Eingang mit einem RC-Glied verbunden, welches ihn für etwas mehr als eine Sekunde auf 0 hält. Daher auch ein Gatter aus der AHC-Serie - diese hat Schmitt-Trigger-Eingänge die einen solch langsamen Eingang zulassen.
Das DFF wird verwendet, um den Lade-End-Zustand zu sperren. Sein Ausgang wird beim Anlegen der Versorgungsspannung über ein kleines RC-Glied auf 1 gesetzt (die Zeitkonstante ist kleiner als 10 ns weil die LVC-Serie keine langsamen Signale zulässt). Dadurch wird der Spannungswandler aktiv. Da das Deaktivieren durch den Takteingang geschieht, kann es auch nur einmal ausgelöst werden - daher bleibt der Wandler dann deaktiviert bis die Versorgungsspannung entfällt, auch wenn die Zellen zwischenzeitlich wieder an Spannung verlieren.





