(As usual - the english version of this post can be found on my personal blog)
In den ersten beiden Artikeln habe ich mich vorrangig dem Problem gewidmet, welche Vorkehrungen man beim Laden eines Akku-Packs treffen muss (was man entweder durch Auftrennen in einzelne Zellen oder Einsatz eines Balancers lösen kann). Dabei habe ich aber die Existenz eines Ladegerätes vorausgesetzt, der den wichtigen Teil von Strom- und Spannungskontrolle übernimmt. Daher wird es nun Zeit sich diesem Teil der Schaltung tiefer zu widmen.
Zur Erinnerung: ich verwende eine Akku-Pack aus drei Zellen (dessen nominale Spannung bei 11,1V und dessen Lade-Endspannung bei 12,6V liegt). Der drahtlose Empfänger liefert dabei eine Spannung von 5V bei einem maximalen Strom von 1A.
Auf und ab
Da die Eingangsspannung geringer als die benötigte Ladespannung ist, muss man entweder die Zellen einzeln laden oder die Eingangsspannung in eine höhere transformieren. Die erste Variante habe ich allerdings bereits ausgeschlossen, da sie zu aufwändig, groß und ineffizient werden würde.
Daher bleibt nur noch, die 5V nach oben umzuwandeln, so dass die nötige Ladespannung erreicht wird. Auch dafür gibt es wieder zwei verschiedene Lösungen (so langsam artet das in einen richtigen Entscheidungsbaum aus...):
- Verwendung eines separaten Boost-Konverters, der etwa 13V erzeugt, und eines separaten LiIon-Laders
- Verwendung eines LiIon-Laders der die nötige Spannung selber erzeugen kann
Auf den ersten Blick sieht es so aus als ob die erste Lösung deutlich mehr Freiheiten bietet: Boost-Wandler gibt es wie Sand am mehr, und LiIon-Lade-Schaltkreise auch. Wenn man aber etwas tiefer gräbt, sieht es nicht mehr so rosig aus. Schaut man z.B in TIs Sammlung an Lade-ICs bekommt man erstmal 200 Treffer. Filtert man nach denen, die 2-4 Zellen laden können, sind es nur noch 46, nimmt noch 'LiIon' als Kriterium hinzu sind es nur noch 26. Davon sind fast alle nur im VQFN-Gehäuse verfügbar, welches ich nur sehr ungern einsetze. Bleiben also noch 4. Wenn man sich diese dann weiter anschaut (BQ2000, BQ2000T,BQ2054 und BQ2954), stellt man fest dass sie eigentlich 'Charge Controller' sind. Das bedeutet, sie benötigen einen externen Schaltregler, den sie dann kontrollieren um die benötigte Spannung und den richtigen Ladestrom zu erhalten. Das macht die gesamte Schaltung aber wieder deutlich komplexer und größer (ich würde ja bereits einen zusätzlichen Schaltregler einsetzen). Letztlich wäre die Verkettung
zweier Schaltregler ohnehin recht ineffektiv...
Geht es auch ohne 'Auf'?
Wenn man bei anderen Herstellern (wie Linear, Analog Devices, STM, Fairchild oder OnSemi) reinschaut, sieht es auch nicht besser aus. LiIon-Lader für 3 Zellen sind echte Mangelware...
Daher habe ich mal geschaut, ob es denn wenigstens eine Lösung gibt die den Boost-Konverter einsparen würde. Dabei bin ich tatsächlich fündig geworden, sogar zweimal: mit dem [LT1512](http://www.linear.com/product/LT1512) und dem [LT1513](http://www.linear.com/product/LT1513). Beide gehören zur gleichen Familie, und unterscheiden sich hauptsächlich im Ladestrom den sie liefern können (0,75 vs. 1A). Allerdings gibt es auch hier einen Minus-Punkt: beide Schaltkreise sind für mehrere Batterietypen geeignet, und kommen daher ohne eine Lade-Ende-Kontrolle. Für selbige wird der [LTC1729](http://www.linear.com/product/LTC1729)
is [recommended](http://www.linear.com/docs/4466) - der ist aber nur für maximal zwei Zellen verwendbar. Das bedeutet das ich mich darum kümmern muss. Alles in allem kommt mit dem LT1512 (der in einem 8-Pin-SOIC8-Gehäuse kommt) aber zu einer recht kompakten Lösung. Da ich ohnehin einen Balancer pro Zelle benötige, kann ich über diese das Ende des Ladevorgangs steuern.
Wenn einer der Balancer anfängt, Ladestrom von seiner Zelle wegzuleiten kann man die Ausgangsspannung des OpAmps dazu verwenden, einen Optokoppler zu aktivieren (so wie ich das bei der einfacher Version angedeutet hatte). Wenn dann all drei Balancer aktiv sind, kann das Laden beendet werden. Dadurch erreicht man allerdings keine 100% Kapazität - dafür müsste man anschließend noch mit konstanter Spannung weiter laden. Mit einer Lade-Endspannung von 4,1V kann man allerdings auf etwa 85% der Kapazität kommen (bei 4,2V wären es 90%). Das ist nicht so schlecht für eine recht einfache Schaltung:
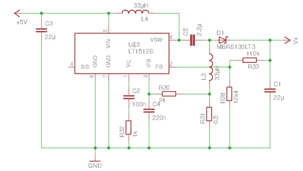
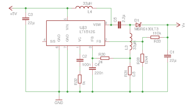
Das sind zwar ein wenig mehr Bauteile als die einfachsten Aufwärtswandler benötigen würden, aber insgesamt ist das nicht so viel (und man bekommt einen Li-Ion-Lader dazu): R28+S33 bilden den Spannungsteiler für die Lade-Endspannung (eingestellt auf 4,15V pro Zelle). R31 misst den Ladestrom (zusammen mit R30+C4 als Tiefpass-Filter). Der Rest formt einen Aufwärtsregler in SEPIC-Konfiguration. Das Laden kann über den Pin 'S/S' ('Sync/Shutdown') beendet werden - im Normalfall kann dieser offen bleiben.
Was fehlt jetzt noch?
Auch wenn ich die wichtigsten Bestandteile meines Projektes jetzt (hoffentlich) abgedeckt habe, fehlen noch ein paar Bausteine für das Gesamtbild. Wie schon erwähnt, muss eine Ladekontrolle für den LT1512 eingefügt werden. Bei dieser bin ich noch nicht sicher wie sie realisiert wird. Am einfachsten wäre es, die drei Optokoppler in Serie zu schalten und damit eine UND-Verknüpfung zu realisieren. Vielleicht benutzt man aber auch eine separate Logik dafür. Bei den Messungen zur Leistungsfähigkeit hatte ich schon darauf hingewiesen, dass eine Verzögerung vor dem Beginn des Ladevorgangs hilfreich sein kann. Und zu guter Letzt würde ich gerne ein Feature des Qi-Systems verwenden: dabei kann der Empfänger dem Sender mitteilen, dass das Laden beendet ist. Letzterer kann diesen Zustand dann wiederum dem Benutzer signalisieren. All diese Funktionen zusammen sehen so aus als ob man einen kleinen Mikrocontroller brauchen könnte. Mal sehen wie es ausgeht...
Was kommt als nächstes?
Da mir Würth freundlicherweise eine Reihe von zusätzlichen Empfängerspulen zur Verfügung gestellt hat, wird der nächste Artikel vermutlich mal wieder ein paar Messungen nachliefern (und da es offenbar auch brandneue Sender-Spulen gibt, wird das wohl nicht die letzte Messreihe sein...). In der Zwischenzeit habe ich mir auch Gedanken gemacht, wie ich alle Bauteile in dem vorhandenen Raum unterbringen kann - das wird recht eng. Und da ich auch die ersten Bauteile bestellt habe, gibt es auch darüber was zu berichten. Damit dürften auch die nächsten Wochen gesichert sein...
