element14 Community
element14 Community
    Register Log In
  • Site
  • Search
  • Log In Register
  • Community Hub
    Community Hub
    • What's New on element14
    • Feedback and Support
    • Benefits of Membership
    • Personal Blogs
    • Members Area
    • Achievement Levels
  • Learn
    Learn
    • Ask an Expert
    • eBooks
    • element14 presents
    • Learning Center
    • Tech Spotlight
    • STEM Academy
    • Webinars, Training and Events
    • Learning Groups
  • Technologies
    Technologies
    • 3D Printing
    • FPGA
    • Industrial Automation
    • Internet of Things
    • Power & Energy
    • Sensors
    • Technology Groups
  • Challenges & Projects
    Challenges & Projects
    • Design Challenges
    • element14 presents Projects
    • Project14
    • Arduino Projects
    • Raspberry Pi Projects
    • Project Groups
  • Products
    Products
    • Arduino
    • Avnet & Tria Boards Community
    • Dev Tools
    • Manufacturers
    • Multicomp Pro
    • Product Groups
    • Raspberry Pi
    • RoadTests & Reviews
  • About Us
    About the element14 Community
  • Store
    Store
    • Visit Your Store
    • Choose another store...
      • Europe
      •  Austria (German)
      •  Belgium (Dutch, French)
      •  Bulgaria (Bulgarian)
      •  Czech Republic (Czech)
      •  Denmark (Danish)
      •  Estonia (Estonian)
      •  Finland (Finnish)
      •  France (French)
      •  Germany (German)
      •  Hungary (Hungarian)
      •  Ireland
      •  Israel
      •  Italy (Italian)
      •  Latvia (Latvian)
      •  
      •  Lithuania (Lithuanian)
      •  Netherlands (Dutch)
      •  Norway (Norwegian)
      •  Poland (Polish)
      •  Portugal (Portuguese)
      •  Romania (Romanian)
      •  Russia (Russian)
      •  Slovakia (Slovak)
      •  Slovenia (Slovenian)
      •  Spain (Spanish)
      •  Sweden (Swedish)
      •  Switzerland(German, French)
      •  Turkey (Turkish)
      •  United Kingdom
      • Asia Pacific
      •  Australia
      •  China
      •  Hong Kong
      •  India
      •  Japan
      •  Korea (Korean)
      •  Malaysia
      •  New Zealand
      •  Philippines
      •  Singapore
      •  Taiwan
      •  Thailand (Thai)
      •  Vietnam
      • Americas
      •  Brazil (Portuguese)
      •  Canada
      •  Mexico (Spanish)
      •  United States
      Can't find the country/region you're looking for? Visit our export site or find a local distributor.
  • Translate
  • Profile
  • Settings
element14's The Ben Heck Show
  • Challenges & Projects
  • element14 presents
  • element14's The Ben Heck Show
  • More
  • Cancel
element14's The Ben Heck Show
Forum Is it right? Laser Driver
  • Blog
  • Forum
  • Documents
  • Polls
  • Files
  • Members
  • Mentions
  • Sub-Groups
  • Tags
  • More
  • Cancel
  • New
Join element14's The Ben Heck Show to participate - click to join for free!
Actions
  • Share
  • More
  • Cancel
Forum Thread Details
  • State Verified Answer
  • Replies 11 replies
  • Subscribers 31 subscribers
  • Views 1339 views
  • Users 0 members are here
Related

Is it right? Laser Driver

david98xp
david98xp over 11 years ago

image

I'm building a laser driver for a dvd laser burner. I needs 200-250 mA and 1.8-2.2V.

Is it the right setup? Is the trimpot setup correct? The multimetre shows6.43V and the trimpot doesn't seem to change anything.

  • Sign in to reply
  • Cancel

Top Replies

  • jw0752
    jw0752 over 11 years ago +1
    Hi Guys, I didn't like the way the pin out was labeled in my ST Data Sheet so I looked up an ON Data sheet that clarifies things. Here is a link to the ON LM317T data sheet: http://datasheet.octopart.com…
  • supper_slash
    0 supper_slash over 11 years ago

    Afew questions first flease.

    1. What is your power source? (if its a battry, than the first diode is redundent,(not needed))
    2. Whats the part number for the pot?
    • Cancel
    • Vote Up 0 Vote Down
    • Sign in to reply
    • Verify Answer
    • Cancel
  • supper_slash
    0 supper_slash over 11 years ago in reply to supper_slash

    If its a battery, this would me my layout.

    if not, than i would keep your first diode in place, and add another cap to the front end directly before the LM317.

    image

    • Cancel
    • Vote Up 0 Vote Down
    • Sign in to reply
    • Reject Answer
    • Cancel
  • david98xp
    0 david98xp over 11 years ago in reply to supper_slash

    1. It's a 9V battery.

    2. I think this is what I have, 100ohm TrimPot

     

    http://jaycar.co.nz/productView.asp?ID=RT4640&w=100ohm+potentiometer&form=KEYWORD

    • Cancel
    • Vote Up 0 Vote Down
    • Sign in to reply
    • Verify Answer
    • Cancel
  • jw0752
    0 jw0752 over 11 years ago

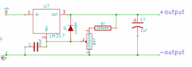
    Hi Dylan, Here is the recommended variable LM317 circuit schematic from the Data Sheet.

     

    image

     

    It is usually a good idea to include the C1 cap even if you are working off a battery as this will help to stabilize the circuit. Also watch the polarity of the electrolytic caps as I noticed that the one in your drawing was reverse polarity.  Good luck on your project.

    John

     

    NOTE: Pins 2 and 3 in the above schematic are reversed from normal convention. See my last post and link to ON Data Sheet.

    • Cancel
    • Vote Up 0 Vote Down
    • Sign in to reply
    • Verify Answer
    • Cancel
  • supper_slash
    0 supper_slash over 11 years ago in reply to david98xp

    Ok, it looks to me from your diagram, that you may have the pot, contented to the wrong pin on the lm317, it needs to be connected to the adj pin on the lm317, to the middle pin on the pot.

    Than a ground ran over to the left pin on the pot.

    Than a resistor ran from the output on the lm317, through a diode, to the right pin on the pot.

    That should get you started, than look to my diagram if you are getting some movement on the output voltage, you may need to place caps to stable the output voltage.

    • Cancel
    • Vote Up 0 Vote Down
    • Sign in to reply
    • Verify Answer
    • Cancel
  • jw0752
    0 jw0752 over 11 years ago

    Hi Guys, I didn't like the way the pin out was labeled in my ST Data Sheet so I looked up an ON Data sheet that clarifies things. Here is a link to the ON LM317T data sheet:

     

    http://datasheet.octopart.com/LM317TG-ON-Semiconductor-datasheet-613672.pdf

     

    Unlike the 7805 series the adjust is on the first pin on the left, the output is on the middle pin and the input voltage must go to the far right pin.

     

    John

    • Cancel
    • Vote Up +1 Vote Down
    • Sign in to reply
    • Verify Answer
    • Cancel
  • supper_slash
    0 supper_slash over 11 years ago in reply to jw0752

    Looks good john, i was not far off.

    • Cancel
    • Vote Up 0 Vote Down
    • Sign in to reply
    • Verify Answer
    • Cancel
  • jw0752
    0 jw0752 over 11 years ago in reply to supper_slash

    Hi Lupe, I have noticed that you are doing a great job trying to help people with their questions. Keep up the good work.

    John

    • Cancel
    • Vote Up 0 Vote Down
    • Sign in to reply
    • Verify Answer
    • Cancel
  • david98xp
    0 david98xp over 11 years ago in reply to supper_slash

    That's a big help so the right pin connected to the resistor is the side with the "knob/screw"?

    Also thx Johnd

    • Cancel
    • Vote Up 0 Vote Down
    • Sign in to reply
    • Verify Answer
    • Cancel
  • supper_slash
    0 supper_slash over 11 years ago in reply to david98xp

    If you look, pin 3 has a "CW" over it.

    So that leads me to think the to out side pins are fixed at 100ohm's, and the center "#2" pin is the one that sweeps on the pot.

    And CW=Clockwise, means all the way clockwise, will give you pin 3 to pin 2 connection. (Very low resistance.)

    Thats the way my pots are anyways.

     

    Right side will be pin 1

    Center will be pin 2

    Left will be pin 3.

    • Cancel
    • Vote Up 0 Vote Down
    • Sign in to reply
    • Verify Answer
    • Cancel
>
element14 Community

element14 is the first online community specifically for engineers. Connect with your peers and get expert answers to your questions.

  • Members
  • Learn
  • Technologies
  • Challenges & Projects
  • Products
  • Store
  • About Us
  • Feedback & Support
  • FAQs
  • Terms of Use
  • Privacy Policy
  • Legal and Copyright Notices
  • Sitemap
  • Cookies

An Avnet Company © 2026 Premier Farnell Limited. All Rights Reserved.

Premier Farnell Ltd, registered in England and Wales (no 00876412), registered office: Farnell House, Forge Lane, Leeds LS12 2NE.

ICP 备案号 10220084.

Follow element14

  • X
  • Facebook
  • linkedin
  • YouTube