Clem (MakerMakes) takes inspiration from Tom Morello of Rage Against the Machine to build Dröne, a DIY body-controlled synth that recreates Morello’s famous “cable tip” sound. By using his body as part of the circuit, Clem explores how capacitance and inductance can create controllable, evolving tones. What starts as an experiment becomes a playable instrument that reacts to touch, proximity, and movement, even burning out a vintage speaker in the process. Watch how Clem turns a strange guitar trick into a full-blown electronic music project.
Watch the Project
Building Dröne: Turning Tom Morello’s Guitar Trick into a Synth Experiment
When Clem sees something unusual in the world of sound, he just can’t resist trying to understand it—and then taking it further. This time, inspiration came from Tom Morello of Rage Against the Machine. During some live performances, Morello pulls off a strange trick: he unplugs his guitar cable, touches the tip, and creates an otherworldly drone sound. The artist himself doesn’t offer a technical explanation, just the technique with his effects pedal setup.
“Have you ever seen Rage Against the Machine live? Tom Morello sometimes does this weird thing where he unplugs the guitar and touches the tip — and it makes weird drone sounds. I think what he's doing here is not magic, but electronics-related.” - Clem
Clem suspects the human body is more than a random noise source here. His working theory? The body acts as a capacitor to ground, forming a low-pass filter in the signal path. This explains the tonal shifts when touching the cable tip. But what if this effect could be amplified and tamed? What if it could become an instrument in its own right?

From Idea to Circuit
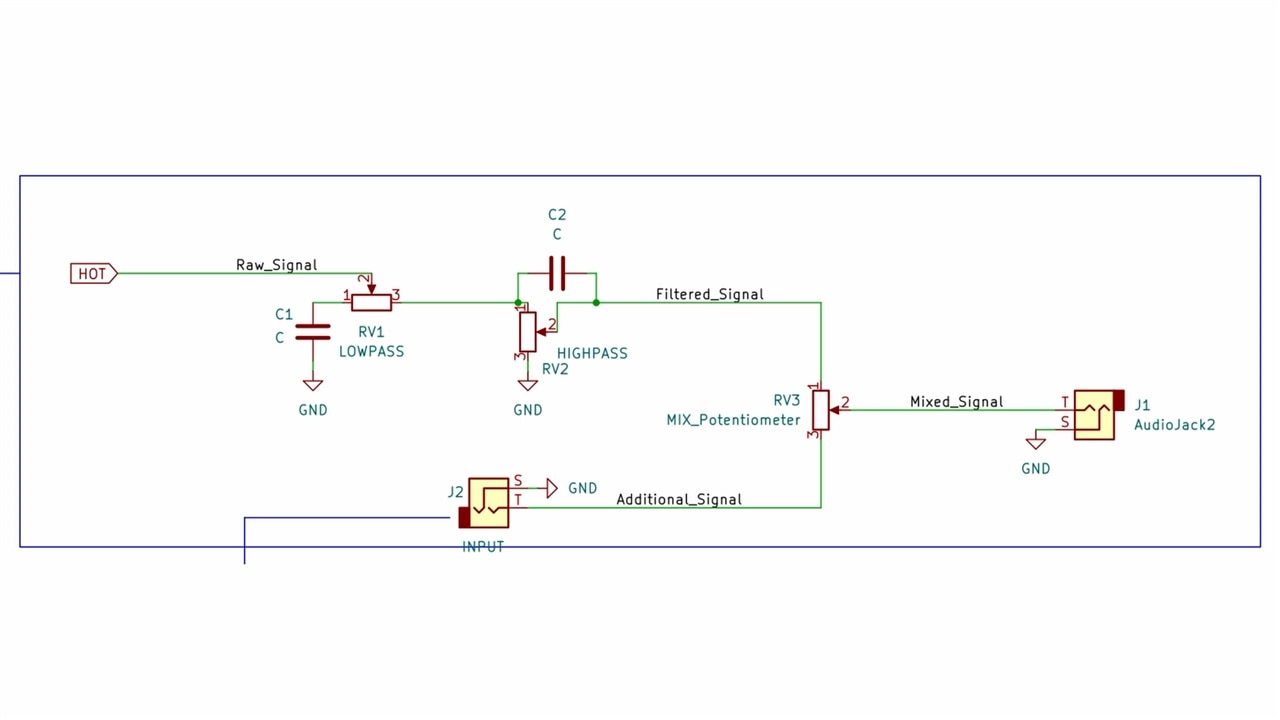
The result of this investigation was Dröne — a DIY oscillator-based synth that combines inductors, capacitors, and resistors into a tone generator influenced by the human body.
Clem designed the circuit as a hybrid LC/RC oscillator, similar in principle to those found in electric guitars or old analog tone generators. The oscillation depends partly on the performer’s capacitance to ground, meaning the sound changes when Clem touches, steps, or even moves near the circuit.
“So I can now tune the low-pass and high-pass filters of my circuit. But I also want to tune the pitch of the tone I’m producing… my body is the capacitor, so I put a potentiometer in series with myself.”
The circuit consists of three major parts:
-
Custom inductors (coils) , hand-wound by Clem to act as tunable components in the oscillator.
-
Filter network, high-pass and low-pass filters, each controlled by a potentiometer.
-
The player’s body, acting as the variable capacitor in the circuit, modulating pitch and tone.
Clem also included a mix control to adjust between filtered and unfiltered signal paths, allowing him to blend tonal characteristics dynamically.


Adding Control: The Handpiece
To give the player even more influence, Clem builds a “handpiece”—essentially a connector with an exposed wire attached to a ten-turn potentiometer. Why external? Because fitting such a chunky component inside the compact case would be impossible. This setup allows Clem to pre-set a pitch or frequency range, then dynamically alter the tone simply by touching the handpiece.
Even footwear matters. Touching the wire barefoot vs. in shoes? Totally different tonal character! You can even stomp rhythms into the sound—true analog body modulation.

First Test: Big Drones, Big Trouble
For the maiden test, Clem hooks Dröne (that’s what he calls his creation) up to a vintage 1970s turntable speaker and an in-store amplifier. The results? Thick, evolving drones with an eerie, almost vocal quality. Everything is going great—until the speaker starts smoking! Looks like the old driver couldn’t handle the sustained resonance. One brave speaker gave its life for the cause.
A Happy Accident: Contactless Playing
While experimenting, Clem stumbles onto something fascinating: at certain frequencies, he can change the sound without touching anything. Simply moving his hand near the speaker couples his body into the field, altering the tone like a capacitive sensor. Suddenly, Dröne behaves like a theremin, but built on completely different principles. Or is it that different, after all?

The Future of Dröne
What started as a recreation of Tom Morello’s trick has become a prototype for a whole new instrument concept. A modular synth that responds to the player’s physical presence and touch? That sounds like something the world hasn’t seen before.
Stay tuned, Clem’s already thinking about version two. And maybe next time, the speakers will survive.

Supporting Files and Links
- Video of Tom Morello Explaining his Trick
Bill of Materials
| Product Name | Manufacturer | Quantity | Buy Kit |
|---|---|---|---|
| ECW0.5 winding wire enamel | Multicomp pro | 1 | Buy Now |
| KLBM 3 Connectors | Lumberg | 3 | Buy Now |
| MC001131 Case | Multicomp pro | 1 | Buy Now |
| ALNICO500 4X19MM Magnets | STANDEXMEDER | 8 | Buy Now |
| Potentiometer 10k | |||
| 3d printed Spool parts (stl provided in downnloads) | |||
| Knobs for potentiometers | |||