Long, long ago in a far away place outside of the box, I was challenged to build a tube amp to explore the sound of tubes clipping. The idea was to make a tube amp that could clip at low volume so we didn't have to wake up the neighborhood to explore what what various amounts of clipping sounded like. I was pretty clueless about how tubes work - well I knew the theory, but had no knowledge of the lore and no experience. So I studied a simple class A reference design that many people were building and decided I would make a PCB version. All the plans for building this design assumed point-to-point wiring or turret-to-turret wiring, but I figured why not try and make a printed circuit board and bring repeatability to the build. Then I figured if I was going to make a PCB, why not have all components mounted right on the PCB, including transformers, pots, switches and even the mains power entry module. It was pretty tough to source all the right components in PCB compatible versions, but I designed locations for PCB components even if I couldn't find them at an affordable price. There were no suitable PCB-mount transformers, but I put them on the PCB anyway. Fortunately there are PCB-mount tube sockets. The pots in particular were extraordinarily tough to source.
I finally acquired most of the components, printed a card and built the beast. I discovered that the way I designed it, it really wasn't a great platform for its chosen purpose, but it sounds okay after it is warmed up, and the pots are adjusted and the phase of the moon is right.
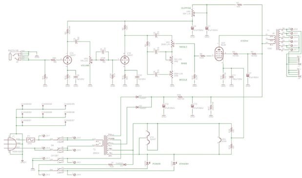
The circuit uses a venerable 12AX7 in its preamp stages and a classic EL84 for its power output stage. The 12AX7 has 2 amplifiers in it. The first one is a gain stage expecting a guitar input, the second one is surrounded by the volume control and adjustments for treble, mid and bass.
The power supply transformer puts out a little more voltage than the design calls for, but all the voltages in the circuit are within about 10% to 15% of what they were designed to be. The high voltage rail is 273 VDC.
The pots I managed to get are really marginal, and seem to be a main cause of issues with performance.
Here s a quick video so you can hear what it sounds like. I probably should have let it warm up a bit more, but thought it might be more interesting hear the initial hum. Also note that the music excerpts are coming from a stereo MP3 player, but only one channel is being played by the amp. I don't claim my voice mic is doing the sound any favors either.
Here is the schematic:
The reference design this is based on is called AX84 P1 - The Cooperative Tube Guitar Amp Project.
I also don't have a guitar to try it with...
Update
This may be a cool experimental project, but there is a lot more to making a good amp than just printing a circuit board. The following scope shots show just how much work remains to be done to make this into a decent amp.
The first shot is a 1KHz sine wave - the bottom trace is the 20 mV input signal, the next one up is after the first preamp stage, the third trace up is after the second preamp stage, and the top trace is on the resistor load on the output transformer.
The sine wave may look okay, but the following FFT shows lots of harmonic distortion in the output waveform:
The next shot is a 1 KHz triangle wave - it really shows the amp struggling:
You can also see evidence of 60 Hz hum. The input here is about 20 mVp-p.
Here is what it looks like when the amplitude is increased and the output is clipping:
You can see it only takes 80 mV at the input to get this much clipping, so the amp has lots of gain.
Note that the clipped waveform doesn't have sharp corners that would indicate extensive harmonics - it is probably closer to a sine wave than a square wave.
This amp, as it stands, has a real problem with transients - here is its square wave response:
Here is some music to show that it can sort of track music and it can sound okay:
There is some clipping even in this sample.
Just to show some serious clipping of music when the volume is too high....
I have not tried to solve the problems with this amplifier yet, but there is quite a bit to work on.
If the first part of this blog got you inspired to build a tube amp, these photos may put it into a more realistic light.
Welcome to the hairy world of analog.
The THD probably isn't as bad as it looks, but achieving true hi-fi takes lots of knowledge and perseverance.
It has already taken a long time to just try and recreate a reference design and the journey to clean it up is a long way from over.
At least I now have a platform to experiment with and start learning the lore.
I hope this blog provides a little change of pace from the normal projects these days, it is certainly on the fringes of my expertise.
It is fun to get out of the box once in a while.
If there are any questions, feel free to ask below, I don't promise to know the answers though...
Relevant Links:
Project14 | Back to Analog: Build a Device that Takes You Back to the Days of Analog!
Back to Analog & winners announcement








Top Comments