Introduction
I have always watched videos on YouTube and read articles about people creating their own Simon Memory Game. When i first heard about this competition, the first thing that came to my mind was to build a Simon Memory Game. However instead of building it the usual way, I thought it would be more interesting to create it in an arcade-style format. That is how the idea for this project came about.
Hardware
To build this project below are the hardware required.
1. ESP32-S3

2. MP3 Module



3. Arcade Push Button


4. Speaker
5. Sparkfun LCD
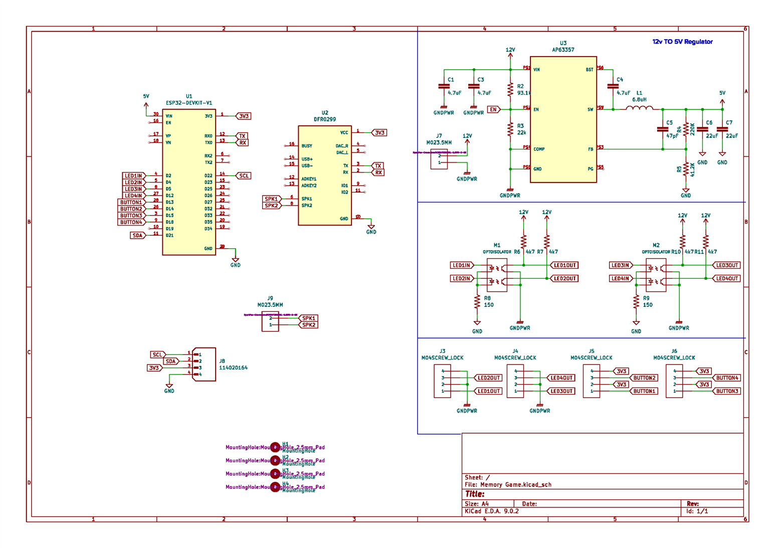
To interface all this circuit i have decided to design PCB board. For designing this, i have used KiCad. Below is the schematic

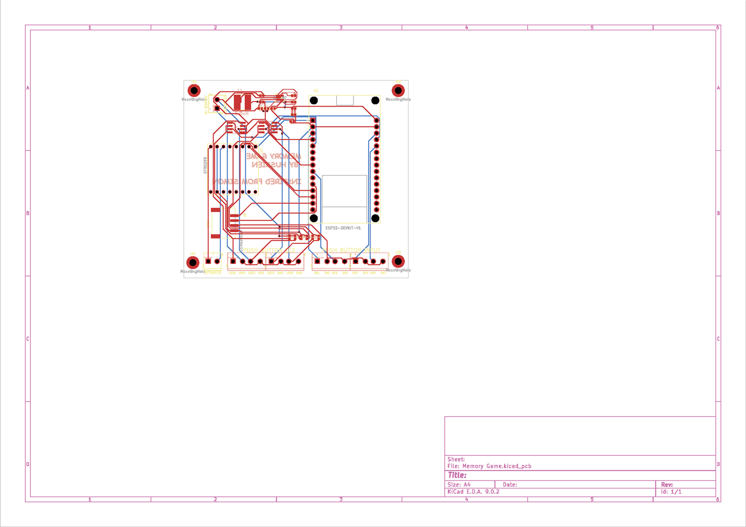
And below is the PCB layout

The 3D Layout of the board

The actual PCB


Assembling The PCB
While i try to assemble to board i just realized the size of the component i used in my design is smaller than the one i have in hand. Hence i decided to use the donut board to to reconstruct the circuit.
The placement of the ESP32

The placement of the MP3 module

The placement of the voltage regulator


The back view of the board

The second board is the for controlling the LED of the push button
Enclosure Design
For this project i think of making an enclosure that will be robust for the kids to play with. Hence i don't want to make a small enclosure, i decided to build one that the kids can hit the button rapidly.
For designing this, i have used TinkerCad.


This is the view in Cura

And below is the printing video
Interfacing
Once the board is done, next is the assembling the board to the enclosure.








Conclusion
Due to the PCB board issue, could not finish the project in time. Will keep posted once i have completed this project.



