INTRODUCTION
System block diagram
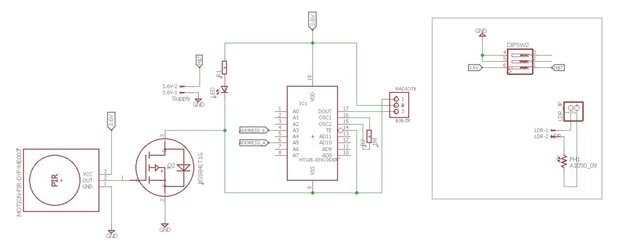
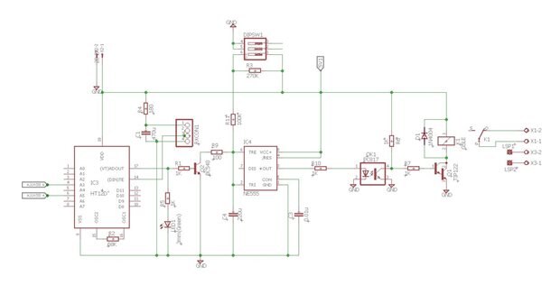
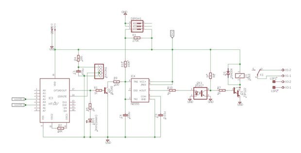
System block diagram of the wireless room light control or in any security system system is shown. The project uses PIR motion sensors to detect motion and ASK-based radio frequency (RF) transmitter and receiver modules to send signals wirelessly. It uses 433 MHz based receiver to receive the signal from the transmitter and also uses a 555 based Retriggerable monostable multivibrator to generate time delay for which the light is to be switched on/off.
Block diagram of wireless security system using PIR sensor
PIR sensor
The PIR sensor detects motion by measuring any change in IR levels emitted by objects. Pyroelectric devices have elements made of a crystalline material, which generate an electric current when exposed to IR radiation. Changes in the amount of IR falling on such devices changes the voltages that are generated. Sensor output goes high when it detects motion. Sensor output is given to RF encoder chip.
RF Encoder
HT12E encoder chip encodes PIR sensor output into serial bit streams and gives it to RF Tx module.
RF transmitter
ASK transmitter modulates incoming digital signals from the RF encoder using a 433MHz carrier and transmits it through its antenna.
Receiver unit
This is the central controlling section that receives signals from any of the four PIR sensors at the transmitter side. It controls the different AC Switches power for different time duration.
RF receiver
This module operates on 433MHz frequency and demodulates the received digital signals before sending bit streams to RF decoder chip.
RF decoder
HT12D RF decoder chip decodes bit streams and generates parallel 4-bit digital output and decoder also gives a Vt out pin which is giver to the trigger pin of the 555 timer.
REQUIRED HARDWARE
- PIR Sensor
- DT12E
- HT12D
- 433 MHz Transmitter module
- 433 MHz Receiver module
- PCB
- Relay
- Transistor( BC547, TIP122)
- Resistor and capacitors
- DIP Switch( For Address Selection)
- LDR ( For night mode selection)
Circuit Diagram:
Transmitter Schematic-
Receiver Schematic-
PCB Files:
Transmitter PCB Image
Receiver PCB Image
Product images:
Transmitter
Receiver Image:









Top Comments