Previous Post - Wireless Power Challenge - Understanding my requirements.
Hi Everyone,Apologies for all the updates, adding links to previous and next posts to all the blogs.
I thought it would be a good opportunity to give my project a name. Bit long but easy to understand hopefully. First I would like to apologise for the lengthy delay in getting a post out. University is in late semester and exams will be coming soon. At this stage we are finalising a lot of tests and assignment this and last week. Hopefully there will be a lull in the process before exams hit.
At this stage I have create a schematic capture using EagleCad. This process has been design, redesigned and redesigned. The only reason is that I am still learning the ropes. I could have saved a lot of time if I kept all the documents open including library, schematic and Board to allow updates to be easily carried. Instead as i had each section closed when not in use the updates were a lot harder to deal with.
The EagleCad software has generally taken the longest to implement, as a learning process there are many things that take such a long time to implement. The only good thing to come out of it when finished is i will be able to apply my learning to a potential University Projects course with relative ease.
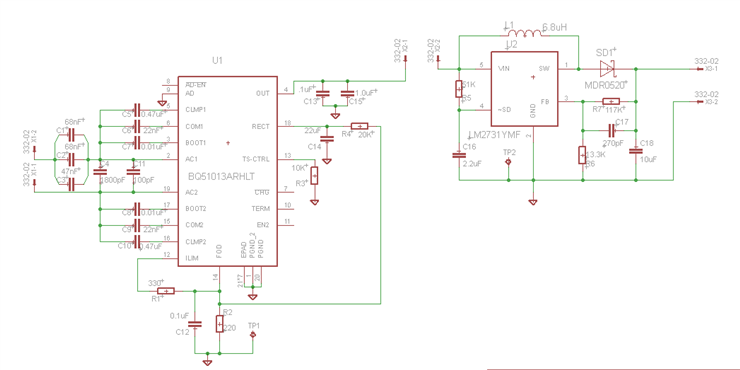
The schematic is very simple and for the most applications this was easy to just use the design directly from the development board. The DC DC Buck converter does not have the correct resistor values as time is of the essence and I want to get the board completed as soon as possible.
The biggest issue currently I face is the board layout. The size of the board is 65mm x 65mm, but the biggest challenge is to get the parts to fit inside a 5mm wide ring.
From the image on the left I have placed a hole in the centre 50mm in diameter so that the traces do not go over the edge. I am not entirely experience with routing , as this is a very long process so I have been using the Auto-router to get an idea where some of the components can go. I have though only manage a complete auto-route to all except one section of the board, with only 1 component failing to auto-route.
For this die hard anti auto router people out there, well I will learn the correct method one day but this is not the time.
One the board is routed successfully, I remove the 50mm diameter hole and send it of to get some low volume unit made up.
I found the counter weight for the flashing light receiver can be easily removed so I should be able to place the board inside the base ring.
My next post will describe this further as it is not entirely complete. While typing this I realised the 4 holes for the counter weight have not been added to the PCB.
Next Post - Wireless Power Solution for Flashing Light 2 - Wireless Power Challenge