I haven't had much chance to work on the clamp table this week so it isn't quite complete, the majority of the time has been spend building and testing the current amplifier after the PCB had arrived.
For the clamp table, I have cut some wooden legs for it and fitted them but they will need painting before final assembly. I have cut and profiled a base board for the table to sit on, this received a final coat of paint today, that is currently drying. Five rubber feet will finish this off.
In the picture belo, the base board is on the left, with the coil table sitting on its wooden legs watching the paint dry on the base.
This will give the table an 'open' design, which was initially to allow heat dissipation in the original design. With the vast majority of the coil now above the surface, this isn't so critical, but I like the look of it so have kept it this way.
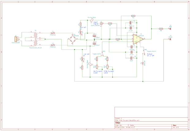
The PCB arrived on the Thursday, so I was keen to get it but and tested to see what issues I would have, unfortunately, there were quite a few. During the build, I had to modify the case by cutting away the bottom rail of the case sides to get the required clearances on the PCB solder joints. Two of these were at mains potential and would not have mixed to well with an aluminium case side, luckily enough it was spotted before any power was applied.
I also realised during the build, that I had made an error sizing the transformer. The 25VA rating is shared across the secondary windings, each one only having 12.5VA, so for the 9V, I would not be able to draw the originally desired 2A. Instead, I modified the selector resistors so that the amplifier had 0.5A and 1A settings, this just involved changing the value of R4 to 113kOhm. I also took this opportunity to change the output resistor from 2R2 to 1R0 to reduce the wattage rating required.
The amplifier assembled reasonably well after that, although it is a tight squeeze into the case as seen above.
Testing the amplifier, also produced issues. The 1A current rating could not be achieved, despite adjustment of the potentiometer. I am not sure what is causing this, as the 0.5A setting could be achieved and the calculations for the values were made in the same manner, just with the different current rating. I will drop the value of R3 resistor down around 10kOhms to see if this gives the correct adjustment range.
Both output current tests were made with a 20 turn coil installed on the output. This should have given a 10A and then 20A reading on the clamp meter respectively.
Temperature tests were then carried out, and caused me some concern, as on the 0.5A output, the temperature of the amplifier ramped up very quickly and I decided to switch off when it hit 50 Degrees C and kept climbing.
I decided to modify the heatsink set up by bridging between the installed heatsink and the aluminium case side, using a spare heatsink cut down to suit and thermal paste between the components. To do this meant a bit more modification to the case side to create a flat surface for the bridging heat sink.
You can just see the additional heatsink in the picture with the thermal paste applied. Testing of this modification showed a stable temperature of 48 Degrees C on the 0.5A output setting, which I was much more comfortable with. In the next thermal photo, you can see the heat being transferred over to the case.
Going back and reading the data sheet for the OPA548 amplifier, it seems I might have been a little too cautious, as I think it can handle more temperature than I gave it credit for.
This completes all of the testing I have done at the moment. In principle the design seems to work, but I would like to resolve the 1A current setting before I move onto testing the frequency response of the amplifier.










Top Comments