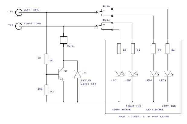
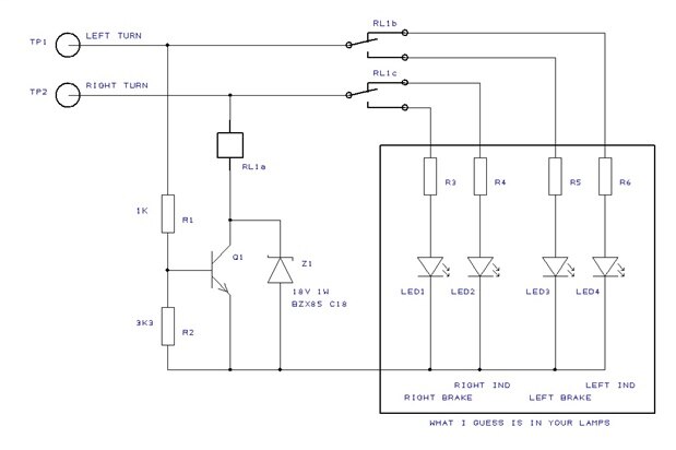
Hi all,
I'm thinking of using a transistor in a car circuit, to switch a light depending on the state of another light.
So it will be 12v as the signal at the base of the transistor.
I have a bunch of pn2222a transistors, and I can't figure out from the datasheet what the maximum means for that. It seems to be a reverse maximum (ie, don't let the output be more than 5v over the base voltage).
So the question is - is it possible to switch a transistor like that using 12v at the base?
Thanks!
-Nico
ps, I know I can easily do this using relays, but those take up more space, and I'd prefer to avoid the mechanical bits.









