A little bit of story behind this:
So, since I had to make a custom part because this is an obsolete/obscure part on KiCad for my project.
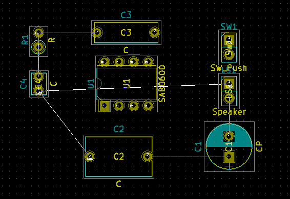
But when I made it, literally every pin began throwing ERC errors, and netlist is all borked up, causing some pins to lose the connection and throw ErrorType 4 fault.
Below is a bunch of screen capture of the problem.
Attached is the entire project folder zipped, use it to diagnose what went wrong if needed.


