First of I'm new so Hi,
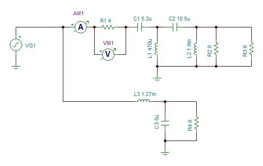
I have been messing about with Lpads (I have a few horns I need to tame in P.A enclosures). I have created a crossover in LTspice, added the appropriate Lpad resistor values then I ran a simulation to check everything over. First the voltage supply was set to 56V (level required to drive 8 ohm speakers to their rated 400Watts) and set it as a sine wave at 8Khz. The crossover and Lpad are definitely working as designed (tested with pink noise source and checked fourier as well), however the the first Resistor in the Lpad (R1) is dissipating 120Watts. Which seems at odds with the 30Watt resistors I've seen in similar rated speaker cabs. Our overlord google.com has told me they don't need to be high wattage resistors, but the circuit and simulation here (designed using commonly available calculators) tells me otherwise.
R1 and R2 are the Lpad, R3 is the horn.
The rest being a 4th order for the horn and 2nd order for the woofer.
Any Ideas what I am doing wrong?
Many thanks.
P.S still trying to work out how this site all works, forgive me if I've posted in the wrong group or something.








