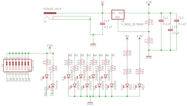
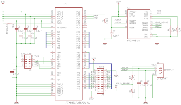
Sorry if this is incorrect forum/basic question. While I have a background in programming and some experience with FPGAs the I didn't know much about EE before. I run into a hobby project for which I'd like to create a PCB and soon I found myself in deep waters. So I decided to step back and create a simple PCB to learn basics. I tried to create a simple AVR board with an GPIO header, JTAG connector and USB-to-UART bridge. I've created something but I'm sure I've done many basic mistakes and strange decisions so I'd be grateful for pointing them out.
PS. I know there is no power switch but I couldn't find one on with eagle library.



