This is some more experimenting and general 'fiddling around' sparked off by the Project14 Simple Music Maker challenge.
555 timers have been around for a long time. When the UK electronics store chain Maplin went out of business a couple of
months ago, amongst the devices that I bought in their closing down sale were some 555s. I was curious to see if I could get
a 555 timer producing a reasonable triangle waveform and that's the subject of this blog. It's not a project. It's not an
example of 'good' design. It's not even of much consequence other than perhaps an encouragement to experiment and go beyond
the standard circuits given on datasheets.
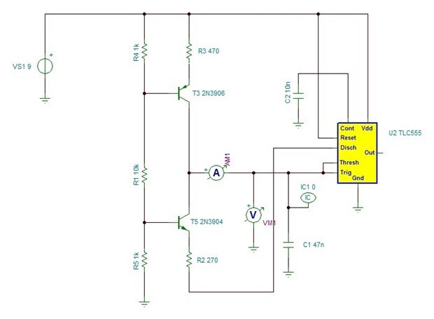
Here's the circuit I came up with.
This has a pair of current sources. The high one (T3) sources half the current that the lower one (T5) sinks. The discharge
pin on the 555 enables the lower one, switching us from a net charging current into the capacitor to a similar sized
discharging current out of it. That should produce a linear ramp up and down. The frequency is dependent on the current,
which is set by R1 and the mark/space ratio should remain fairly constant with frequency as the change in current will
scale the bottom current in a roughly similar proportion to the top current (only roughly because of the offset from the
saturation voltage of the discharge transistor in the 555).
Here are the simulator waveforms. I had to include an initial condition to force the capacitor voltage to 0V at the start -
without it the simulator fails trying to do the dc analysis at the start (something to do with what's going on in the
TLC555 model). The circuit does seem to work and produce a triangle waveform at the capacitor.
That's the point I stopped at, originally, when I was doing the Simple Music Maker.
Just to prove it in practice, I've now built it on a breadboard. The 555 I'm using is the standard NE555 part rather than the TLC555 that was all the simulator
had available as a model. (This picture is from a bit later when I'd changed to a 10uF electrolytic for the timing
capacitor - pretend that there's a 47nF ceramic where the electrolytic is.)
Here is the scope trace of the capacitor voltage.
As you can see, the bipolar 555 gives somewhat different results to the simulated CMOS part. If I change R2 to be 180R it
gets closer to the symmetrical sawtooth that I was originally after.
Just out of curiosity, I tried substituting a 10uF electrolytic for the 47n to see what it would be like much slower and here is the resulting waveform
That's something like 5Hz.
We can't load the capacitor voltage too much or it will change the frequency - even the 10M ohm 'scope probe produces a
noticeable change - so to use it in a real circuit you'd need to buffer the capacitor voltage.
That's as much as I want to do with it, so I'll leave it there.






Top Comments
-
kk99
-
Cancel
-
Vote Up
+1
Vote Down
-
-
Sign in to reply
-
More
-
Cancel
Comment-
kk99
-
Cancel
-
Vote Up
+1
Vote Down
-
-
Sign in to reply
-
More
-
Cancel
Children