One of my kids has just started studying Arduino and she is working on simple projects. She wants to build her own Arduino someday but she still has a long way to go until reaching to that level. She is just barely doing the simple programming with knowing almost nothing about electronics. She is not good at soldering as well.
I made an Arduino kit for her hoping it easily let her build her own Arduino clone and use it for her projects.
I think it may also be helpful to others and I’d like to share its details with you, including its BOM, schematic, PCB design and etc.
Please understand that the completeness of this may not meet your expectation as it is designed solely for my personal use.
[PIC 1] R0
[PIC 2] R1
1. Objective
a. It should be compatible with Arduino UNO.
- Arduino IDE should work with it.
- It should not additionally require any programmer, adaptor, Serial to TTL(UART) converter or etc. to program.
b. Shields for Arduino UNO should work with it as well.
- The board size and the shape should exactly be the same with the original Arduino UNO.
- All components except for the Barrel Jack for external power source, shouldn’t be taller than headers to be able to use various shields designed for genuine Arduino UNO.
c. It should be easy to build and easy to use.
- Bigger through-hole components should mostly be used for the people doesn’t enjoy soldering SMD.
- Most common 5PIN Micro B type USB cable should be used instead of Standard B type.
d. Its circuit should be simplified for a better understanding.
- Use the parts easy to find or I currently have.
- Eliminate or simplify power selection circuit, crystal, 2nd microcontroller for Serial to TTL converting, headers for reprogramming the 2nd microcontroller and etc.
2. Circuit Design
a. Power Source Selection:
- Genuine Arduino UNO has a function to select power source automatically when multiple power sources are available. It requires an OP AMP IC and a p-channel MOSFET which are normally too big to the relatively small Arduino’s PCB especially if they are through-hole type.
- I replaced the circuit with diodes to simplify it. It makes highest voltage power source used among multiple power sources.
- However, it has a problem. Diode has drop-down voltage normally around 0.7~1.2V. It makes the actual supplied voltage to the circuit will be 0.7~1.2V lower than voltage supplied by the power source.
- I used Schottky Diode as its drop-down voltage is only around 0.3V. It means around 4.7V will be supplied to the circuit if 5V power source such as USB power is used. It is still not good for a commercial product but it looks fine for hobbyists.
b. Power Regulators:
- I had many 7805 voltage regulators in stock and I used one of them for 5V power regulation. As its drop-down voltage is around 2V, the voltage of the external power source should be higher than 7.5V(= 5V + 2V drop-down by regulator + 0.3V drop-down by Schottky diode + 0.2V margin) which is not much different from Genuine Arduino’s 7V.
- 78xx series regulators don’t have reverse-bias protection and it may cause them broken down when the output voltage is higher than the input voltage. It happens a lot if the capacitance of the smoothing capacitor at the output is high. Placing a diode between the input pin and the output pin as the protection is recommended.
- I decided not to use this diode for R0 model even if 47uF capacitor is at the output. The diode is not required as the output voltage won’t go higher than 5V and the regulator will normally be fine as long as the output voltage is not greater than 7V.
- 3.3V regulator should have low drop-down voltage and LD1117V33LD1117V33 with 1.2V drop-down will be good enough as it can supply 3.3V(= 5V – 1.2V drop-down by the regulator – 0.3V forward voltage drop by Schottky diode – 0.2V margin) safely to the circuit.
c. Serial to TTL(UART):
- I looked for a way to build a Serial to TTL circuit with through-hole devices for long time but I found no way to make it small enough to fit in the small space on the Arduino’s PCB. I just gave it up and decided to use a surface-mount type IC.
- ATmega16u2 microcontroller is used for genuine Arduino but it is an overkill for this purpose. It will take up much space of the PCB as many additional parts are required for this microcontroller to function properly.
- I decided to use CH340C for R0 model. Unlike the popular CH340G, it doesn’t require external crystal and load capacitors while it has exactly same pinout with CH340G and can directly replace CH340G without modifying PCB layout. I can’t use CH330N this time even if it looks better than CH340C as the parts have already delivered when I just find it out.
- I used CH330N for R1 model. It is smaller than CH340C/G while it has all necessary functions for Arduino and much easier to solder than CH340E.
d. Buffer to drive the built-in LED for the digital pin 13.
- A small NPN type transistor is used instead of an OP AMP used for genuine Arduino UNO.
- A LED and a resistor are directly connected to the digital pin 13 in series in case of some cheap Arduino compatible boards. It delays the response of external components driven by the digital output and causes unexpected failures including the overcurrent damage to the ATmega328 microcontroller.
e. USB Jack
- First of all, I don’t have any spare USB B to A cable. I just want to use Micro B type USB port just like Arduino Leonardo. I think it’s handier for many people.
- Unfortunately, I couldn’t find a through-hole type of Micro B type jack.
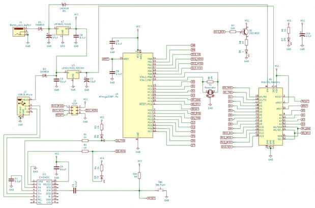
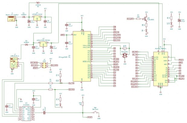
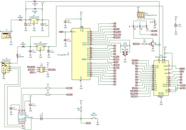
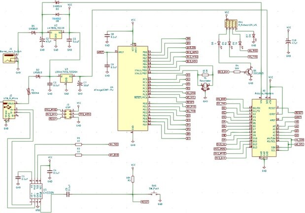
3. Schematic
[PIC 3] R0 Schematic
[PIC 4] R1 Schematic
4. Parts
a. BOM for R0 Model
| Annotation | Product | Type/Value | Quantity | Part Number | Remark |
| U1 | IC | CH340C | 1 | CH340C | Jiangsu Qin Heng - USB to Serial Converter |
| U2 | IC | MC7805 | 1 | MC7805CTG | ON SEMICONDUCTOR - Linear Voltage Regulator, 7805, Fixed, 5V And 1A Out, TO-220-3 |
| U3 | IC | LD1117V33CLD1117V33C | 1 | LD1117V33C | STMICROELECTRONICS - IC, V REG LDO +3.3V, 1117, TO-220-3, 0.95A |
| U4 | IC | ATMEGA328P U | 1 | ATMEGA328-PU | MICROCHIP - 8 Bit MCU, Low Power High Performance, AVR ATmega Family ATmega328 Series Microcontrollers, 20 MHz |
| IC Socket | 28P DIP(N) | 1 | 1-2199298-9 | TE CONNECTIVITY - IC & Component Socket, 28 Contacts, DIP Socket, 2.54 mm, 7.62 mm | |
| Q1 | Transistor | BC182LBC182L | 1 | BC182L | MULTICOMP - BIPOLAR TRANSISTOR, NPN, 50V, TO-92 |
| A1 | Header | 6P, 2.54 mm | 1 | 2212S-06SG-85 | MULTICOMP - Board-To-Board Connector, 2.54 mm, 6 Contacts, Receptacle, 2212S Series, Through Hole, 1 Row |
| Header | 8P, 2.54 mm | 2 | 2212S-08SG-85 | MULTICOMP - Board-To-Board Connector, 2.54 mm, 8 Contacts, Receptacle, 2212S Series, Through Hole, 1 Row | |
| Header | 10P, 2.54 mm | 1 | 2212S-10SG-85 | MULTICOMP - Board-To-Board Connector, 2.54 mm, 10 Contacts, Receptacle, 2212S Series, Through Hole, 1 Row | |
| J1 | Jack | Barrel Jack | 1 | FC68148 | CLIFF ELECTRONIC COMPONENTS - DC Power Connector, Jack, 5 A, 2.1 mm, Through Hole Mount, Through Hole |
| J2 | Jack | USB B Micro | 1 | USB3075-30-A | GCT - USB Connector, Micro USB Type B, USB 2.0, Receptacle, 5 Positions, Surface Mount, Right Angle |
| J3 | Header | 6P(ICSP), 2.54 mm | 1 | 2213S-06G | MULTICOMP - Board-To-Board Connector, 2.54 mm, 6 Contacts, Header, 2213S Series, Through Hole, 2 Rows |
| R1, R2, R3, R4, R8, R9 | Resistor | 1K Ohm | 6 | MCF 0.25W 1K | MULTICOMP - Through Hole Resistor, 1 kohm, MCF Series, 250 mW, ± 5%, Axial Leaded, 250 V |
| R5, R7 | Resistor | 10K Ohm | 2 | MCF 0.25W 10K | MULTICOMP - Through Hole Resistor, 10 kohm, MCF Series, 250 mW, ± 5%, Axial Leaded, 250 V |
| R6 | Resistor | 1M Ohm | 1 | MCF 0.25W 1M | MULTICOMP - Through Hole Resistor, 1 Mohm, MCF Series, 250 mW, ± 5%, Axial Leaded, 250 V |
| C1, C3, C4, C5, C6, C8, C9 | Capacitor | 0.1uF | 7 | ECW-FD2W104KB | PANASONIC - FILM CAPACITOR, 0.1uF, 450V, 10%, RADIAL |
| C2 | Capacitor | 47uF 25V | 1 | UHE1E470MDD1TD | NICHICON - Electrolytic Capacitor, Miniature, 47 µF, 25 V, HE Series, ± 20%, Radial Leaded, 5 mm |
| C10 | Capacitor | 47uF 6.3V | 1 | USR0J470MDD1TP | NICHICON - Electrolytic Capacitor, Ultra-miniature, 47 µF, 6.3 V, SR Series, ± 20%, Radial Leaded, 4 mm |
| C7 | Capacitor | 10uF 6.3V | 1 | EEA-GA1C100H | PANASONIC - Electrolytic Capacitor, 10 µF, 16 V, GA Series, ± 20%, Radial Leaded, 4 mm |
| SW1 | Switch | 2P or 4P tect | 1 | MJTP1230A | APEM - Tactile Switch, MJTP Series, Top Actuated, Through Hole, Round Button, 160 gf, 50mA at 12VDC |
| D1, D2, D3 | Schottky Diode | 1N5819 | 3 | 1N5819RLG | ON SEMICONDUCTOR - Schottky Rectifier, 40 V, 1 A, Single, DO-41, 2 Pins, 600 mV |
| D4 | LED | Red, Rectangular | 1 | L-144HDT | KINGBRIGHT - LED, Rectangular, Red, Through Hole, 1.9mm x 3.9mm, 20 mA, 2.25 V, 700 nm |
| D5 | LED | Yellow, Rectangular | 1 | L-144YDT | KINGBRIGHT - LED, Rectangular, Yellow, Through Hole, 1.9mm x 3.9mm, 20 mA, 2.1 V, 590 nm |
| D6 | LED | Blue, 4mm, Oval | 1 | C4SMG-BJF-CQ0T0351 | CREE - LED, 4MM, BLUE, 1.52CD, 470NM |
| D7 | LED | Green, Rectangular | 1 | L-144GDT | KINGBRIGHT - LED, Rectangular, Green, Through Hole, 1.9mm x 3.9mm, 20 mA, 2.2 V, 565 nm |
| Y1 | Resonator | 16MHz, 20~30pF | 1 | AWCR-16.00MD | ABRACON - Resonator, Ceramic, 16 MHz, Through Hole, 3 Pin, 40 ohm, ± 0.5%, 30pF, AWCR Series |
| PCB1 | PCB | Custom(R0) | 1 | NA | - |
b. BOM for R1 Model
| Annotation | Product | Type/Value | Quantity | Part Number | Remark |
| U1 | IC | CH330N | 1 | CH330N | Jiangsu Qin Heng CH330N - USB to Serial Converter |
| U2 | IC | MC7805 | 1 | MC7805CTG | ON SEMICONDUCTOR - Linear Voltage Regulator, 7805, Fixed, 5V And 1A Out, TO-220-3 |
| U3 | IC | LD1117V33CLD1117V33C | 1 | LD1117V33C | STMICROELECTRONICS - IC, V REG LDO +3.3V, 1117, TO-220-3, 0.95A |
| U4 | IC | ATMEGA328P U | 1 | ATMEGA328-PU | MICROCHIP - 8 Bit MCU, Low Power High Performance, AVR ATmega Family ATmega328 Series Microcontrollers, 20 MHz |
| IC Socket | 28P DIP(N) | 1 | 1-2199298-9 | TE CONNECTIVITY - IC & Component Socket, 28 Contacts, DIP Socket, 2.54 mm, 7.62 mm | |
| Q1 | Transistor | BC182LBC182L | 1 | BC182L | MULTICOMP - BIPOLAR TRANSISTOR, NPN, 50V, TO-92 |
| A1 | Header | 6P, 2.54 mm | 1 | 2212S-06SG-85 | MULTICOMP - Board-To-Board Connector, 2.54 mm, 6 Contacts, Receptacle, 2212S Series, Through Hole, 1 Row |
| Header | 8P, 2.54 mm | 2 | 2212S-08SG-85 | MULTICOMP - Board-To-Board Connector, 2.54 mm, 8 Contacts, Receptacle, 2212S Series, Through Hole, 1 Row | |
| Header | 10P, 2.54 mm | 1 | 2212S-10SG-85 | MULTICOMP - Board-To-Board Connector, 2.54 mm, 10 Contacts, Receptacle, 2212S Series, Through Hole, 1 Row | |
| J1 | Jack | Barrel Jack | 1 | FC68148 | CLIFF ELECTRONIC COMPONENTS - DC Power Connector, Jack, 5 A, 2.1 mm, Through Hole Mount, Through Hole |
| J2 | Jack | USB B Micro | 1 | USB3075-30-A | GCT - USB Connector, Micro USB Type B, USB 2.0, Receptacle, 5 Positions, Surface Mount, Right Angle |
| J3 | Header | 6P(ICSP), 2.54 mm | 1 | 2213S-06G | MULTICOMP - Board-To-Board Connector, 2.54 mm, 6 Contacts, Header, 2213S Series, Through Hole, 2 Rows |
| R1, R2 | Resistor | 1K Ohm, 125mW | 2 | MCCFR0W8J0102A20 | MULTICOMP - Through Hole Resistor, 1 kohm, MCCFR0W8J Series, 125 mW, ± 5%, Axial Leaded, 200 V |
| R3, R4 | Resistor | 10K Ohm | 2 | MULTICOMP - Through Hole Resistor, 10 kohm, MCCFR0W8J Series, 125 mW, ± 5%, Axial Leaded, 200 V | |
| R5 | Resistor | 1M Ohm | 1 | MULTICOMP - Through Hole Resistor, 1 Mohm, MCCFR0W8J Series, 125 mW, ± 5%, Axial Leaded, 200 V | |
| RN1 | Resistor Array | 4 x 1k Ohm | 1 | 4605X-101-102LF | BOURNS - Fixed Network Resistor, 1 kohm, 4600X Series, 4 Elements, Bussed, SIP, 5 Pins |
| C1, C3, C4, C5, C6, C8, C9 | Capacitor | 0.1uF | 7 | MULTICOMP - Ceramic Disc Capacitor, 0.1 µF, 50 V, MCFY Series, +80%, -20%, Y5V, 5 mm | |
| C2, C10 | Capacitor | 47uF 25V | 2 | UHE1E470MDD1TD | NICHICON - Electrolytic Capacitor, Miniature, 47 µF, 25 V, HE Series, ± 20%, Radial Leaded, 5 mm |
| C7 | Capacitor | 10uF 6.3V | 1 | EEA-GA1C100H | PANASONIC - Electrolytic Capacitor, 10 µF, 16 V, GA Series, ± 20%, Radial Leaded, 4 mm |
| SW1 | Switch | 2P or 4P tect | 1 | MJTP1230A | APEM - Tactile Switch, MJTP Series, Top Actuated, Through Hole, Round Button, 160 gf, 50mA at 12VDC |
| D1, D2, D3 | Schottky Diode | 1N5819 | 3 | 1N5819RLG | ON SEMICONDUCTOR - Schottky Rectifier, 40 V, 1 A, Single, DO-41, 2 Pins, 600 mV |
| D4 | LED | Red, Rectangular | 1 | L-144HDT | KINGBRIGHT - LED, Rectangular, Red, Through Hole, 1.9mm x 3.9mm, 20 mA, 2.25 V, 700 nm |
| D5 | LED | Yellow, Rectangular | 1 | L-144YDT | KINGBRIGHT - LED, Rectangular, Yellow, Through Hole, 1.9mm x 3.9mm, 20 mA, 2.1 V, 590 nm |
| D6 | LED | Blue, 4mm, Oval | 1 | C4SMG-BJF-CQ0T0351 | CREE - LED, 4MM, BLUE, 1.52CD, 470NM |
| D7 | LED | Green, Rectangular | 1 | L-144GDT | KINGBRIGHT - LED, Rectangular, Green, Through Hole, 1.9mm x 3.9mm, 20 mA, 2.2 V, 565 nm |
| D8 | Diode | 1N4002 | 1 | 1N4002RLG | ON SEMICONDUCTOR - Standard Recovery Diode, 100 V, 1 A, Single, 1.1 V, 30 A |
| Y1 | Resonator | 16MHz, 20~30pF | 1 | AWCR-16.00MD | ABRACON - Resonator, Ceramic, 16 MHz, Through Hole, 3 Pin, 40 ohm, ± 0.5%, 30pF, AWCR Series |
| F1 | Fuse | Resettable, 500mA | 1 | 0ZRR0050FF1E | BEL FUSE - PPTC Resettable Fuse, Through Hole, 0ZRR Series, 500 mA, 1 A, 60 VDC, -40 °C |
| PCB1 | PCB | Custom(R1) | 1 | NA | - |
5. PCB
Do Not Apply Higher Voltage Than 25V even if "7.5V~35V" is printed on the PCB.It should have been corrected to "7.5V~25V".
[PIC 5] PCB Layout for R0
[PIC 6] PCB Layout for R1
- Please find the attached gerber files.






Top Comments